
全文共3247字,大约需要7分钟
欧盟新规今年7/16才生效,现在启动会不会太早?
已经迫在眉睫!!!
2021年7月16日,您在欧盟地区销售的CE标志商品,需要贴有欧盟负责人的联系信息您可以自行推算,产品合规验证,指定欧盟负责人,欧盟负责人信息贴标,发货到欧盟等一系列步骤的时间!
根据不同的卖家情况,此准备过程可能需要用时6个月!大家还要考虑到节假日可能会影响您的准备进度哦!
🚩TIPS:法规详解
新欧盟商品安全法规(称为《欧盟市场监管法规 2019/1020》)将于 2021 年 7 月 16 日生效, 新法规要求带有 CE 标志的商品需要具有在欧盟的人员作为商品合规性联系人(“负责人”)。如果您销售的商品带有 CE 标志并且是在欧盟境外制造的,那么您需要在 2021 年 7 月 16 日之前确保:
● 此类商品具有在欧盟的负责人; 且
● 您带有 CE 标志的商品贴有负责人的联系信息。此类标签可以贴在商品、商品包装、包裹或随附文件上。
在 2021 年 7 月 16 日之后,在欧盟销售带有 CE 标志的商品但没有欧盟负责人属于违法行为。由于英国已执行脱欧计划,因此英国不在此欧盟商品安全法规变更的范更内。
回顾法规具体内容👉 重要|在亚马逊欧洲销售CE 标商品,若无合规负责人将被视为违法
如果你还没行动起来,
现在!!立刻!!马上着手准备!!
*此流程图仅供参考
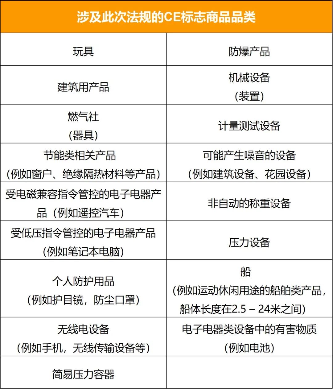
首先要确认您在欧盟销售的商品是否受到该法规的影响。除医疗器械、民用爆炸物以及某些升降机和索道装置外,所有带有 CE 标志的商品均适用于该法规要求。在这里,小编贴心地为各位卖家整理了一份涉及此次法规的CE标志商品品类,请大家自行对照并确认所销售的商品是否在此列表中👇
*此列表的CE相关品类和翻译仅供参考,详细信息请复制以下链接到浏览器中访问欧盟网站查看👇
https://ec.europa.eu/growth/single-market/ce-marking/manufacturers_en
如果您销往欧盟的商品属于以上品类,请您参考以下具体步骤(第二站至第七站)开启您的“合规之旅“以便及时完成合规要求
您必须确保您销售的商品符合 CE 标志规则。为此,小编建议您采取以下措施(如有需要,请咨询您的法律顾问):
● 确认您销售的商品是否需要 CE 标志。
● 对于需要带有 CE 标志的商品,请与上游供应商合作以确保:
1. 制造商已在商品上粘贴 CE 标志和其他所有相关合规标志(或在某些情况下,贴在包装上或随附文件中)
2. 制造商已发布有效的欧盟合规性声明(或建筑商品的性能声明)并起草了其他适用的合规性文件,您可以根据要求提供这些文件。
作为制造商或品牌所有者,如您尚未出具相应文件(如检测报告和合规性声明),请您准备有效的欧盟合规性声明(或建筑商品的性能声明)并确保可以按照要求以管理机构理解的语言提供证明商品符合欧盟要求的其他文件。
🚩TIPS:合规性声明
👉什么是欧盟合规性声明?
欧盟合规性声明(EU Declaration of Conformity ,简称为DoC)是制造商发出的一份针对CE Marking产品的符合性书面申明,主要用途是证明该产品符合欧盟针对这类产品的要求。更多关于DoC的内容请参阅👉终于找到之前被说不合规销售的原因!亚马逊欧洲站CE Marking全解析
👉为什么要出具合规性声明?
● CE 标志规则要求制造商发布此文件
● 欧盟负责人会向您收集该文件
欧盟负责人其中一个职责是:收集商品的欧盟合规性声明(或性能声明),并确保制造商或品牌所有者可以按照要求以管理机构理解的语言提供证明商品符合欧盟要求的其他文件。
因此,小编再次提醒您:请务必按照以上要求准备好有效的合规性文件!
请为您的CE标志商品指定欧盟负责人。您应该考虑:
1. 如果您在欧盟有子公司或者已有欧盟进口商,那么就可以指定他们为为商品负责人。
2. 您所采用的商品检测实验室或认证公司可能会提供负责人服务。
3. 您可以利用亚马逊服务提供商网络和亚马逊卖家合规系统中提供的第三方服务提供商。
更多详情请复制以下链接到浏览器中查看:
亚马逊服务提供商网络👇
https://sellercentral-europe.amazon.com/gp/help/RWW8VWGG266ECPY
亚马逊卖家合规系统👇
https://www.ects.compliance-provider.cn.selling-partners.a2z.com/login
4. 让亚马逊成为你的欧盟负责人,亚马逊为亚马逊物流商品提供亚马逊负责人服务(ARP)(点击查看详情),如果您通过亚马逊的亚马逊物流服务销售商品,那么该服务可能适合您。
更多详情请复制一下链接到浏览器中查看:
亚马逊负责人服务(ARP)👇
https://sellercentral-europe.amazon.com/gp/help/GCHUVPBDN9QF7TDQ
🚩TIPS:欧盟负责人
👉品牌所有者可以参考上述4种方式灵活指定欧盟负责人。
👉若没有品牌,但是仍然销售带有 CE 标志的商品,也会受到影响!
如果您是带有 CE 标志商品的转销商,我们建议您联系上游供应商,以确认他们了解即将推出的变化,并确保他们采取相应措施来指定负责人。
以下是亚马逊负责人服务(ARP)与亚马逊服务提供商网络中提供的第三方服务商的对比图,供大家参考👇
在您完成欧盟负责人指定之后,请记得将您的欧盟负责人信息上传至卖家平台。
亚马逊要求您为使用亚马逊物流运送的带有CE标志的产品申报欧盟负责人,卖家平台启用了一个控制面板,供您为您的品牌/ASIN 申报欧盟负责人。
● 如果您已经订阅了亚马逊负责人服务(ARP)并已提交所需合规性文档,则无需额外为这些已涵盖ARP服务的商品上传品牌或ASIN负责人信息。
● 如果您并非使用亚马逊负责人服务(ARP),但已有欧盟负责人,需要您上传如下信息,请提前准备好:负责人名称/公司、负责人地址(需位于欧盟境内)、邮编、电子邮件和电话号码。
法规要求您带有 CE 标志的商品贴有欧盟负责人的联系信息。
● 如果您订阅亚马逊负责人服务(ARP),亚马逊将在未来就入库亚马逊FBA仓以及出库配送的贴标流程提供更详细的信息。请上传您的合规性文档以确保亚马逊服务可以涵盖您需要此服务的ASIN。
● 如果您使用除亚马逊负责人服务(ARP)以外的外部服务商来作为您的欧盟负责人,请在商品生产过程中,在您受到该法规影响的CE标志商品的商品、商品包装、包裹或随附文件中显示欧盟负责人的联系信息。
所有受到该法规影响且入境欧盟的商品——无论您使用亚马逊物流(FBA)还是卖家自配送(MFN)的物流方式,都需要在货物上提供欧盟负责人信息。我们提醒您,需考虑物流配送时长,及时履行法规要求,确保您的产品到达欧盟后符合该法规要求。
在 2021 年 7 月 16 日之后,在欧盟销售带有 CE 标志的商品但没有欧盟负责人属于违法行为。因此,请您确保CE 标志商品的欧盟库存贴有负责人的联系信息。此类标签可以贴在商品、商品包装、包裹或随附文件上。
如果您已经到达本站,那么恭喜您,顺利完成了此次的“合规之旅“,还未行动、或还未完全合规的卖家们赶紧行动起来吧!
除了以上的合规解读之外,亚马逊全球开店卖家合规团队也对近期卖家朋友们比较关注的商品合规相关问题进行详细的解答👇
01
同一欧盟负责人是否能为多个品牌/店铺担任这一角色?
是的。只要您的欧盟负责人能够履行与保留文档以及在需要时充当商品合规性联系人相关的特定责任,他们就可以为多个卖家完成此任务。
负责人需要执行以下操作:
● 收集商品的欧盟合规性声明(或性能声明),并确保制造商或品牌所有者可以按照要求以管理机构理解的语言提供证明商品符合欧盟要求的其他文件;
● 在某些情况下,将商品可能引发的任何风险告知相应机构;
● 与市场监管机构合作来确保制造商或品牌所有者采取必要的纠正措施来纠正商品的任何违规行为等。
02
英国脱欧对该法规意味着什么?
由于英国已执行脱欧计划,因此英国不在此欧盟商品安全法规变更的范更内,因此:
● 负责人不能位于英国
● 并且在 Amazon.co.uk 上销售的商品无需在包装/商品上列明欧盟负责人。
英国政府宣布了建立英国合格标志制度 (UK Conformity Assessed,简称UKCA)。
自 2021 年 1 月 1 日起,该制度取代欧洲通用制度 CE 标志。在英国(不包括北爱尔兰),商品必须遵守英国制度。
更多详细信息请复制以下链接到浏览器中访问英国政府网站查看👇
https://www.gov.uk/guidance/placing-manufactured-goods-on-the-market-in-great-britain
或者请查看推文👇
03
如果我在2021年7月之后仍不履行法规义务,将会如何处理我的listing?
在 2021 年 7 月 16 日之后,在欧盟销售带有 CE 标志的商品但没有欧盟负责人属于违法行为。
如果发现卖家正在销售此类产品,则其listing信息将被删除。如果卖家在截止日期之前或之后收到有关需要修改其产品的消息,但继续提供不符合规定的产品,则其账户可能会受到其他的强制执行措施。
针对欧盟商品安全法规的变更,以上就是小编为大家划好的重点,如此详尽的干货建议卖家朋友们果断收藏~合规销售方能长久大卖,在新年伊始提前抓住欧洲市场的新机遇!预祝各位卖家2021赢在欧洲!(来源:亚马逊全球开店 微信公众号:AmazonGS)
以上内容属作者个人观点,不代表雨果跨境立场!如有侵权,请联系我们。
(来源:亚马逊开店分享社)