已收藏,可在 我的资料库 中查看
关注作者
您可能还需要
独立站
DTC出海启航盛典
立即报名
加入社群
独立站近期活动
AI
养龙虾不如养骡子
立即报名
加入社群
近期活动
查看更多>

在亚马逊销量激增会变成欺诈行为?

扫号风波还未结束,一卖家无端端竟收到欺诈邮件

在亚马逊销量激增会变成欺诈行为?

前段时间亚马逊进行大规模扫号行动,不少卖家表示账号处于停用状态!不管是自注册还是招商经理下的链接,不管是刚过了一审还是过了二审的卖家,都无一例外。

在亚马逊销量激增会变成欺诈行为?

(来源:卖家反馈)

上一次亚马逊大规模扫号是在去年8月,而现在突然启动二审,这让卖家再次陷入慌乱。据了解,此次亚马逊发的二审邮件与之前的并无异处,内容皆为“根据亚马逊商业解决方案协议第三条规定,您的亚马逊账户已被停用。”

可以说为了通过二审,大家都使出了浑身解数,各种账单、资料一应俱全,抱着必过二审的决心,没想到,这次二审难度升级,即使是真实资料亚马逊也没给通过!

就算提交了,还有卖家爆出说又会遇到三审,按照邮件中提交了真实资料,直接被秒拒!不少卖家被虐的遍体鳞伤。

扫号的事还未完。有一卖家反映,自己的美国账号无端端收到亚马逊的邮件。内容竟是被判欺诈。

在亚马逊销量激增会变成欺诈行为?

(来源:亚马逊123论坛)

卖家反馈,该账号是购买的美国本土账号,前段时间链接排名冲的太快,被竞争对手恶意攻击,导致爆款链接全部下架。此后卖家成功申诉,使账号恢复了原样。账号刚恢复不久,卖家突然收到亚马逊的邮件,被告知因从事欺诈行为导致账号被关闭。

在亚马逊销量激增会变成欺诈行为?

(来源:亚马逊123论坛)

卖家称在运营这半年里,销量那些一直都挺不错的,都是FBA自发货。也没什么违规的操作问题,在收到邮件后,账号就登录不上了,并且出现密码错误的提示。链接全部被下架了。

根据以上的几点我们就猜测可能跟以下几点有关系。

1.买来的账号安全性低,被亚马逊检测到了。

2.销量激增被亚马逊判定有欺诈行为。

3.被竞争对手恶意投诉导致链接下架。

虽然我们还不能判定是哪个原因导致的欺诈行为出现,但销量激增这个一直都是卖家们最容易踩雷问题,小编在此给大家梳理销量激增最常见遇到的问题。

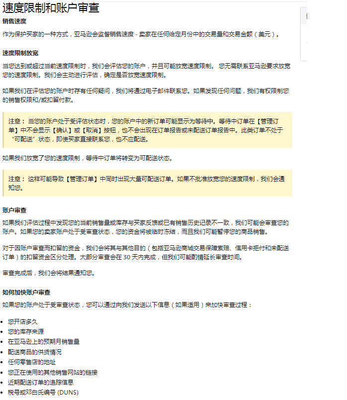
销量激增是什么?

在亚马逊销量激增会变成欺诈行为?

如果卖家在短时间内接到大量订单,却没有比以往收到更多的评论时,亚马逊将暂时封号并且进行审核,直到亚马逊确认订单有效,卖家已经售出并实际运送了所有产品。因为早些年不少卖家用FBM进行空包裹诈骗的卖家和收了钱不发货就跑的卖家,亚马逊是一个非常注重客户体验和平台信誉,”宁错杀一千,都不放过一个"导致不少卖家躺着也中枪了。

被判定销量激增的原因主要有以下几点:

1.账号为新注册账号,在店内商品无任何显著流量和曝光的前提之下,凭空多出了许多订单。

2.账号之前有过跟卖行为,后台订单增长不稳定且订单发货不及时,客户反馈少。

3.店内相关在售商品为季节性需求较大的产品,短期内由于消费者需求增长而销量快速上涨,但由于库存供货问题,发货不及时。

4.FBM卖家,短期内销量快速增长,但是亚马逊对商家是否有能力发货以及是否为虚假发货存疑。

当然销量激增不一定是那位卖家导致欺诈的原因,但卖回来的账号一直会导致隐患无穷,安全性低,还有可能被亚马逊审核后断定为欺诈行为的风险。如果你的出单量不多,却遭遇销量激增,那么很有可能因为自发货方式问题误伤到你。

被亚马逊判定为欺诈后也并非全然无解,卖家查询账号死因,确认自己的账号是因为哪种情况被封号的,若是销量激增,则可以向亚马逊提交行动计划书进行申诉,若是账户问题,可进行处理,做好其他账户规避风险。

(来源:海象跨境)

以上内容属作者个人观点,不代表雨果跨境立场!本文经原作者授权转载,转载需经原作者授权同意。

(来源:Jackson跨境智多星)

分享到:

--
评论
最新 热门 资讯 资料 专题 服务 果园 标签 百科 搜索

收藏

--

--

分享
Jackson跨境智多星
分享不易,关注获取更多干货