
一、什么是促销工具
促销工具是指亚马逊卖家后台供卖家选用的,为买家提供综合折扣优惠和购物奖励的各种促销功能将这些促销工具与各类促销旺季、店铺上新等营销事件配合使用,能起到带动买家下单,促进销售的目的。同时也能帮助卖家从众多竞品中脱颖而出,快速抢占市场份额。
二、为什么要使用促销工具?
1、促进销量提升
2、有效获客并增强消费者黏性
3、提升品牌知名度
4、光环效应
5、创造双向共赢
6、定制战略布局
三、亚马逊现有的促销工具与使用方法

是一种面向所有卖家的常见促销手段,且设置门槛相对较低。您可以通过优惠券为单个商品或一组商品创建折扣,还可以享受由亚马逊提供的自动推广服务。通常优惠券的持续时间为1-90天,并且在亚马逊购物商城的PC端和移动端皆有露出。

第一步:在“广告”下拉菜单中点击“优惠券>创建新优惠券”查看可创建优惠券的商品列表;

第二步:输入"SKUor ASIN>Go>添加到优惠券>管理变体>继续下一步”选择相关商品;


第三步:选择“满减>输入具体金额”或“百分比折扣>输入折扣比例”选择“优惠券限制”制定优惠券规则;

第四步:为优惠券设置预算,并点击“继续下一步”;

第五步:输入“优惠券名称>开始日期>结束日期>继续下一步”,为优惠券设置有效时间;

第六步:查看您创建的优惠券信息,确认无误后即可点击“提交优惠券”,完成优惠券创建。

1、折扣总金额:可按照“(原价折后价) *优惠券数量”进行计算;
2、优惠券手续费:每笔成功兑换的优惠券都将被亚马逊收取手续费,北美站点以及欧洲站点的手续费通常为0.45英镑/0.5欧元,优惠券手续费因欧盟市场而定,而日本站点的手续费则为60日元。
1、优惠券与其它促销活动-起使用可能会产生折上折。
2、优惠券的有效期最多是90天,可以为每个优惠券选择起始日期,而优惠券在提交后经过6小时才能生效。
3、如果某个商品在优惠券激活后少于某种原因失去了优惠券资格(低库存、产品评分等),亚马逊会立即禁用该优惠券。
4、如果优惠券中包含10种产品,其中有2种不符合资格,那么买家可以看到剩下的8种产品,优惠券仍然有效。
5、一旦您的优惠券被激活,允许进行的编辑仅限于延长持续时间(最多可延长至3个月)或增加预算。如果想做任何其它更改,您需要取消现有的优惠券,然后创建新优惠券。
Prime专享折扣(Prime Exclusive Discount)是面向Prime会员的专属折扣,提供Prime专享折 扣的商品会向Prime 会员展示带删除线的定价和节省信息。同时折扣后的价格也将显示在面向Prime会员的详情页面的购买按钮上。

在“广告”下拉菜单中点击“Prime专享折扣>查看折扣上传模板”填写您的商品和定价;

第二步:点击“Prime专享折扣>创建折扣”输入折扣名称和日期,然后上传填写好的电子表格;


第三步:检查相关信息并点击“提交”,完成专享折扣的创建。

Prime专享折扣为免费促销工具,当您创建该活动时,亚马逊将不会收取标准配送费用和销售佣金之外的费用。
亚马逊会定期检查折扣中的商品是否符合资格条件,-旦您的商品不再满足创建折扣的资格,亚马逊将禁止此类商品显示折扣优惠,而当商品再次符合条件后,系统将自动重新激活Prime专享折扣。
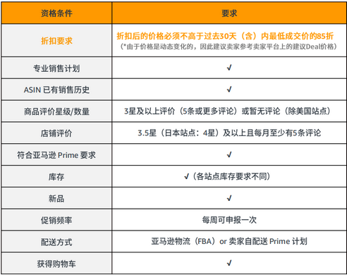
Deal活动是亚马逊可见度非常高,可以帮助卖家快速提高并积累销售的促销活动。参加Deal活动 的商品在亚马逊网站上有专属的Today's Deal页面,为产品带来高流量。常见的Deal活动有秒杀 (Lightning Deal),7天促销(7-day Deal)和镇店之宝(Deal of the Day)。
秒杀(Lightning Deal,常用简称LD)
秒杀(LD)是-种限时的、短时间高流量的展示活动,参与秒杀的商品不仅可以设置有限的、几个小时的短时促销价(具体时间因不同国家/地区的商城而异),且时间结束即恢复原价,还可以设置促销总量,销完为止。这样既有机会收获较大流量并瞬间爆单,也没有需要准备大量库存的压力。

第一步:在“广告”下拉菜单中点击“秒杀>创建新促销>选择秒杀推荐列表里的商品>点击选择”选定需要创建秒杀的商品


第二步:通过安排促销页面选择“想要推出促销的时间>继续下一步”选定创建秒杀的时间段;

第三步:选定创建秒系的商品以及时间报后,输入设销价格》每件商品的折扣》已确定参与(参与活动的商品数量)>继续下一步”设置秒杀参数;

第四步:查看您创建的秒杀信息,确认无误后即可点击“提交促销”,完成秒杀创建,并等待亚马逊通过秒杀审核;

当秒杀活动处于“正在进行状态时,您将无法再调整商品的活动价格。
而当秒杀活动处于“即将推出”状态时,请尽可能减少对参与促销的ASIN或父ASIN做如下调整改动:编辑定价、删除或停售商品、创建新的子ASIN。
7天促销(7-day Deal)
与秒杀类似,7天促销(7DD) 也是一种限时促销优惠,区别是在亚马逊促销页面上的显示时长不同。参与7天促销的商品将会在促销页面显示7天的时间(可能会根据具体的情况有所减少)。创建7天促销,不仅有助于提升销量,还能有效减少库存积压。

第一步:在“广告”下拉菜单中点击“秒杀>创建新促销> 7天促销"筛选出有7天促销推荐的ASIN>点击“选择”进入设置

第二步:选定参加7天促销的商品后,通过安排促销页面选择“想要推出促销的时间>继续下一步”选定创建7天促销的时间段;

第三步:选定创建秒杀的商品以及时间段后,“输入促销价格>每件商品的折扣>洗择ASIN设为主要商品>继续下一步”设置秒杀参数;

第四步:检查信息无误后提交促销,等待亚马逊通过7天促销创建审核。


当您有一组商品需要参与7天促销活动时,您最多只能为50个ASINS提交促销信息。申报7天促销的商品必须30天内未参与秒杀活动,且60天内未参与镇店之宝活动。
镇店之宝(Deal of the Day)
镇店之宝(DOTD, 大促期间有时也称为Spotlight Deal)是指参与活动的一个或一组高需求的商品,仅在指定的一天内设有大幅折扣的促销活动。而作为促销中流量最高、申报要求也最严格的展示活动,大部分站点的镇店之宝目前实行邀请制,且必须通过客户经理申报。

镇店之宝必须通过您的账户经理进行申请,且各站点申请方法可能有所不同,您可关注各站点通告,或咨询账户经理,了解详细信息。欧洲站点已开启镇店之宝自助申报通道。
镇店之宝为免费促销工具,当您的商品被选中参与活动时,亚马逊将不会收取标准配送费用和销售佣金之外的费用。
三者的对比:

清仓促销:限时(通常是2周)放置在Outlet页面上的促销优惠,是清理积压库存的一种促销手段,帮助卖家有效提高曝光,快速清除积压库存!
清仓销售:通过降价而创建的常规销售促销。

清仓促销:
第一步:通过亚马逊卖家平台的库存下拉菜单“库存规划>库存控制面板>管理冗余库存”,查看可创建清仓促销的商品列表;

第二步:点击“商品列表处的创建清仓促销”;

第三步:按照推荐价格设置促销信息,完成创建(活动开始/结束日期为自动设置)。
清仓销售
第一步:通过亚马逊卖家平台的库存下拉菜单“库存规划>管理冗余库存>开展促销活动”,查看可创建清仓销售的商品列表;


第二步:点击商品列表处的“开展促销活动”;

第三步:按照推荐价格设置促销信息,完成创建。(需手动设置活动开始/结束日期)。

您无需为清仓促销和清仓销售支付额外费用,亚马逊会收取标准配送费用和销售佣金。
卖家可在亚马逊完成审核之前,自行取消已经提交的清仓销售和清仓促销活动,如想取消审核通过并已开始的清仓促销,则需要联系卖家支持团队。更多操作指南和常见问题,可点击此处查看;
.当下列情况发生时,亚马逊将结束清仓促销活动:
清仓促销已持续两周;参与活动商品的FBA库存已售空;商品价格高于最低折扣要求。
二者区别:

亚马逊积分(Amazon Points) 是日本站点独有的促销工具,是一-项忠诚度计划,消费者可按照1积分相当于1日元的比例,以1积分为最小使用单位进行兑换使用。在不影响商品本身价格的情况下,为买家额外提供的积分促销方式,并使得消费者在亚马逊购买商品时能累积额外的奖励。由于日本盛行积分制文化,因此亚马逊日本站点为卖家提供积分工具,有助于吸引消费者,提升买家忠诚度。
单个商品设定方式:
您可通过亚马逊卖家平台按照下列步骤操作:
第一步:在“库存”下拉菜单中点击h管理库存>管理库存界面”选择需要添加积分的商品;

第二步:点击“添加>积分计算器”,为您希望附赠积分的商品创建积分规则。

批量商品设定方法:
如果您希望对商品进行批量处理,也可按照以下步骤进行操作:
在“库存”下拉菜单中点击“批量上传商品>下载库存文件>生成模板”,通过库存文件,批量设置商品积分规则。

亚马逊积分为免费促销工具,对折扣、商品、店铺评价等均无特定要求。当您的参与此活动时,亚马逊将不会收取标准配送费用和销售佣金之外的费用。而当买家获取积分时,卖家需按每积分1日元付费。
社交媒体促销代码(Social Media Promo Code)能帮助您创建更具针对性的促销,可以用于专属页面,也可以跟亚马逊联盟、亚马逊网红营销合用进行站外引流。您可以为符合条件的商品向买家提供百分比折扣,也可同时为多款商品创建此促销,并且所创建的促销信息将不会显示在商品详情 页(Listing) 上, 而只会体现在专属的促销页面和买家的购物车中。

第一步: 从“广告”下拉菜单中选择 “管理促销>社交媒体促销代码>创建” 开始创建社交媒体促销代码;


第二步:请选择“买家所购商品>须购买商品>买家获得>适用范围”设置促销条件;

第三步:通过“开始日期>结束日期>内部描述>追踪编码"设置促销时间。同时,您也可选择通过“每位买家兑换多次选项>优惠码"创建商品的专属促销信息;

在“此促销代码的分享对象”中勾选分享给亚马逊影响者和联盟,即有机会将产品和促销代码发布给更多的亚马逊联盟者,在站外明光产品。

第四步:点击“查看”,完成社交媒体促销代码创建。

社交媒体促销代码为免费促销工具,当您使用此工具时,亚马逊将不会收取标准配送费用和销售佣金之外的费用。
此工具目前仅在美国站点且仅面向已经在新版亚马逊品牌注册中获得批准的卖家或者获得正面反馈评级的专业卖家(卖家账户中至少有20个评级,且80%以上的反馈为正面反馈)提供。不满足此条件的卖家暂时无法在卖家平台中使用此促销工具;
可以自定义优惠码,以突出显示您的品牌名称、商品、提供赞助的影响者或即将推出的活动。优惠码必须是8到12个字母数字字符,包括数字前缀;
可以使用“每位买家兑换多次"功能允许买家在一-次或多次结账中针对一 件或多件符合条件的商品兑换折扣。