
1、如何进行亚马逊品牌注册?
(1)申请海外商标
确定品牌定位、建立品牌基本形象体系后,第一步便是注册商标。在进行跨境电商销售时,需要先在目标销售地进行商标注册。一般来说,商标注册分为4步:

第一步:去申请哪个国家或地区的商标。目前亚马逊品牌注册接受以下国家或地区的商标,包括:

商标申请的国家和地区应该与所销售地对应,才能确保在进行亚马逊品牌注册后,有权限使用更多更全面的品牌功能。比如:如果在亚马逊美国站销售,建议使用美国商标局的商标进行申请。
第二步:申请哪种类型的商标。目前亚马逊品牌注册仅接受“基于文本的商标”或者“基于图像的商标:由文字、字母或数字组成”,卖家在进行商标注册时需要特别注意自己申请商标的类型。点击这里,查看不同国家的商标进行品牌注册的注意点。
第三步:商标状态。亚马逊品牌注册最新流程,也接受待处理商标(Pending Trademark)进行申请,帮助卖家提前享受品牌工具和保护功能。

第四步:去哪里申请。可以通过相关商标服务商来轻松办理,或直接在卖家平台“应用和服务”菜单栏>点击“探索服务”检索相关商标注册服务商。

(2)在进行亚马逊品牌注册后,将获得品牌和商品的曝光机会,并在享受到亚马逊提供的全方位品牌工具,比如:
①品牌打造
A+页面,管理试验,上传和管理视频品牌旗舰店, Vine,虚拟捆绑商品,视频广告,品牌推广,展示型推广
②品牌分析
亚马逊品牌分析,品牌控制面板Amazon Attribution
③品牌保护
自动品牌保护,举报侵权行为,Transparency透明计划, Project Zero
注意:TM商标也可进行亚马逊品牌注册。为了帮助新手卖家快速解锁品牌商工具、提升出单速度,目前只需拥有待处理商标 (Pending Trademark)即可进行亚马逊品牌注册,且使用TM商标进行亚马逊品牌注册后,当后续商标状态转变为R标时,卖家无需做任何操作,更无需再次进行注册。
(3)亚马逊品牌注册最新流程(用待处理商标(Pending Trademark,也能申请):
在销售目的国舒标局递交申请>在销售目的国舒标局递交申请>经历审查期和公告期>获得R标>进行亚马逊品牌注册
注意:使用待处理商标(Pending Trademark)进行亚马逊品牌注册后,若后续商标状态转变为R标,卖家无需做任何操作,更无需再次进行注册。
(4)亚马逊品牌注册步骤
步骤一:前往亚马逊品牌注册官网
点击右上角“登录”,选择要注册的国家/地区的对应站点。比如,希望在美国站进行品牌注册,此处选择“美国”。

步骤二:使用卖家账户登录
为帮助在亚马逊品牌注册后,可以更快速地获取品牌打造和保护的相关功能,请使用在对应亚马逊站点的卖家账户邮箱和密码登录。如果还未开店,建议开店后再进行申请。注意:如果要在不同国家站点分别申请亚马逊品牌注册,需要使用对应站点的卖家账户登陆。

步骤三:提交信息,完成亚马逊品牌注册账户创建
如果之前没有任何品牌进行过亚马逊品牌注册,首先需要填写业务的基本信息,再点击“创建账户”:

步骤四:进入亚马逊品牌注册后开始注册新品牌
账户创建后,将会进入亚马逊品牌注册后台。点击左侧“注册新品牌”,将看到注册过程中需要准备的材料清单,如果已准备好,请点击“注册您的品牌”。


步骤五:提供品牌信息,进行亚马逊品牌注册的申请
在下方表格中,填写提交品牌名称,商标局,商标编号,商品等信息。

对于在不同商标局申请的待受理商标,此处的操作步骤略有不同,因此请确保在“选择一个商标局”这个问题中,根据商标的情况正确选择。
使用美国商标进行品牌注册:

使用日本/英国/欧洲商标进行品牌注册:

如果商标是基于图像的商标,还需要上传一张商标的图像。

上传的商品图片,在商品或包装上需显示品牌信息且品牌标识必须是永久性标识。

步骤六:提供销售账户信息
点击选择“卖家”,并选择“所有销售您所申请品牌的卖家账号”:

选择品牌类型:

步骤七:提供分销信息
请按照品牌的具体情况做选择:

步骤八:提交信息,等待结果
以上关键步骤完成后,只需按照页面指示,提交信息和验证码,即可轻松提交申请,等待亚马逊品牌注册的审核通过。另外,请注意:
·请确保在接收验证码邮件后的30天内回传验证码;
·提交完毕后,请持续关注来自brand-registry-support@amazon.com的邮件通知。

(5)亚马逊品牌注册注意事项
①品牌是否在注册申请国已经拥有R标或待处理商标(Pending Trademark)
②基于有效的文字或图像的商标
③可以参照当地商标局官网来查询商标的有效性
④亚马逊品牌注册提交的品牌名称须同当地商标局注册的Mark Name完全一致
⑤亚马逊品牌注册提交的商标编号必须和当地商标局注册信息完全一致
⑥商标类型是否填写有误
⑦确保上传的商标图像与当地商标局官网记录完全一致
⑧确保商标联系人的信息在所有公共资源中为最新且有效的
⑨确保在接收验证码邮件后的30天内回传验证码
⑩提交完毕后,持续关注来自brand-registry-support@amazon.com的邮件通知
不同国家的商标注册和R标获取的时间各不相同,如果想要住仅有一个国水小内的广之国家/地区进行亚马逊品牌注册,可以将某一站点完成的品牌备案授权给其他站点运营的店铺,完成亚马逊品牌注册授权后,在这些站点上也能同样享受包括A+页面、品牌旗舰店等在内的品牌打造工具。
卖家必须是注册品牌的第一个申请人或被指定为品牌管理员的角色,才能将品牌授权给其他站点(即为已注册品牌添加新用户)。操作步骤如下:
(1)登录 https://brandregistry.amazon.com,点击“品牌注册客服人员”;

(2)选择“更新您的品牌资料>更新角色或者将新用户添加到账户”,按要求填入所需信息:

假如要更新或者移除角色,请按照上述相同的步骤操作,在第三步时选择“更新”或者“移除”角色以及完成其他内容填写即可。此外,想要添加的新角色的邮箱必须只存在于一个卖家账号中,如果在多个卖家账号中同时存在,可能会导致添加失败。
3、亚马逊品牌注册成功后,如何添加更多商标?
由于品牌的业务扩张需要,经常有卖家在经营过程中需要增加新注册的商标,对于已经完成亚马逊品牌注册的卖家,不需要再重新走一次品牌注册的流程,而可以直接为其品牌增加更多的商标。直接在上述述第一步点击“品牌注册客服人员”后,选择“提供其他商标”,按要求填入所需信息:

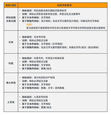
4、进行亚马逊品牌注册后,请参照下表仔细查看商标是否符合销售目的国所在站点的亚马逊品牌注册要求。




(来源:跨境运营宝典)