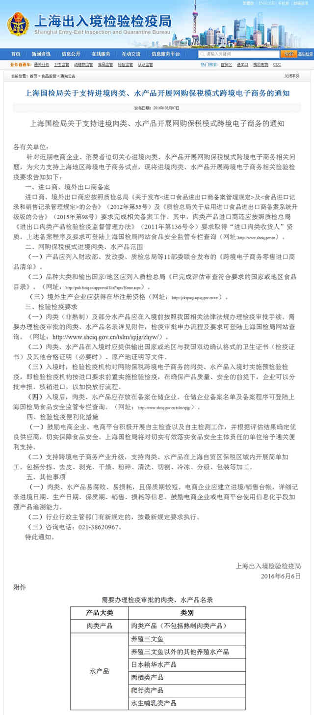
雨果网获悉,上海出入境检验检疫局于2016年6月7日公布了《上海国检局关于支持进境肉类、水产品开展网购保税模式跨境电子商务的通知》(以下简称《通知》),该《通知》中对跨境电商企业销售的进境肉类、水产品的检验检疫要求进行五个部分的细化。
具体内容如下:
一是要求进口商、境外出口商参照相关规定进行备案;
二是确定了网购保税模式进境肉类、水产品范围;
三是明确了检验检疫要求;
四是推出检验检疫便利化措施;
五是鼓励企业使用信息化手段加强产品追溯能力。
和有资质的进口贸易商合作是必然
继4月7日夜间公布的首批《跨境电子商务零售进口商品清单》(以下简称“正面清单”)之后,财政部联合13部委于4月15日在此发布第二批“正面清单”。第二批“正面清单”较第一批增加了不少商品品类,本次《通知》中涉及的水产和肉类也是在第二批“正面清单”中获准加入。
第二批“正面清单”的扩容被看做是跨境电商规范化进程的又一进步,雨果网在之前的解读中曾表示鉴于“正面清单”中规定:生鲜类货物“仅限网购保税备货商品”,这也意味着无法走直邮模式,电商平台只能和有资质的进口贸易商进行合作,这将会促进生鲜类B2B2C电商模式的发展。而在彼时,跨境电商行业受制于尚未出台政策性的法律法规,对跨境生鲜的进口申报要么参照一般贸易进行,要么只能暂停。
其实跨境电商平台与跨境保税生鲜企业合作早有先例,在今年1月11日,京东与广州江南贸易有限责任公司就达成了战略合作,在广州白云机场跨境保税区正式开启了国内的售价跨境保税生鲜自营仓,从而实现海外生鲜直采的目标。京东方面表示,将在国内布局多个跨境保税生鲜自营仓,进一步丰富跨境生鲜品类,逐渐实现采全球、卖全球的目标。由于跨境电商的特殊性,不排除未来有更多的跨境电商效仿京东模式。
生鲜进口商、出口商均需备案
《通知》中除了要求进口商、境外出口商应按照质检总局《关于发布<进口食品进出口商备案管理规定>及<食品进口记录和销售记录管理规定>的公告》(2012年第55号)及《质检总局关于启用进口食品进出口商备案系统升级版的公告》(2015年第98号)要求完成相关备案工作之外,肉类产品进口商还应按照质检总局《进出口肉类产品检验检疫监督管理办法》(2011年第136号令)要求取得“进口肉类收货人”资质。
同时还要求:品种大类和输出国家/地区应列入质检总局《已完成评估审查符合要求的国家或地区食品目录》、境外生产企业应获得在华注册资格。例如像来自巴哈马的龙虾、阿联酋的墨鱼等“未确认输华水产品检验检疫证书”既无法通过一般贸易进口,也无法通过跨境电商渠道申报。
没有检验检疫证书一律不得进口
而检验检疫要求中规定:肉类(非熟制)及部分水产品应在入境前按照我国相关法律法规办理检疫审批手续(见附件);在入境时应提供输出国家或地区与我国双边确认格式的卫生证书(检疫证书)及其他合格证明(必要时)、原产地证明等文件;入境后,肉类、水产品应存放在备案仓储企业。
《通知》同时还提及:在入境时,检验检疫机构对网购保税跨境电子商务的肉类、水产品入境时实施预检验检疫,即检验检疫机构按进口要求前置实施检验检疫,在确保产品质量、安全的前提下,企业可以分批申报、核销进口,以加快放行流程。
其实早在2012年国家就有出台相应细则,国家质检总局颁布的《进出口水产品检验检疫监督管理办法》规定2012年6月1日起,凡未附经国家质检总局确认的输华水产品检验检疫证书的水产品,一律不得进口。
或将促进保税区生鲜加工服务
《通知》中还提出两项便利性措施:一是鼓励电商企业、电商平台积极开展自主检查以及自主检测工作,并根据评估结果确定优良供应商,切实保障食品安全。上海国检局将对切实有效落实食品安全主体责任的单位给予通关便利支持;二是支持跨境电子商务产业升级,支持肉类、水产品在上海自贸区保税区域内开展简单加工,包括分拣、去皮、剥壳、干燥、粉碎、清洗、切割、冷冻、分级、包装等加工。
这两项便利性措施将促进跨境生鲜企业在保税区内建仓设厂,开发服务跨境电商生鲜产品加工业务。
鼓励企业信息化溯源
鉴于肉类、水产品易腐败、易损耗,且保质期较短。《通知》还建议企业应建立进境/销售台帐,详细记录进境日期、生产日期、保质期、销售、损耗等信息。同时建立信息化可溯源机制,鼓励电商企业或电商平台使用信息化手段加强产品追溯能力。这也是符合《国务院办公厅关于加快推进重要产品追溯体系建设的意见》要求和适应不断完善跨境电商市场需求。
业内人士分析,上海国检局出台的这项政策性文件具有实际操作性,对具体的检验检疫流程做出了细化,就如同上次公布的《国务院关于在上海市浦东新区暂时调整有关行政法规和国务院文件规定的行政审批等事项的决定》(国发〔2016〕24号)一样具有标榜性意义,未来各个试点城市或将参照上海的这一规定。(文/雨果网 李柏炜)
以下为《通知》全文:
