已收藏,可在 我的资料库 中查看
关注作者
您可能还需要
独立站
独立站实战沙龙
立即报名
加入社群
独立站近期活动

亚马逊店铺被买家留差评,怎么办?(附具体操作步骤)

买家给我差评!怎么办?

亚马逊店铺被买家留差评,怎么办?(附具体操作步骤)

亚马逊有超过二百万的第三方卖家,占据了亚马逊一半以上的销售额。要在如此多的卖家中取得成功,你必须确保自己获得较高的客户反馈评分。

亚马逊店铺被买家留差评,怎么办?(附具体操作步骤)

缺少较高的买家反馈评分,卖家就无法轻松获得买家信任。通常,买家通过浏览亚马逊卖家的反馈评级,就能快速分辨出最可靠、最值得信赖的卖家,特别是两个价格一样的产品,消费者更倾向于购买评分较高的那个。

而负面反馈则会对卖家产生许多不良影响:

(1)降低你赢得黄金购物车(Buy Box)的可能性。

亚马逊店铺被买家留差评,怎么办?(附具体操作步骤)

黄金购物车位于单个商品页面的右上方,是买家购物时看到的最方便的购买位置。

这意味着赢得黄金购物车能使该卖家的商品获得最大的可见度,而亚马逊多个卖家可以销售同个产品,因此常常需要竞争黄金购物车。

亚马逊根据卖家提供的客户体验,来选定获得黄金购物车的卖家,因此卖家评级至关重要。

根据亚马逊的评分系统,一个拥有足够负面反馈的亚马逊卖家几乎是没有机会赢得黄金购物车的,而且其吸引买家的能力也将大打折扣。

(2)负面反馈可能导致亚马逊取消你的销售权限

订单缺陷率(Order Defect Rate,简称ODR)是亚马逊衡量卖家账户健康的一个指标。

订单缺陷率=账户中得到1或2星差评订单量(一定时期)/总订单数(一定时期)*100%

根据亚马逊的规定,订单缺陷率超过1%的卖家将丧失销售权。这意味只要你的订单缺陷率高于1%,你的销售权将取消。

(3)中评也会对卖家销售造成损害

任何3星或更低星级的客户反馈都会对卖家形象造成损害。

因为亚马逊并不仅仅衡量卖家获得的平均星级,还会统计卖家在过去12个月内获得的好评百分比。

因为亚马逊只把4星和5星评价纳入好评范围,这意味着3星评价被纳入负面评价行列。

亚马逊店铺被买家留差评,怎么办?(附具体操作步骤)

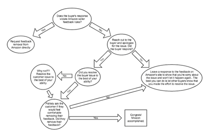
幸运的是,亚马逊卖家能够对负面反馈进行处理。卖家在遭遇负面反馈时,可以按照以下3个方法处理:

1、如果买家差评违反了亚马逊的规定,可以向亚马逊申请移除。

有些不符合亚马逊平台规定的差评是可以申请亚马逊移除,使你保持较高的卖家评级。

亚马逊店铺被买家留差评,怎么办?(附具体操作步骤)

不符合亚马逊规定的评价主要有以下几种:

(1)全部内容都是关于产品,没有提到卖家的服务。并且,亚马逊允许买家在产品页面撰写产品评价,不需在反馈页面再次进行产品评价。

(2)包含促销信息,包括其他卖家的店铺链接、评论等,都被视为不当评价。

(3)包含淫秽或辱骂性的言语。

(4)包含如邮箱地址、电话号码和姓名等个人信息。

(5)FBA卖家的产品,由于产品的存储、包装、运输和客户服务都是由亚马逊负责,因此相关的负面反馈都会被亚马逊移除。(非FBA卖家的产品收到关于产品的存储、包装、运输和客户服务等反面的负面反馈时,亚马逊不予移除。)

亚马逊店铺被买家留差评,怎么办?(附具体操作步骤)

如果你发现有任何上述情况的负面反馈出现,可向亚马逊移除。

2、如果负面反馈不满足亚马逊移除条件,请买家移除。

收到不满足亚马逊移除条件的差评时,卖家要积极主动地与买家沟通。因为买家有权利移除给出的卖家评价。如果你与买家联系,了解卖家留差评的原因,礼貌地请求他们移除差评,他们可能会改变注意。

在这个阶段,有一些卖家需要注意的事:

(1)注意买家评价的时间。买家给出评价后,有60天的移除评价期限。如果你拖了一段时间才接触到买家家,可能会错过可移除期限。

(2)为自己给买家造成的不便道歉,向买家表达清楚你的歉意,积极解决买家的问题。

(3)注意不要试图通过向买家提供退款,请求移除差评,这明显违反亚马逊的规定,可能导致你的卖家账户被暂停。亚马逊希望卖家能花时间解决问题,而不是通过退款了事。

(4)不要在买家发表差评后,立即要求删除。首先,你应该向买家传递你的歉意和解决问题的诚意。如果你立即要求删除差评,只会给买家留下你只是为了删除差评,而不是真心想来解决问题的印象。在这种情况下,买家是不会愿意删除差评的。

如何联系买家,处理差评?

首先,进入“Feedback Manager”(反馈处理)页面。

亚马逊店铺被买家留差评,怎么办?(附具体操作步骤)

向下滚动,单击“ View Current Feedback”(查看当前反馈);

找到你要处理的买家评论,然后单击“Resolve”(处理)按钮,跳转到“Resolving Negative Feedback”(差评处理)页面;

点击黄色“Contact Customer”(联系客户)按钮;

从下拉菜单中选择一个主题,输入消息;

如果你需要添加收据、文件等,点击“Add Attachment”添加附件按钮。

点击“ Send Email ”(发送电子邮件),将信息发送给买家。

如果买家回复你的消息,但问题并没有得到解决,你需要更用心地与买家沟通。因为一旦问题得到解决,买家就会回到你的身边,你就能够礼貌地请求买家删除反馈。

如果买家同意移除差评,你需要积极地引导他们如何操作,可以让买家按照以下步骤操作:

首先,登陆买家账号,查看“Your Submitted Feedback”(你给出的反馈)页面。

亚马逊店铺被买家留差评,怎么办?(附具体操作步骤)

找到订单,点击“View  Order  Details”(查看订单详情),勾选移除评价的原因,在点击选择“ Remove(移除)即可。

亚马逊店铺被买家留差评,怎么办?(附具体操作步骤)

3、如果买方没有删除差评,直接在评论下方给出回应。

有卖家表示,曾一而再再而三地向卖家发送信息,但却什么回复都没收到。

在这样的情况下,你的差评无法通过亚马逊或买家移除,那么最好的做法是在买家差评下方直接给出回复。这样,看到差评的其他买家也能看到你为解决问题付出的努力。

亚马逊店铺被买家留差评,怎么办?(附具体操作步骤)

撰写差评回复,请按照以下步骤操作:

首先,访问卖家“ Feedback Manager”;

向下滚动,选择“ View Current Feedback”;

查找你要回复的评价,然后单击“Respond”(回应),输入你要回复的内容,最后只需点击“Submit”(提交)。

在撰写亚马逊差评回复时,要注意以下几点:

(1)确保回复具有专业的水准,简明扼要。为树立你的专业形象,不需要在回复中提及太多细节。因为回复的主要读者是其他买家,他们并不了解订单详情。

例如:“很抱歉,我们的服务没能让您满意,我们已经进行的改进,以确保不再发生同类事件。”

(2)避免使用讽刺性或冒失话语。这可能给其他买家留下你不关心顾客感受的印象,导致你丧失部分潜在客户。

亚马逊店铺被买家留差评,怎么办?(附具体操作步骤)

得到差评并不会把你推入绝境

拥有优良的卖家评级是亚马逊买家获得成功的关键。但这并不等于,卖家得到了差评就注定失败。

卖家得到差评时,首先要查看评价是否违背了亚马逊的评价规则。如果没有,要积极与买家联系协商,争取让买家主动移除差评。

同时,作为卖家得到差评时,要进行反思,这些差评能够帮你发现一些你不曾注意的问题,改善你的服务,以吸引更多的潜在客户。


(编译/雨果网 吴小华)


分享到:

--
评论
最新 热门 资讯 资料 专题 服务 果园 标签 百科 搜索

收藏

--

--

分享