已收藏,可在 我的资料库 中查看
关注作者
您可能还需要
独立站
AI+跨境出海峰会
立即报名
加入社群
独立站近期活动

亚马逊卖家在欧盟销售时,需要如何开具发票?

亚马逊卖家开发票这件小事,好像也并没有想象中这么复杂。

亚马逊卖家在欧盟销售时,需要如何开具发票?

如果您是一位欧盟卖家的话,那么您在欧盟的销售需要开增值税发票。所以今天,我们就通过三个常见问题,为大家介绍:在欧盟销售时,你需要如何开具发票。

问题一:如何索要欧洲增值税税号?

当您在欧洲销售商品时,您可能需要收取增值税。如果是这样,您将需要申请增值税注册编号、申报增值税并向税务机构缴纳您从买家收取的增值税。

在许多欧洲国家/地区,您可以通过税务机构的网站在线注册您想要注册的国家/地区。通常,网站会提供在线注册表,或可供您下载的 PDF 表格,您可填写完成后邮寄返回。您提交申请增值税税号之后,您还可能收到用普通邮件寄给您的表格以签字并返回。

申请增值税可能会有相关的合规要求,包括需要进行申报并开具增值税发票。

问题二:在欧洲不同国家,应当按照怎样的税率收取增值税?

对于特定欧洲国家/地区内指定商品的当前增值税税率,最可靠的信息来源就是该国家/地区的增值税征收机构。您可能会需要税务顾问帮助您确定适用的增值税税率。

这里我们为您整理了EU7的标准税率,仅供参考。具体您是否适用标准税率,请咨询您的税务顾问。

亚马逊卖家在欧盟销售时,需要如何开具发票?

*数据来源: VAT rates applied in the Member States of the European Union Situation at 1st January 2018

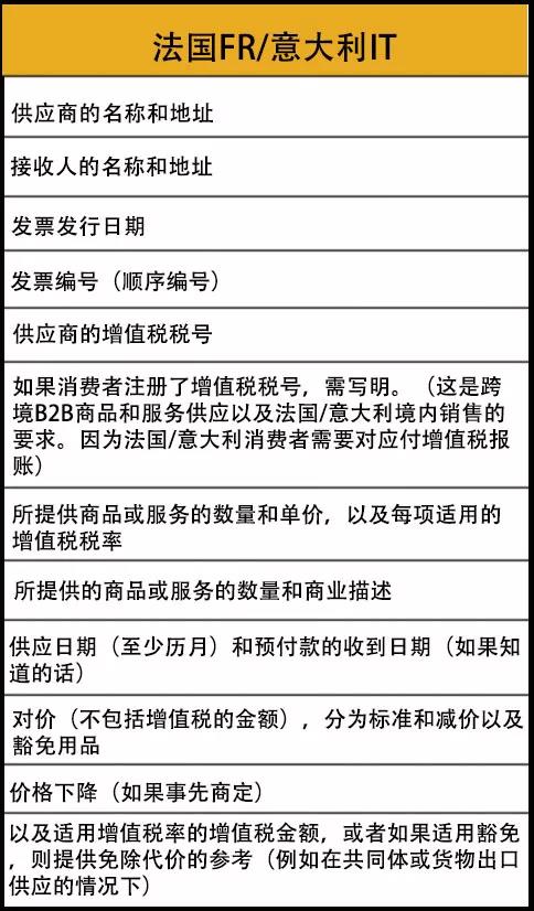
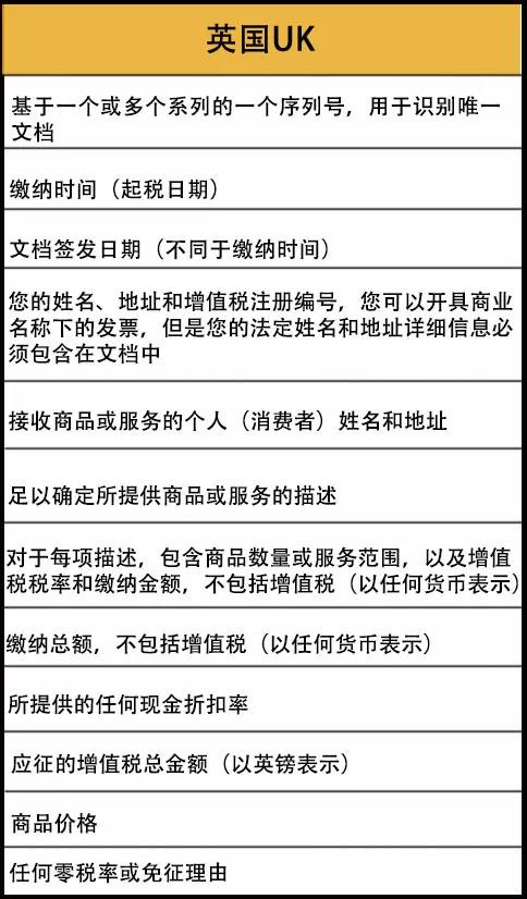
问题三:开具欧洲增值税发票,需要哪些信息?

在许多欧洲国家/地区,买家都要求开具增值税发票。您发货的国家/地区和买家所在国家/地区的增值税法规可能会要求您提供增值税发票,而买家的期望通常会超过法律的规定。例如,在德国和意大利,就高价值商品,买家一般期望卖家开具发票。在以下表格中,你可以看到UK/DE/FR/IT等四个国家对于发票应当包含信息的要求。

亚马逊卖家在欧盟销售时,需要如何开具发票?

亚马逊卖家在欧盟销售时,需要如何开具发票?

亚马逊卖家在欧盟销售时,需要如何开具发票?

开发票这件小事,好像也并没有想象中这么复杂,不是吗?好了,现在,继续你的欧洲大卖之路吧!(来源:亚马逊全球开店)

以上内容属作者个人观点,不代表雨果网立场!

相关文章推荐:

1、亚马逊欧洲站卖家必知的VAT税务知识都在这了!

2、每个卖家都需要知道的VAT潜规则

3、除了VAT,欧洲站卖家还得懂GDPR

分享到:

--
评论
最新 热门 资讯 资料 专题 服务 果园 标签 百科 搜索

收藏

--

--

分享