2019-09-03 17:45

一、 签署取件交接单
当您使用线上E邮宝发货,由燕文上门揽收时,为了保障您的权益,避免后续不必要的纠纷,请务必和取件司机签署《司机取件交接单》,分清权责,并且保存好取件交接单。《司机取件交接单》见附录。
二、 揽收范围
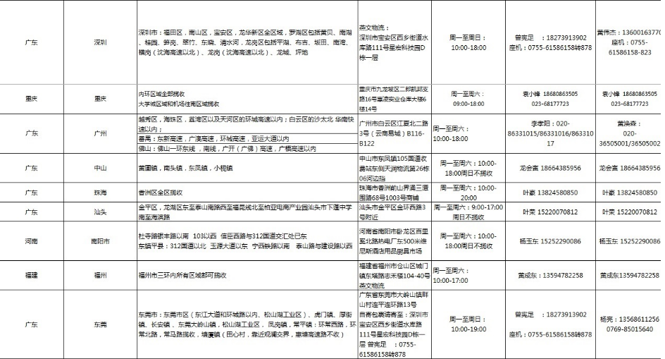
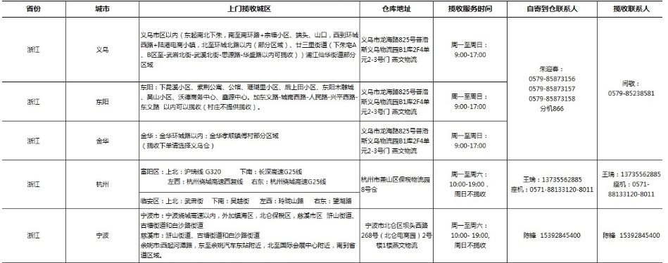
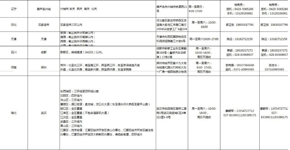
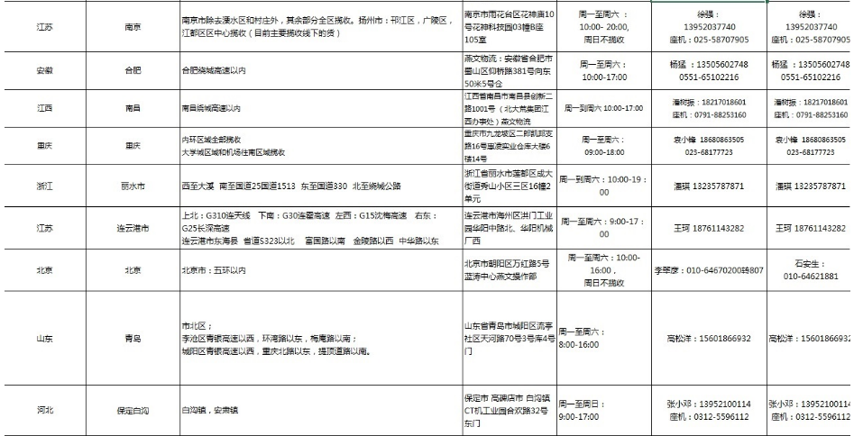
1. 目前揽收范围包括以下城市:北京、深圳、广州、义乌、杭州、宁波、上海、温州、南京,具体揽收范围以及仓库操作时间和调度联系方式请查看下表。
2. 揽收范围内,1件揽收。
3. 揽收范围以外,目前不支持自送。
【特别提醒】:为保证E邮宝的服务时限,各位卖家朋友请禁止通过E邮宝寄递烟草、植物种子、活体、伪造驾照护照、假冒伪劣品、粉末、液体状物品、不明成分药品、毒品及海关禁限寄规定中明令禁止收寄的其他危险品及违禁品。
三、 附录
司机取件交接单
日期: 取件司机:
取件交接细则:(请认真阅读)
(1)取件时务必当面核对扫描枪件数和实际件数是否相同。
(2)交接的具体单号以扫描枪扫描单号为准。
(3)如果因量大无法现场扫描请注明几袋几件,最终件数以回燕文处理后当天账单件数为准
(4)取件扫描完毕核对件数无误后必须双方(客户和揽收人员)签字。
可以通过该地址下载《司机取件交接单》 下载链接 : http://bbs.dhgate.com/thread-537112-1-1.html (来源:敦煌网)
以上内容属作者个人观点,不代表雨果网立场!如有侵权,请联系我们。
相关推荐:《国际e邮宝是什么?国际e邮宝服务限制及收费情况介绍》