已收藏,可在 我的资料库 中查看
关注作者
您可能还需要
独立站
DTC出海启航盛典
立即报名
加入社群
独立站近期活动
选品
织里童装产业带探厂
立即报名
活动咨询
近期产业带活动
查看更多>>

断货?停工?跨境卖家请停止焦虑吧!

在之前,大多数人绝对万万没想到,2020年刚开始竟然就如此艰难,在大家紧锣密鼓筹备年货、回家团聚的时候,病毒却悄无声息地在人群中蔓延。对澳洲大火的关注才刚放缓,国内的新型冠状病毒又立马成为国际瞩目的焦点。

断货?停工?跨境卖家请停止焦虑吧!

在之前,大多数人绝对万万没想到,2020年刚开始竟然就如此艰难,在大家紧锣密鼓筹备年货、回家团聚的时候,病毒却悄无声息地在人群中蔓延。对澳洲大火的关注才刚放缓,国内的新型冠状病毒又立马成为国际瞩目的焦点。

随着病毒的蔓延,不仅影响了整个中国,也影响了整个世界,面对疫情中国大部分地区不得不采取封城、交通管制、闭门停业等措施。在这样的形势下,各行各业都深受影响。我们跨境电商卖家自然也不例外,目前正面临巨大的压力:少数亚马逊平台卖家遇到拒收、退货等情况,再加上各种停飞停航的传言,使得各路卖家胆颤心惊。

虽然后续有报道证实了传言并非真实,目前只有个别航空公司航班暂停一个月,原因是由于疫情美国不让在中国滞留的人员入境,而后WHO世卫组织也已经发表声明,称中国货物不会携带病毒至国外。但是不可否认,国外消费者多多少少都有一些抵触心理了。

遥想多年前,无数跨境电商先行者,花费了漫长的时间,利用各种先进的技术和领先于世界的产品质量,才逐步获得了世界各国对中国商品的认可。如今这场没有硝烟的战“疫”,却在不知不觉中动摇了好不容易建立起来的的认同感,随着疫情加重,国外消费者的抵触心理甚至有愈演愈烈的趋势。

综合分析,出现这种情况的主要原因是国外消费者对中国目前的疫情现状了解不够彻底,有抵触心理完全只是因为害怕。作为中国卖家的我们,无法在短时间内,用简单的话语说服人们改变偏见,也不能抱怨国外消费者对中国商品的拒绝。我们能做的,就是保持良好的心态,积极配合国家政策,早日控制疫情,努力让工作、生活重回到正轨。等到疫情消除过后,一切影响自然就会烟消云散。关于如何跟国外消费者解释可以参照这篇文章《“你的货物是否携带病毒?” 中国卖家请这样回复!》

其实,如果要论受疫情影响程度,我们跨境卖家真的不是最惨的。以亚马逊平台为例,疫情趋势下卖家面对的最大问题是因为目前疫情持续,供应商开工困难、物流开工晚导致运营出现问题,亚马逊平台上对Listing销量影响最大的因素,一个是差评,一个是断货。说到listing断货,建议大家看看Moss老师前几天的文章《比疫情更让人担心的,是亚马逊中小卖家》,里面有讲到如何把断货的影响降到最低。

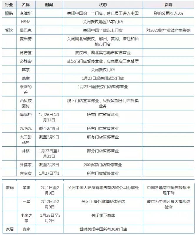
对于亚马逊卖家而言,目前的这些问题至少还有办法缓解,而那些线下的餐饮业、服务业,他们的处境才是举步维艰,关店的企业一大堆,据不完全统计,截至目前,闭店企业超20家,星巴克、苹果、海底捞、宜家等知名企业均在其列。具体如下图:

断货?停工?跨境卖家请停止焦虑吧!

相比之下,我们跨境卖家的处境是不是好得多。所以,没必要给自己制造焦虑,更不要听信网上的各类虚假传言。短暂的挫折并不意味着失败,希望大家养精蓄锐后,依然能厚积薄发,眼下需要做的,就是做好自己的工作,同时保护好自己。

文末,侃妹给大家带来一个好消息,关于2020年亚马逊欧洲站费用变更汇总:

销售佣金 从2020年4月1日起,亚马逊欧洲站将调整下列品类的销售佣金: 亚马逊物流和卖家自配送Prime的服装、鞋靴和箱包销售佣金促销:在2020年3月1日到2021年2月28日促销期间,销售总价中高于€45/£40的部分,销售佣金将从15%降至7%。

个护用品: 售价低于€10/£10的商品的销售佣金将从15%降至8%。

电脑和电子产品配件:对于销售总价中€100/£100 以内的部分,销售佣金将从12%提高至15%。对于销售总价中高于€100/£100的部分,销售佣金将从12%降至8%。

意大利的数字服务税:由于意大利实行3%的数字服务税,因此我们将对Amazon.it上的销售佣金费率进行相应调整。例如,对于当前销售佣金为15.00%的商品,您将支付15.45%的佣金。

物流费用

从2020年4月1日起,亚马逊物流费用的变更主要发生在下述三个方面:

● 配送费用:将调整当地亚马逊物流、亚马逊物流欧洲整合服务及欧洲配送网络内的配送费用。

● 长期仓储费:对于库存超过365天的非媒介类商品,亚马逊将不再收取单位商品最低长期仓储费 (€0.10/£0.10)。该项费用的最后一次收取将于2020年3月15日(库存评估日)进行。每立方英尺的长期仓储费将保持不变。

● 移除订单费用:亚马逊将更改将库存退还给您的费用构成(包括本地移除订单和跨境移除订单)。此项费用目前将按重量(每件商品)收取。弃置订单的费用将保持不变。

最后,请相信中国,相信武汉,一定会尽快度过难关!阴霾总会过去,春暖花开的时候我们还能够像往年一样愉快的晒着太阳。(来源:侃侃跨境那些事儿

以上内容属作者个人观点,不代表雨果网立场!如有侵权,请联系我们。

分享到:

--
评论
最新 热门 资讯 资料 专题 服务 果园 标签 百科 搜索

收藏

--

--

分享
侃侃跨境那些事儿
分享不易,关注获取更多干货