已收藏,可在 我的资料库 中查看
关注作者
您可能还需要
独立站
DTC出海闭门研讨会
立即报名
加入社群
独立站近期活动
卖家社群
跨境同行交流平台
查看更多
亚马逊社群
招商政策、运营进阶资料、业绩增长交流>
TikTok社群
招商政策、运营进阶资料、业绩增长交流>
独立站社群
招商政策、运营进阶资料、业绩增长交流>
Ozon社群
招商政策、运营进阶资料、业绩增长交流>
Shopee社群
招商政策、运营进阶资料、业绩增长交流>
沃尔玛社群
招商政策、运营进阶资料、业绩增长交流>
您的专属活动管家
点击添加
本地跨境资源
查看更多
深圳卖家社群
同城跨境资源交流,本地活动抢先知>
广州卖家社群
同城跨境资源交流,本地活动抢先知>
杭州卖家社群
同城跨境资源交流,本地活动抢先知>
宁波卖家社群
同城跨境资源交流,本地活动抢先知>
福建卖家社群
同城跨境资源交流,本地活动抢先知>
成都卖家社群
同城跨境资源交流,本地活动抢先知>
您的专属活动管家
点击添加
精品系列活动
查看更多
平台招商活动
平台活动综合社群,get主流平台活动方向>
运营增长活动
多城巡回式分享交流,直连官方解决疑难>
品类系列活动
选品、爆品交流分享,还能参加探厂计划直链源头>
亚马逊系列活动
亚马逊平台动向直击,入门进阶一手扶持>
独立站系列活动
独立站长期布局策略,全面解析新增长路径>
美客多系列活动
多场次、多品类,市场解读&美客多平台政策>
您的专属活动管家
点击添加
雨果X产业带系列
查看更多
时尚品类社群
选品技巧、品类指南、探厂品类源头工厂>
服装内睡社群
选品技巧、品类指南、探厂品类源头工厂>
大件家居社群
选品技巧、品类指南、探厂品类源头工厂>
美妆个护社群
选品技巧、品类指南、探厂品类源头工厂>
家电品类社群
选品技巧、品类指南、探厂品类源头工厂>
其他品类社群
选品技巧、品类指南、探厂品类源头工厂>
您的专属活动管家
点击添加

复工首日实录,我们什么时候能有货?

昨天是疫情返工的首日,我们跨境物流的恢复情况已经在昨日的推文中提到了,

复工首日实录,我们什么时候能有货?

昨天是疫情返工的首日,我们跨境物流的恢复情况已经在昨日的推文中提到了,本月中物流系统即可恢复一半左右的运力,时效性虽然会差一些不过有货发不出去的情况只会越来越少。

复工首日实录,我们什么时候能有货?

现在我们更需要担心的是货源,也就是工厂的复工情况,到底有多少工厂能开工了?还有多少需要等到月底才能恢复产能?

复工首日的情况

网上扒了一点复工首日的数据,现在情况不太乐观。根据国内招聘媒体发布的《2020年疫情对企业复工与招聘影响调研报告》,在2月10日复工的企业约为47%,有15%的企业延后开工(开工时间已定),然而仍有27%的企业尚不明确开工日期。

复工首日实录,我们什么时候能有货?

不过这些复工的企业中,制造/加工业的占比甚少,只有不到9%的制造/加工业在获得批准后复工,他们大多数都是疫情相关的生产商,绝大部分的普通工厂现在都是重点的防疫对象,开工必须经过政府严苛的审查。

复工首日实录,我们什么时候能有货?

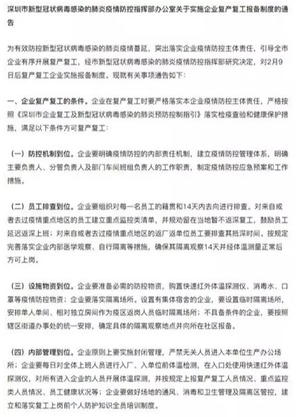
以我们跨境卖家大本营的深圳为例,企业复工必须具备上面的四个条件方可获得复工审批这样的。而杭州市的企业复工申请数29814,核准数162,核准率仅为0.54%。

因为工厂特殊的工作环境导致很容易爆发疫情,所以各地的严格审查下,大部分工厂在近期复工的可能性很低。不过我问了几个货源之后,有一些表示月末可以复工生产,现在可以提前下订单排队。

不过这也不意味着有撑到月末的库存就可以高枕无忧了,企业是复工了,工人们呢?

复工后的下一个问题

现在我们所说的企业,其实指的是工厂可以拿到批准开始恢复生产。但是恢复生产后工厂都将会面临一个更加严峻的问题——产能无法达到疫前的水平。

武汉作为省会城市有着大量的外来务工人员,这些人员基本都是来自于那些著名的人口流出城市。所以现在出现了很多疫情很严重的县城,就是因为打工人员返乡后带来的疫情。

而这些人口流出城市给工厂带来的是大量务工人员,一旦这些城市戒严,导致务工人员无法流出,制造业就会出现严重的空缺,即便是拿到了复工批准,也很难找到干活的工人。

复工首日实录,我们什么时候能有货?

结论很明显,最近一周复工审批很难拿,基本很少有工厂可以开工。在月末会有一些工厂可以获得批准复工,但是人员的短缺会让工厂的产能严重不足,交付能力会大幅度受损。产能的恢复还要看疫情的具体情况,至少一个月很难恢复疫前的水平。

(来源:跨境者商学院)
以上内容属作者个人观点,不代表雨果网立场!本文经原作者授权转载,转载需经原作者授权同意。

分享到:

--
评论
最新 热门 资讯 资料 专题 服务 果园 标签 百科 搜索

收藏

--

--

分享
跨境者商学院
分享不易,关注获取更多干货