已收藏,可在 我的资料库 中查看
关注作者
您可能还需要
独立站
跨境出海峰会
立即报名
加入社群
独立站近期活动
选品
电动两轮三轮车,电摩、骑行配件
立即报名
活动咨询
近期产业带活动
查看更多>>
卖家社群
跨境同行交流平台
查看更多
亚马逊社群
招商政策、运营进阶资料、业绩增长交流>
TikTok社群
招商政策、运营进阶资料、业绩增长交流>
独立站社群
招商政策、运营进阶资料、业绩增长交流>
Ozon社群
招商政策、运营进阶资料、业绩增长交流>
Shopee社群
招商政策、运营进阶资料、业绩增长交流>
沃尔玛社群
招商政策、运营进阶资料、业绩增长交流>
您的专属活动管家
点击添加
本地跨境资源
查看更多
深圳卖家社群
同城跨境资源交流,本地活动抢先知>
广州卖家社群
同城跨境资源交流,本地活动抢先知>
杭州卖家社群
同城跨境资源交流,本地活动抢先知>
宁波卖家社群
同城跨境资源交流,本地活动抢先知>
福建卖家社群
同城跨境资源交流,本地活动抢先知>
成都卖家社群
同城跨境资源交流,本地活动抢先知>
您的专属活动管家
点击添加
精品系列活动
查看更多
平台招商活动
平台活动综合社群,get主流平台活动方向>
运营增长活动
多城巡回式分享交流,直连官方解决疑难>
品类系列活动
选品、爆品交流分享,还能参加探厂计划直链源头>
亚马逊系列活动
亚马逊平台动向直击,入门进阶一手扶持>
独立站系列活动
独立站长期布局策略,全面解析新增长路径>
美客多系列活动
多场次、多品类,市场解读&美客多平台政策>
您的专属活动管家
点击添加
雨果X产业带系列
查看更多
时尚品类社群
选品技巧、品类指南、探厂品类源头工厂>
服装内睡社群
选品技巧、品类指南、探厂品类源头工厂>
大件家居社群
选品技巧、品类指南、探厂品类源头工厂>
美妆个护社群
选品技巧、品类指南、探厂品类源头工厂>
家电品类社群
选品技巧、品类指南、探厂品类源头工厂>
其他品类社群
选品技巧、品类指南、探厂品类源头工厂>
您的专属活动管家
点击添加

口罩暴利下花式出口乱象!查扣8826.26万只非法制售口罩;商务部从未指定特定企业生产出口医疗物资;国内仅9家可办欧盟CE认证

口罩等医疗物资出口目前的局势如何?

口罩暴利下花式出口乱象!查扣8826.26万只非法制售口罩;商务部从未指定特定企业生产出口医疗物资;国内仅9家可办欧盟CE认证

据Mike外贸说获悉,近日多地海关曝光了数起花式非法出口口罩等医疗物资案例,并列明了注册在案的供应商、认证机构、以及正规出口标准,希望以此帮助口罩等医疗物资出口企业更清楚地了解目前的局势;以下是小编整理的一些最新消息:

夹带医疗物资口罩近10万只未申报

4月6日,重庆一家进出口公司向上海海关申报出口浴帽等两类商品。经查验,海关关员发现实际出口商品多达70余种,其中夹带医疗物资,包括一次性医用口罩1350只,KN95过滤式防护口罩41180只,一次性防护口罩(非医用)50000只,涉嫌未向海关如实申报,影响海关监管秩序。

医用口罩申报为非医用口罩50万只

4月6日,福建一家公司委托上海某货运公司,向上海海关申报出口非医用防护口罩50万只。经查验,实际货物为医用防护口罩。当事人采取纸条粘贴的方式,遮盖产品外包装上的“医用”字样,涉嫌伪报品名,影响海关监管秩序。

伪报品名出口试剂盒2000个

4月3日,这家企业以商业快件方式向海关申报出口用于大便隐血诊断的试纸32千克。经查验,发现这批货物实际为新冠病毒抗体检测试剂盒2000个。当事人未经国内药品监督管理部门批准,未获得医疗器械产品注册证书,违反海关监管规定,影响海关监管秩序。

伪瞒报出口医用口罩

4月16日,北京某公司向广州海关申报出口非医用口罩64.9万个,经查验,该批口罩实际为医用口罩,报关时未提交医疗器械产品注册证书和出口医疗物资声明,当事人涉嫌逃避商品检验。

4月18日,广州海关缉私局对此立案调查,本案正在进一步调查过程中。

夹藏口罩超4万只

4月2日,宁波海关所属大榭海关在对益阳市某公司申报出口至科特迪瓦的一批货物查验时发现,除申报货物湿巾、塑料袋等外,夹藏口罩15箱,共计40500只,外包装标示CE、FDA、SGS认证标识。

瞒报出口医用隔离服10200件

大连海关21日发布消息称,大连海关近日立案办理1起出口医疗物资逃避商品检验案件,查获伪瞒报医用隔离服10200件。

4月18日,大连海关所属大窑湾海关在对一批申报出口至日本的一次性隔离衣(非医用)进行查验时,发现该批产品使用说明书明确提示使用范围为“用于医疗机构门诊、病房、检验室”,涉嫌将出口医疗物资申报为非医疗物资,逃避商品检验。目前,该案已被大窑湾海关缉私分局立案调查,涉案防护服被予以暂扣,目前该案正在进一步调查中。

依据商务部、海关总署、国家药品监督管理局联合发布的关于有序开展医疗物资出口的公告,自4月1日起,出口新型冠状病毒检测试剂、医用口罩、医用防护服、呼吸机、红外体温计的企业向海关报关时,须提供书面或电子声明,承诺出口产品已取得我国医疗器械产品注册证书,符合进口国(地区)的质量标准要求。海关凭药品监督管理部门批准的医疗器械产品注册证书验放。

4月10日,海关总署公告第53号发布施行(口罩法检实锤一波三折!那非医用的一次性防护口罩要法检吗?如何区分医用与非医用口罩),进一步加强医疗物资出口质量监管。

据Mike外贸说获悉,日前中央纪委国家监委消息称,市场监管总局公布,截止目前:

全国出动执法人员已达1006万人次;

检查经营者1350万户;

已立案2.51万件;

查获非法制售口罩8826.26万只;

移送公安机关处理7444件;

曝光9批、共66件典型违法违规案件;

Mike外贸说提醒各位外贸人,国家对于非法出口医疗物资行为,多次强调,有案必查,违法必究,千万不要再顶风作案,知法犯法!

口罩等医疗物资想要成功出关,所有资质、证件必须齐全,否则等待你的就是扣货、上征信、通报、判刑!

进出口企业、报关企业、出入境快件企业、交通工具所有人和运营人等参与出口医疗物资的市场主体,在出口医疗物资时必须严格履行如实申报的责任。对如实申报的守法企业,海关将一如既往提供通关便利;对于通过伪瞒报、夹藏、夹带等方式逃避法定检验,或出口掺杂掺假、以假充真、以次充好或者以不合格医疗物资冒充合格的违法、失信企业,海关不仅给予行政处罚,符合刑事立案标准的,将移送司法机关追究刑事责任。

另,据Mike外贸说获悉,商务部网站4月21日发布消息称,商务部对外贸易司4月20日发布郑重声明称,近日,有企业和群众反映商务部对外贸易司指定5家企业生产出口医用口罩、医用防护服等医疗物资,出口国别为意大利等15个国家和地区,给我司形象和正常工作造成了极坏影响。

口罩暴利下花式出口乱象!查扣8826.26万只非法制售口罩;商务部从未指定特定企业生产出口医疗物资;国内仅9家可办欧盟CE认证

在此,我司郑重声明如下:

商务部对外贸易司从未向5家企业出具指定其出口医用口罩、医用防护服等医疗物资的文件。

对于任何未经我司许可假借我司名义向指定企业提供口罩及医用防护服生产线、配套调配供应所需的原辅材料、与企业签订合同并收取保证金的行为、损害国家机关威信的行为,我司将向相关管理机构举报,并保留追究法律责任的权利。

在此,我司提醒企业和广大公众注意辨别,防止自身权益受到损害。

不法商人为了牟利,真的是无所不用其极,先是有人盗用正规厂家的资质(STOP!别再胡乱报价、发资质了!你的经营资质或已被盗用),现在又有人居然敢冒充国家机构认定企业出口医疗物资,当真是把法律当空气,奉劝这样的不法商贩,或投机倒把者,停止违法行为,否则追悔莫及!

口罩等防疫用品出口欧盟准入信息指南(第二版):

http://www.cnca.gov.cn/xxgk/hydt/202004/t20200415_58103.shtml

已注册医疗物资企业名录:

http://images.mofcom.gov.cn/wms/202003/20200331221319022.xlsx

如果您的企业也有资质,但是不在名单内,赶紧与中国国家认证认可监督管理委员联系!,以供及时更新

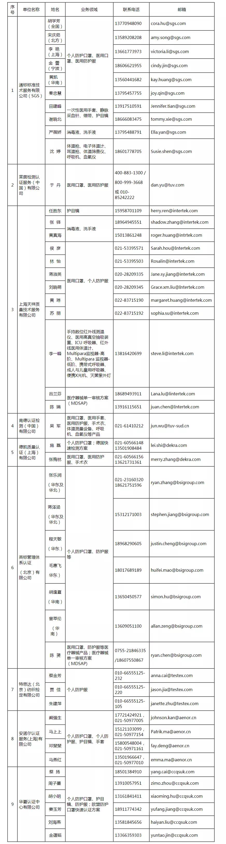
据Mike外贸说获悉,目前,国内共有9家认证机构具备欧盟公告机构口罩等业务资质。

国内可供欧盟CE认证机构名录(更新至2020年4月13日)

口罩暴利下花式出口乱象!查扣8826.26万只非法制售口罩;商务部从未指定特定企业生产出口医疗物资;国内仅9家可办欧盟CE认证

名录下载:

http://www.cnca.gov.cn/xxgk/hydt/202004/W020200415735030173169.xls

医疗器械(ISO13485)认证机构(更新至2020年4月13日)

口罩暴利下花式出口乱象!查扣8826.26万只非法制售口罩;商务部从未指定特定企业生产出口医疗物资;国内仅9家可办欧盟CE认证

名录下载:

http://www.cnca.gov.cn/xxgk/hydt/202004/W020200415735893456563.xls

欧盟公告机构查询地址

1、欧盟医疗器械指令93/42/EEC(MDD)授权机构查询地址:

https://ec.europa.eu/growth/tools-databases/nando/index.cfm?fuseaction=directive.notifiedbody&dir_id=13

2、欧盟医疗器械条例EU2017/745(MDR)授权机构查询地址:

https://ec.europa.eu/growth/tools-databases/nando/index.cfm?fuseaction=directive.notifiedbody&dir_id=34

3、欧盟个人防护装备条例EU2016/425(PPE)授权机构查询地址:

https://ec.europa.eu/growth/tools-databases/nando/index.cfm?fuseaction=directive.notifiedbody&dir_id=155501

口罩出口快速通关指南

1、所有出口口罩都是法检的吗?

为加强医疗物资出口质量监管,2020年4月10日海关总署发布第53号公告, 对医用口罩实施出口商品检验。

口罩暴利下花式出口乱象!查扣8826.26万只非法制售口罩;商务部从未指定特定企业生产出口医疗物资;国内仅9家可办欧盟CE认证

敲黑板!

重要的事情说三遍,只有上述HS编码项下医用、医用、医用商品才实施出口法检,非医用不实施出口法定检验。

2、医用口罩出口属法检商品,报关前是否需要申请电子底账?

与其它出口法检商品不同,此次新增纳入《法检目录》的11类医疗物资,在出口前不需要申请电子底账,正常向海关报关,报关时不需提供电子底账号。当然,也不实施产地检验,无需在产地报检。

3、医用口罩出口时,报关需提交哪些随附单据?

根据《医疗器械分类目录》(国家食品药品监督管理总局公告 2017年第104号),医用口罩属二类医疗器械。报关时需按照《商务部 海关总署 国家药品监督管理局关于有序开展医疗物资出口的公告》(2020年第5号)要求,提供医疗器械产品注册证和出口医疗物资声明。

口罩暴利下花式出口乱象!查扣8826.26万只非法制售口罩;商务部从未指定特定企业生产出口医疗物资;国内仅9家可办欧盟CE认证

口罩暴利下花式出口乱象!查扣8826.26万只非法制售口罩;商务部从未指定特定企业生产出口医疗物资;国内仅9家可办欧盟CE认证

4、非医用口罩是否属于出口法定检验商品?报关时有什么特殊要求?

非医用口罩不属于出口法定检验商品,报关时不需要提供医疗器械产品注册证及质量安全承诺声明,出口企业应如实申报。

5、如下可以申报为“非医用”?

出口的口罩是医用口罩,但不是给医疗机构使用,而是供企业员工或消费者使用的,是否可以申报为“非医用”?答案是不可以。确定是否为医用口罩时,是依据商品本身的属性,而不是最终的用途。请出口企业重点关注,避免因不了解相关要求而申报错误。

6、企业在出口时,如何区分医用和非医用口罩?

可以根据我国及国外口罩相关标准进行区分:

口罩暴利下花式出口乱象!查扣8826.26万只非法制售口罩;商务部从未指定特定企业生产出口医疗物资;国内仅9家可办欧盟CE认证

友情提示

符合GB2626标准要求的KN90、KN95、KN100、KP90、KP95、KP100等系列口罩,均属非医用口罩;带呼吸阀的口罩也属非医用口罩。NIOSH认证的N95口罩不等于医用防护口罩。

详细区分医用非医用口罩,口罩法检实锤一波三折!那非医用的一次性防护口罩要法检吗?如何区分医用与非医用口罩

7、医用口罩出口时,在口岸检验的内容有哪些?

《医疗器械监督管理条例》第四十四条规定“出口医疗器械的企业应当保证其出口的医疗器械符合进口国(地区)的要求”。

《商品检验法》第六条规定“必须实施的进出口商品检验,是指确定列入目录的进出口商品是否符合国家技术规范的强制性要求的合格评定活动。合格评定程序包括:抽样、检验和检查;评估、验证和合格保证;注册、认可和批准以及各项的组合。

医用口罩出口时,海关根据风控指令要求实施现场合格评定:

a.验证实货是否与医疗器械注册证一致;

b.检查商品包装、标识、品名、数量以及是否冒用、伪瞒报等;

c.对企业提交的质量安全承诺书(合格保证)或检测报告进行评定;

d.检验商品外观质量检验;

e.抽样送实验室对商品的内在质量进行检测;

8、出口双边协议国家医用物资有什么要求?

按照中国和国外政府签订的双边协议,目前对出口至下面4个国家的口罩,需申请实施装运前检验。符合装运前检验范围的,仍按照之前出口法检商品要求实施产地检验+口岸监装,并由海关出具装运前检验证书。

口罩暴利下花式出口乱象!查扣8826.26万只非法制售口罩;商务部从未指定特定企业生产出口医疗物资;国内仅9家可办欧盟CE认证

9、出口口罩时,应关注国外哪些准入要求?

不同国家对进口口罩要求不同,如美国对进口医用口罩需要FDA注册,欧盟对进口非医用口罩要求获得CE认证等、

另,据Mike外贸说获悉,盐田港出口的口罩查验趋严,医用口罩,申报的时候上传的随附资料要求非常复杂,申报技巧增多,海关审单速度也很慢。客户自有单证的慎重选择从盐田出。非医用口罩,几乎每个柜都要送检,除非客户选择退关。

部分报关行已经不再接受代理(买单)出口,各个快递公司以及多家货代也宣布也不再接收口罩等的出口货物(口罩出口或将全线崩盘!多家船公司停航停线;多家货代拒收医疗物资;亚马逊急删超100万件商品,封杀一批卖家账号)。

口罩暴利下花式出口乱象!查扣8826.26万只非法制售口罩;商务部从未指定特定企业生产出口医疗物资;国内仅9家可办欧盟CE认证

海关警告,将采取下列惩戒措施,让违法者“一处失信,处处受限”。

一、企业被行政立案调查的,正在申请认证高信用企业的,海关将终止认证;处罚决定作出后,处罚信息将作为企业信用管理的依据,降为失信企业的,海关将对其进出口货物采取100%查验、全额担保、不适用“两步申报”制度、不予免除查验吊装、移位、仓储等费用、不适用汇总征税制度等惩戒措施。

二、企业被刑事立案侦查的,暂停适用相应高信用企业管理措施。被追究刑事责任的,直接认定为失信企业,对其采取上述惩戒措施。

三、企业违法被行政处罚或追究刑事责任后,海关将根据国家信用体系建设的要求,将被处罚企业的违法信息归集到信用信息共享平台,由相关部门开展协同监管或联合惩戒。包括限制申请配额、限制申请国家财政资金支持、限制参与政府采购活动以及限制向金融机构贷款等。

四、企业被处罚的,海关将向商务主管部门通报企业被处罚信息,由其暂停企业的对外贸易经营活动,海关根据商务主管部门的决定对该企业的进出口货物不予办理报关验放。

五、从事市场采购的企业违法的,海关将企业的被处罚信息通报商务主管部门,暂停或取消其从事市场采购贸易的资格。

六、报关企业、出入境快件企业对未履行合理审查义务的,海关在对其处以罚款的同时,将视情节暂停其报关业务。

七、海关将加大对被处罚单位违法情事的曝光力度,除在海关总署、直属海关互联网站和地方信用网站公开被处罚单位相关信息外,还将通过微博、微信等客户端以及各种媒体将案件信息公之于众,使违法者无处遁形。

(来源:Mike外贸说)

以上内容属作者个人观点,不代表雨果网立场!本文经原作者授权转载,转载需经原作者授权同意。

分享到:

--
评论
最新 热门 资讯 资料 专题 服务 果园 标签 百科 搜索

收藏

--

--

分享
Mike外贸说
分享不易,关注获取更多干货