已收藏,可在 我的资料库 中查看
关注作者
您可能还需要
独立站
DTC出海闭门研讨会
立即报名
加入社群
独立站近期活动
卖家社群
跨境同行交流平台
查看更多
亚马逊社群
招商政策、运营进阶资料、业绩增长交流>
TikTok社群
招商政策、运营进阶资料、业绩增长交流>
独立站社群
招商政策、运营进阶资料、业绩增长交流>
Ozon社群
招商政策、运营进阶资料、业绩增长交流>
Shopee社群
招商政策、运营进阶资料、业绩增长交流>
沃尔玛社群
招商政策、运营进阶资料、业绩增长交流>
您的专属活动管家
点击添加
本地跨境资源
查看更多
深圳卖家社群
同城跨境资源交流,本地活动抢先知>
广州卖家社群
同城跨境资源交流,本地活动抢先知>
杭州卖家社群
同城跨境资源交流,本地活动抢先知>
宁波卖家社群
同城跨境资源交流,本地活动抢先知>
福建卖家社群
同城跨境资源交流,本地活动抢先知>
成都卖家社群
同城跨境资源交流,本地活动抢先知>
您的专属活动管家
点击添加
精品系列活动
查看更多
平台招商活动
平台活动综合社群,get主流平台活动方向>
运营增长活动
多城巡回式分享交流,直连官方解决疑难>
品类系列活动
选品、爆品交流分享,还能参加探厂计划直链源头>
亚马逊系列活动
亚马逊平台动向直击,入门进阶一手扶持>
独立站系列活动
独立站长期布局策略,全面解析新增长路径>
美客多系列活动
多场次、多品类,市场解读&美客多平台政策>
您的专属活动管家
点击添加
雨果X产业带系列
查看更多
时尚品类社群
选品技巧、品类指南、探厂品类源头工厂>
服装内睡社群
选品技巧、品类指南、探厂品类源头工厂>
大件家居社群
选品技巧、品类指南、探厂品类源头工厂>
美妆个护社群
选品技巧、品类指南、探厂品类源头工厂>
家电品类社群
选品技巧、品类指南、探厂品类源头工厂>
其他品类社群
选品技巧、品类指南、探厂品类源头工厂>
您的专属活动管家
点击添加

封号潮席卷,谁会是第一批被裁对象?

大卖被封的消息频频传出,整顿信号非常明显,谁会成第一批被裁对象?

封号潮席卷,谁会是第一批被裁对象?

有资深卖家指出,平台大整顿可谓斩断了一些暴力经营、违规经营的卖家退路。平台给了大批中国卖家建立跨国业务的机会,在此前,只要有产品、有资金,可以通过各种黑科技在短时间能将产品卖遍全世界,销售额破百亿不在话下,但“羊毛出在羊身上”的方式,似乎无法满足这群“狼人”般的资本运作者,于是他们想到让‘羊毛出现在狗身上’——获取融资,赢得上市机会成了他们终极目标。

“这样的模式就是亏本倾销商品,用最快、最现实的方式,不惜一切代价,增加GMV。”

封号潮就像一把利剑,戳破了多少卖家的幻想,在资金回笼困难、现金流紧张的情况下,压缩人力成本、缩小经营规模成了一些卖家的无奈选择。在轰轰烈烈的封号潮席卷之时,有一批人已经受到影响,他们面对的可能是裁员的残酷现实。

应届毕业生正是其中一个群体。

卖家店铺被封 裁掉校招生?

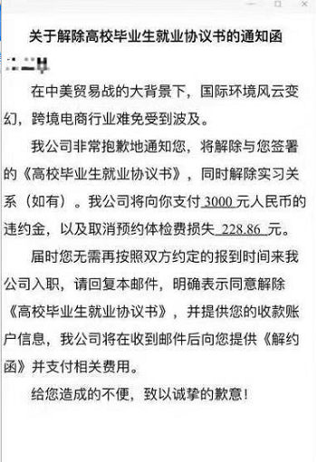
近期,跨境圈中流传一个某公司关于解除高校毕业生就业协议的通知,从通知上看,该卖家的说法是贸易战和国际环境的变化波及跨境电商行业,因此通知之前决定录用的高校毕业生,将解除双方签署的《高校毕业生就业协议书》。被裁掉的毕业生将获得3000元赔偿。

封号潮席卷,谁会是第一批被裁对象?

对于此消息的真实性,不少卖家表示“确实此事”,近期大卖接连被封,人员流动在所难免,其中有不少校招生。

一位从事跨境电商猎头的人士向雨果菌表示,深圳卖家每年都要从各大高校中招收大量的应届毕业生,主要从事基础的运营以及客服工作。

据央视财经报道,目前我国有超60万家跨境电商相关企业,截至目前,今年以来我国已新增跨境电商相关企业超过4.2万家。由于需求不断扩大,目前跨境电商相关人才已经出现供不应求的状况。

“2020年应届高校毕业生有874万,今年虽然尚没有官方数据,但至少不低于800万。将有大批应届毕业生进入跨境电商行业,这次封号潮对他们的就业可能会产生一定影响。毕业生的培养成本对卖家来说也是一笔不小的开支。”上述猎头表示。
薪资水涨船高 行业震荡卖家也无奈

应届毕业生的薪资水平水涨船高,据某招聘平台发布的数据来看,2021年应届毕业生从事岗位的期望薪资与实际薪资普遍较高,关于运营岗的薪资,应届生期望值在9019元/月,市场招聘的均值在6679元/月。

封号潮席卷,谁会是第一批被裁对象?

雨果菌从几位HR了解到,以本科为基础,招聘薪资与英语等级直接挂钩,以最为普遍的英语过六级的应届毕业生为例,杭州普遍5000元左右,厦门在4000元左右,深圳可达6000元左右。

另悉,以厦门为例,根据2021年年医社保最新缴交比例表看出,在养老、失业、工伤、医疗等五险合计,公司也需要承担350元左右的金额。

大致算来,新手运营工资需要承担的人力成本每月大致在5500元左右,对于有一定规模的企业来讲,一次招聘20个亚马逊运营,月支出就在10万元左右。

封号潮席卷,谁会是第一批被裁对象?

根据卖家提供的一份运营成长体系,从见习运营到运营助理至少需要半年时间,从普遍情况来看,这半年期间新手运营都是不赚钱的,能保证不亏就算不错了。

如果不是封号潮,对于卖家来说,60万根本就不是事,但恰逢困境,还未开始培养就面临行业震荡,有无奈也有难处,能省则省是多数卖家的心态。

时间成本,运营亏损风险同在

根据雨果菌的了解,一般来说,一个新手运营至少要6个月甚至更长时间才能真的上手,为公司盈利。

刚入行的运营主要是管理Amazon账号,做好基础工作,如上传优化listing、处理客服、确保账号安全;跟进仓库情况,做好补货工作等。有些因为操作不当造成,给公司造成损失的也大有人在。

据某服装大卖介绍,他们公司新招聘的一个运营,在操作过程中,因为广告设置比例失误,一小时就将他们店铺一个月的预算烧完了.....考虑到新手,谁都可能出现不可预估的事情,而且当下招人困难,所以也没办法,没有开除。

即使学习能力强、上手快的运营,在第二、第三个月开始挖掘出有卖点的竞品,但在试错过程中,也可能导致零利润甚至亏损状态。

据泉州一卖家介绍,自己去年招聘的一个运营,学习快,上手也快,所以就放手让他去干了,好家伙,一个月下来,本没赚回来,还倒亏20几万。

如此一算,一个大卖如果招聘20个运营,有那么三五个出现上述失误或者其他情况,那损失可想而知。

当前正是毕业季,大批高校毕业生即将踏入职场,寻找自己的职业梦想。此次封号事件可能影响部分毕业生的就业。不过,也有卖家表示,封号潮对行业来说不见得是坏事,对中小卖家来说是一个机会,应届高校生在选择工作的时候,不要只追求名企大卖,中小卖家身上的踏实感将来可能更强,前去尝试,何尝不可?

文/雨果跨境 易红秀  

(来源:叫我趋势菌)

分享到:

--
评论
最新 热门 资讯 资料 专题 服务 果园 标签 百科 搜索

收藏

--

--

分享
叫我趋势菌
分享不易,关注获取更多干货