已收藏,可在 我的资料库 中查看
关注作者
您可能还需要
独立站
DTC出海启航盛典
立即报名
加入社群
独立站近期活动
AI
养龙虾不如养骡子
立即报名
加入社群
近期活动
查看更多>

阿里巴巴国际站发布关于电池销往欧盟合规要求(内含上传指引)

近日阿里巴巴国际站发布新增《关于电池销往欧盟合规要求》公告

阿里巴巴国际站发布关于电池销往欧盟合规要求(内含上传指引)图片来源:跨境白武士 James

近日阿里巴巴国际站发布新增《关于电池销往欧盟合规要求》公告,公告如下:

阿里巴巴国际站发布关于电池销往欧盟合规要求(内含上传指引)图片来源:阿里巴巴国际站

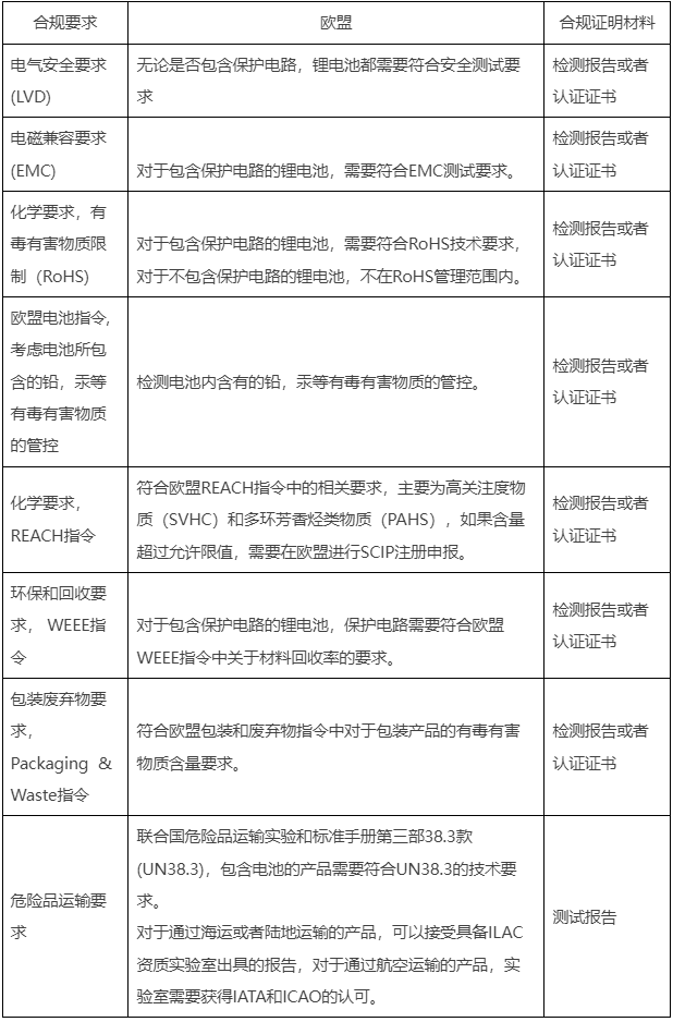
一、背景

根据欧盟相关法律法规及指令的要求,向欧盟市场销售的电池类商品须符合安全 、环保等一系列法律法规及指令的要求。阿里巴巴国际站要求商家,销往欧盟的电池类商品必须确保有关商品符合欧盟法律法规及相关指令的合规要求。

二、合规要求

阿里巴巴国际站发布关于电池销往欧盟合规要求(内含上传指引)图片来源:阿里巴巴国际站

其他限制

阿里巴巴国际站发布关于电池销往欧盟合规要求(内含上传指引)图片来源:阿里巴巴国际站

三、商家动作

1、商家通过阿里巴巴国际站平台销售电池产品至欧盟市场,必须向平台提交真实有效的CE资质证书,证书须能关联对应到相应的商品,阿里巴巴国际站保留向发证机构查验证书真实性及有效性的权利。

2、其他检测报告或证书(如Reach、RoHs、UN38.3)等采取自愿性提供),平台如有需要,商家需要配合随时提供销往欧盟的有关合格资质证书。

3、商家取得相应欧盟合格资质后,须遵守欧盟相关法律法规及指令要求,合规贴标,包括但不限于在包装上印刷CE、产品名称、型号以及其他合规信息(如适用)。

四、CE资质上传平台具体操作指引

1、点击商家后台→认证中心→证书管理→证书上传

阿里巴巴国际站发布关于电池销往欧盟合规要求(内含上传指引)图片来源:阿里巴巴国际站

2、进入上传证书界面

认证类型选择:国别限售准入

管控范围选择:(根据经营的电池类别选择)电池欧盟CE证书。

证书名称选择:(根据经营的电池类别选择)电池欧盟CE证书。

信息填写(非红*可不填写)

证书编号:填写资质证书上可查询的证书号码

颁发机构:如有请勾选,没有可以选择other后填写机构

颁证/检测日期:请选择证书办证日期

到期时间:可不填写

范围:请填写对应的电池类型(英文);

阿里巴巴国际站发布关于电池销往欧盟合规要求(内含上传指引)图片来源:阿里巴巴国际站

3、证书上商品如何进行品证关联?

商家上传的资质证书通过审核后,可以参照以下路径对相关商品进行品证关联:

方式1:【认证中心—证书管理—证书列表-证书名称—关联商品】

方式2:【商品管理-编辑商品页面—产品证书—关联商品资质,选择对应商品的资质证书进行关联】

五、处置措施

平台提醒广大商家合规发品及合规交易,商家有责任遵守任何本国及销售目的国适用的法律法规和监管政策。阿里巴巴国际站将通过不定时巡检等方式,检查商家发品及交易的合规情况。如发现任何涉及上述存在安全风险产品的违规情况,平台将视违规情节严重程度,依照平台规则对商家会员采取包括但不限于限制向某个目的国售卖全部商品、下架商品、删除商品、商品扣分、店铺扣分、限制店铺使用网站产品功能、关闭账号等处罚。

(来源:跨境白武士James)

以上内容属作者个人观点,不代表雨果跨境立场!本文经原作者授权转载,转载需经原作者授权同意。​

分享到:

--
评论
最新 热门 资讯 资料 专题 服务 果园 标签 百科

收藏

--

--

分享
跨境白武士James
分享不易,关注获取更多干货