由于兼具成本控制与灵活性,卖家在物流选择、商品定价上拥有更多的自主权,半托管模式已成为跨境电商平台的主推模式,也是下半年的重要战略和竞争焦点所在。Temu、SHEIN、速卖通等平台均将招商重点转移至半托管模式。跨境电商行业也因半托管模式吸引了大量关注和新进者。
雨果跨境走访广州、深圳、北京等全国各地,同时对上万名行业人士进行问卷调查,形成一份涵盖跨境电商行业现状、市场变化以及未来趋势预判的行业报告。以下为报告部分内容,【关注公众号“雨果网”,回复“2024”】可下载完整版《2024二季度跨境电商行业报告》。

01
卖家经营现状
(1)近五成卖家利润下滑
2024年二季度,跨境卖家出现“增收不增利”的情况。营收方面,雨果跨境针对625位跨境卖家的调研显示,相比一季度,2024年二季度,在整体渠道上,44%卖家表示营收相比一季度有所增长,14%卖家表示营收与一季度持平,不过,有42%卖家表示营收相比一季度下滑。

↓关注公众号“雨果网”,回复“2024”可下载报告全文↓
与此同时,跨境卖家的利润也受到较大挑战。雨果跨境调研显示,2024年二季度,在跨境电商渠道上,47%卖家表示利润低于一季度,11%卖家表示利润与一季度持平,另有42%卖家的利润有所增长。
二季度,跨境卖家出现“增收不增利”主要受以下因素影响:一是Temu、速卖通、SHEIN等大力推广半托管模式,在此模式下,卖家需要承担更多的物流成本;二是红海危机尚未解除,多家航运巨头宣布暂时停运所有途径红海的航线,选择绕行好望角,并且收取红海附加费,加之正值年中旺季,运力供给减少的同时,海外需求正在增加,多种因素叠加导致海运价格运费上涨,卖家成本增加。
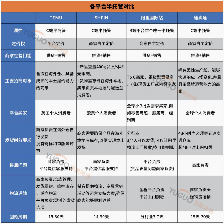
(2)半托管平台是卖家重点拓展渠道

2024年二季度,半托管模式已成为跨境电商平台的主推模式,其优势在于兼具成本控制与灵活性,卖家在物流选择、商品定价上拥有更多的自主权。Temu、SHEIN、速卖通等平台均将招商重点转移至半托管模式。
根据雨果跨境针对625位跨境卖家的调研显示,2024年二季度在拓展新渠道方面,16%卖家在Temu开设新店铺,12%卖家入驻了TikTokShop,另有6%卖家开始运营SHEIN第三方平台。而亚马逊仍吸引不少新卖家入局,有28%卖家拓展了亚马逊渠道。
02
平台重大变化
(1)亚马逊推出低价商店
6月底,亚马逊在一场内部闭门会向受邀参会的卖家推介新项目:低价商店,即一个专门为顾客提供白牌低价时尚、家居和生活用品类目商品的商店。由亚马逊在中国运营的仓库进行履约配送,预计在9-11天内将商品直接送达顾客手中。

在这一模式下,卖家自主掌控选品运营决策权,包括定价、生产数量,能够通过小批量生产来测试新品。亚马逊低价商店可以大幅降低卖家的履约费用节约成本,针对低价、低重量商品有特殊的费率。亚马逊披露,相较于标准的FBA服务,可以节约45%的成本。亚马逊预计将于今年夏季开放项目注册,秋季开始接受商品入库。【关注公众号“雨果网”,回复“2024”】可下载完整版《2024二季度跨境电商行业报告》。

(2)TikTok Shop美区小店入驻政策调整
TikTok Shop宣布对跨境美国自运营模式(也称POP模式、小店)招商入驻政策进行重要调整,针对中国内地及中国香港主体的商家,开放亚马逊(Amazon)、eBay、沃尔玛(Walmart)以及独立站等平台运营经验的卖家入驻。同时,取消了亚马逊卖家单店铺流水200万美元的业绩限制。
(3)Temu半托管模式开放欧洲主体入驻
Temu官方宣布欧洲本土店将迎来流量红利,拥有欧洲主体的商家也将开放进行注册。德国、意大利、法国、西班牙的开放时间为7月17日20点,英国则是7月26日16点。这意味着欧洲的商家们将有机会提前联系对应类目运营开白名单,从而抢占第一波流量红利。同时,建议卖家提前准备好进入市场的产品和足够的库存,确保一旦店铺开设即可迅速响应订单需求。此外,卖家需了解欧洲市场的相关法规和税务要求,这有助于规避未来可能遇到的法律和财务问题。
03
趋势预判
2024年上半年,速卖通、Temu、SHEIN等相继推出半托管模式,鼓励卖家将库存先备到海外仓,当电商平台产生订单后,海外仓的货物由当地物流公司进行“最后一公里”的订单履约。半托管模式一方面加快订单履约速度,提高了消费者体验,另一方面使得拥有海外仓的卖家涌入平台,提高了平台的产品丰富度。

随着半托管模式的深入,卖家对于海外仓的需求将在短期内上涨,并反推海外仓企业扩大仓库面积。此外,国家也为跨境电商行业的发展注入“强心剂”。6月11日,经国务院同意,商务部、国家发展改革委等九部门联合印发《关于拓展跨境电商出口推进海外仓建设的意见》,提出了15条具体举措,涉及五个方面,包括积极培育跨境电商经营主体、加大金融支持力度、加强相关基础设施和物流体系建设、优化监管与服务、积极开展标准规则建设与国际合作。
【关注公众号“雨果网”,回复“2024”】可下载完整版《2024二季度跨境电商行业报告》。(封面来自:图虫创意)
(来源:雨果跨境编辑部)
本文作者对该作品拥有完整、合法的著作权及其他相关权益。未经许可同意,任何个人或组织不得复制、转载、或以其他方式使用本网站内容。转载请联系本文观察员,违规转载必究!