随着欧盟对能源产品的要求日益严苛,ERP能效标签已成为相关产品出口欧洲的“硬门槛”。各大跨境电商平台也在严查,不符合法规要求的产品将面临强制下架甚至高额罚款!
以往,欧盟能效标签覆盖范围无非是家用电器和灯具。但自2025年6月20日起,销往欧盟市场的所有智能手机和平板电脑被正式纳入能效标签强制标注范畴,要求卖家提供相关信息。
近日,TEMU平台也发布了新规解答,对欧盟能效标签的合规要求进行了补充强调,卖家们需要抓紧应对。那么,你的商品符合欧盟能效标签法规了吗?新规具体有哪些调整?一起来自查了解下。
(图片来源:TEMU卖家课堂截图)
一、什么是欧盟能效标签?
欧盟能效标签是附在耗能产品或其包装物上,表示产品能源效率等级等性能指标的一种信息标签,目的是为用户和消费者的购买决策提供必要的信息,以引导和帮助消费者选择高能效节能产品。
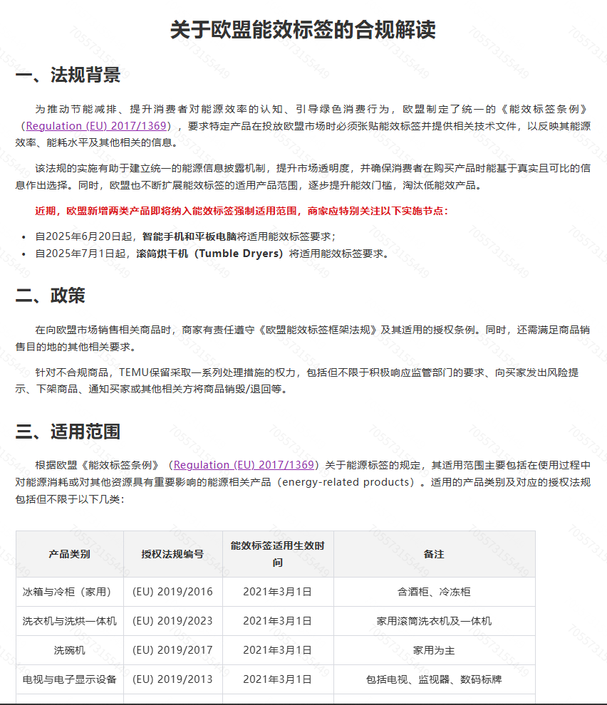
近期,欧盟新增两类产品即将纳入能效标签强制适用范围,商家应特别关注以下实施节点:
自2025年6月20日起,智能手机和平板电脑将适用能效标签要求。
自2025年7月1日起,滚筒烘干机(Tumble Dryers)将适用能效标签要求。
在向欧盟市场销售相关商品时,商家有责任遵守《欧盟能效标签框架法规》及其适用的授权条例。同时,还需满足商品销售目的地的其他相关要求。
针对不合规商品,TEMU保留采取一系列处理措施的权力,包括但不限于积极响应监管部门的要求、向买家发出风险提示、下架商品、通知买家或其他相关方将商品销毁/退回等。
二、欧盟能效标签的适用范围?
根据欧盟《能效标签条例》(Regulation (EU) 2017/1369)关于能源标签的规定,其适用范围主要包括在使用过程中对能源消耗或对其他资源具有重要影响的能源相关产品(energy-related products)。适用的产品类别及对应的授权法规包括但不限于以下几类:
更多具体产品和大类请登录欧盟能源标签产品注册网(EPREL)进行查询:
https://eprel.ec.europa.eu/screen/home

(图片来源:TEMU卖家课堂截图)
三、卖家需要关注哪些变更?
对于能效标签法规适用范围内的商品,商家应确保售卖的商品已经完成EPREL 数据库注册、在实物商品上展示了能效标签信息,以及在商品详情页展示能效标签及产品信息表(Product Information Sheet)等。
对于新增适用范围的产品(如智能手机/平板电脑和滚筒烘干机),商家应提前准备标签和技术文件,确保在法规适用之日起满足适用法规要求。
(1)智能手机和平板电脑
自2025年6月20日起,投放到欧盟市场的智能手机和平板电脑将适用能源标签要求。智能手机和平板电脑的能源标签参考如下:

(图片来源:TEMU卖家课堂截图)
1. 能源效率等级从A到G。
2. 该产品的能源效率等级。
3. 每次充满电后的电池续航时间,以小时和分钟为单位。
4. 重复自由落体测试的可靠性等级。
5. 电池续航周期数。
6. 维修性等级。
7. 防护等级(IP)。
(2)滚筒烘干机
自2025年7月1日起,投放到欧盟市场的滚筒烘干机适用能源标签要求。滚筒烘干机的能源标签参考如下:

(图片来源:TEMU卖家课堂截图)
1.能效等级从A到G。
2.能效等级是根据附件II确定的;烘干机的能效等级箭头头部应与相关能效等级箭头头部处于同一高度。
3.每100次烘干周期的加权平均能耗(千瓦时),四舍五入到最接近的整数,并根据附件IV计算;对于燃气烘干机,每100次烘干周期的加权平均能耗(燃气和电力)(千瓦时),四舍五入到最接近的整数,并根据附件IV计算。
4.冷凝效率等级是根据附件II确定的,相关标志和值四舍五入到最接近的整数,并根据附件IV计算。
5.生态程序烘干周期的声学空气噪声排放等级,相关标志和值以分贝(A)为单位,是根据附件IV第4节确定的。
6.生态程序全负荷时的额定容量(千克)。
7.生态程序全负荷时的持续时间(小时和分钟)[h:min],四舍五入到最接近的分钟。
四、如何完成欧盟能效标签合规
总之,TEMU平台将按照欧盟法规指令强制执行能效标签合规,符合条件的卖家务必重视,及时为所售产品办理欧盟能效标签。
已注册的卖家也要立即排查,确保欧盟能效标签合规。卖家们可参考以下步骤完成合规:
第一步:自查并明确产品符合欧盟能效要求后,按照欧盟能效法规,将自己的产品送往具备CNAS资质的实验室进行ERP能效测试,获取产品能效检测报告。
第二步:在欧盟EPREL数据库进行产品注册,需要注意的是,非欧盟国家的公司不能直接在官方注册,需要指认一名欧盟授权代表,且该授权代表需要通过电子认证,来为其代理产品的注册。
第三步:编制产品信息表及技术文件,生成能效标签、产品信息表,该表必须与商品一同提供或相关信息已输入欧盟商品数据库(EPREL)。
第四步:将您的能效标签、产品信息表等相关信息上传至销售平台。并根据规范要求,将能效标签贴到产品及产品外包装上,展示产品能效。
注意:获得实验室出具的ERP测试报告后在欧盟官方机构注册,才能获得合格有效的ERP能效标签,加上需要通过电子认证的欧洲授权代表,因此申请步骤复杂,建议通过靠谱服务商办理。
最后,合规时间迫在眉睫,建议TEMU卖家要遵守平台的合规要求,结合自身的情况,提前布局,尽快做好合规化运营,警惕下架停售。而我们也将全面支持卖家们应对平台的合规要求,提供专属的合规方案。
(来源:MJCM跨境合规)
以上内容属作者个人观点,不代表雨果跨境立场!本文经原作者授权转载,转载需经原作者授权同意。
收录于以下专栏