已收藏,可在 我的资料库 中查看
关注作者
您可能还需要
独立站
DTC出海启航盛典
立即报名
加入社群
独立站近期活动
选品
上海API情趣展·雨果跨境探展
立即报名
活动咨询
近期产业带活动
查看更多>>
AI
AI驱动品牌营销
立即报名
加入社群
近期活动
查看更多>

外贸人参加一次广交会,到底需要多少钱?还值得吗?

第139届广交会将于4月15日正式开幕!

第139届广交会将于4月15日正式开幕!

外贸人参加一场广交会要花费多少?广交会还值得参加吗?结合外贸人的真实经历,一起来算算这笔账!

一、外贸企业的参展成本

普通企业参加广交会的大头是展位费。下面是官网公布的展位费标准:

外贸人参加一次广交会,到底需要多少钱?还值得吗?图片来源:广交会官网截图 展位费标准

一个一般性的标准展位,价格在2万左右。

特装展位(中央通道展位属于特装区域),费用通常按照面积计算,再加上展位搭建与装修,价格一般在几万到十几万之间,很多品牌的展位甚至花费几十万‌。

第138届、第137届广交会,都有政府补贴,减半收取展位费,很多企业只花了万把块钱。

外贸人参加一次广交会,到底需要多少钱?还值得吗?图片来源:广交会官网截图 参展费用通知

再加上展位搭建与装修费、人员差旅费、展品运输与装卸费、宣传与物料费、客户接待费等杂七杂八的费用,一个普通外贸企业、一个正规标摊的参展费用,在五万到十几万之间。

注意,这个花费的前提是,你是通过官方拿到的一手展位。很多中小外贸企业根本达不到标准,申请不到展位。

外贸人参加一次广交会,到底需要多少钱?还值得吗?图片来源:广交会官网截图 参展企业资格标准

通过其他渠道,价格就非常“惊人”了。一期的家电等热门品类,一个9平米标摊,轻轻松松炒到十几万。哪怕是相对便宜的服装、鞋靴品类,价格也基本要翻倍。

下面是社媒平台上的真实反馈:

“我还是早早就买的,一个日用瓷的摊位也要6万。”

“价格差别还挺大的。比如照明类,春季一个展位要10万、15万。秋季的时候,位置不太好,后面只要3万多。”

“餐厨类的摊位,一个要14万。”

“家电展位的价格一年比一年高,二十多万也有人愿意买。真的快要逼疯人了!”

“五金类的标摊,7.2万。”

这也导致了每个参展企业的花销两极分化:

“我们一共花了五万左右。展位二万五,样品筹备费一万二,展架三千,宣传册两千,人在广州,不用订酒店,交通伙食费一共四千。”

“差不多13万。买了1个二期的展位11.6万。3人6天住宿6000元,吃3000元,车费来回4000元。”

“我2个摊位18万,特展2.8万,去了4个人,房费6天共计9600元,交通费4000元,餐费差不多3000元,合计花了22.5万。”

更重要的是,广交会近几年严防展位转卖行为,要求越来越紧,通过其他渠道买展位越来越困难。

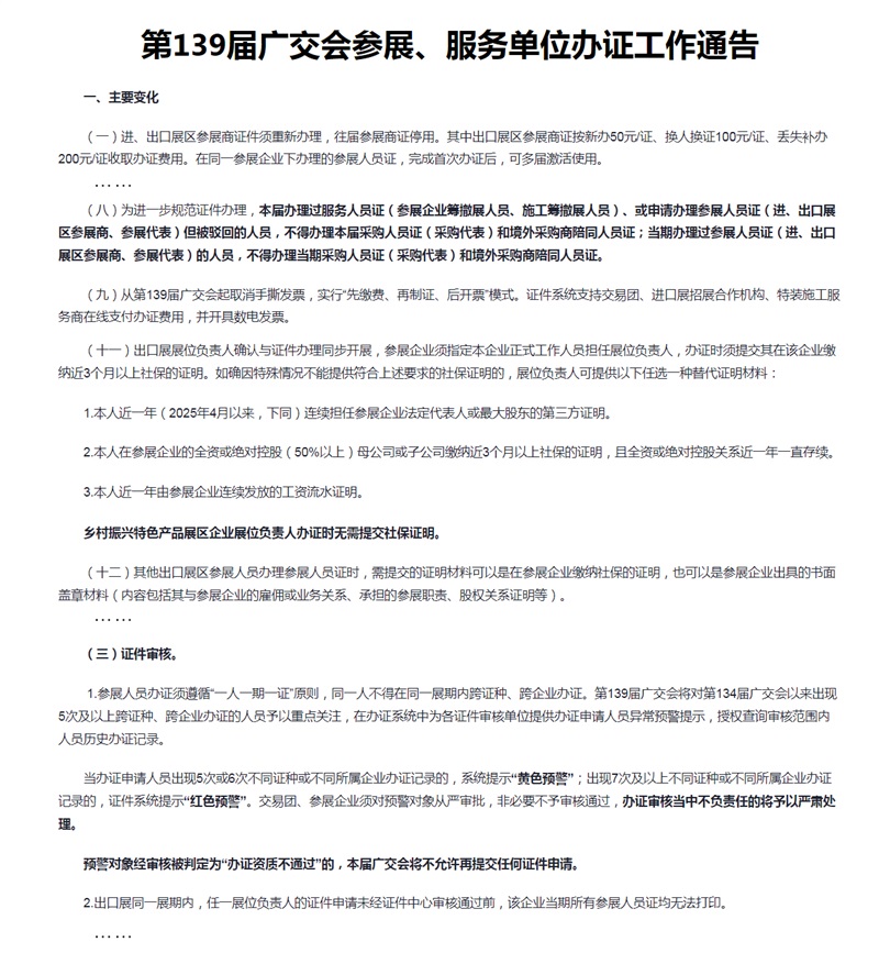
外贸人参加一次广交会,到底需要多少钱?还值得吗?图片来源:广交会官网截图 参展单位办证公告节选

二、采购商陪同人员参展成本

没有参展资格又想进入广交会怎么办?绝大部分外贸人心照不宣的渠道是:通过办理境外采购商陪同人员证件。

往年有不少外贸人混了进去:帮助老外顺便提出要求的,只需要300元/天+50元工本费即可;展馆门口也有人800到1000元卖资格……

但这对花了大价钱参展的外贸企业不公平,也不利于展馆秩序。这几年广交会一直在不断更新规则,提高门槛,减少名额,加强审核,严防死守。

外贸人参加一次广交会,到底需要多少钱?还值得吗?图片来源:广交会官网截图 境外采购商陪同人员证件办理要求

可以预见的是,没参展的外贸人想混进去,只会越来越难,越来越贵。

三、广交会还值得参加吗?

随着参展成本越来越高,外贸人最想问的一定是:广交会还值得参加吗?

毋庸置疑,广交会一定是中国规模最大、境外采购商最多的展会。根据央视新闻报道,截至4月6日,第139届广交会境外采购商预登记人数已超19万,其中约14万人来自“一带一路”共建国家

外贸人参加一次广交会,到底需要多少钱?还值得吗?图片来源:央视新闻截图

值不值得参加,每个人的想法不一:

有人认为广交会是为了搏一个机会,只要接一个订单就赚大了,不去就完全没机会了。

有人认为广交会展位费只要两三万,远远低于国外展会,没有理由不参加。

有人认为广交会的价值在于告诉客户我还在。更何况,品牌效益是无价的。

有人抱怨广交会亚非拉客户越来越多,客户质量下滑严重,一届不如一届。

有人抱怨一次广交会花费15万,只拿到四五十张名片,最后只成交了一个小单,完全不值得。

有人坦言,展位价格越炒越高,广交会越来越不划算,不如把这份支出投到其他营销项目上去。

外贸人还可以怎样选择?

能达到标准,可以申请到一手展位的外贸企业,广交会整体成本并不夸张,可以按需选择。

厌倦了展会价格越炒越高、现场客户一对多比价、同行价格不断内卷的外贸人,可以从“被动等客”到“主动出击”,通过独立站、社媒营销、数据营销等方式,拓宽获客途径,最大限度触达客户。

各位外贸人,你的广交会参展成本是多少?第139届广交会,还会去参加吗?

封面来源/图虫创意

(来源:外贸百事通)

以上内容属作者个人观点,不代表雨果跨境立场!本文经原作者授权转载,转载需经原作者授权同意。​

分享到:

--
评论
最新 热门 资讯 资料 专题 果园 标签 百科 搜索
外贸百事通
曝光
7.7w
粉丝
--
内容
77
向TA提问

收藏

--

--

分享
外贸百事通
分享不易,关注获取更多干货