已收藏,可在 我的资料库 中查看
关注作者
您可能还需要
独立站
国潮领航・破浪出海
立即报名
加入社群
独立站近期活动

eBay品类经理分享2018 PPE高潜力选品指南

PPE品类的线上增速显著超过传统线下市场,更是eBay平台近几年全球快速增长的一匹黑马,来看看品类经理怎么说~

eBay品类经理分享2018 PPE高潜力选品指南

4月11日-13日,国内安全健康防护领域规模最大、影响力最强、历史最悠久的展会“中国劳动保护用品交易会”(CIOSH,以下简称“劳保会”)在上海浦东新国际博览中心盛大开幕。eBay商业和工业品类将同期举办多项活动,助力中国PPE品牌和eBay卖家千帆启航,竞渡跨境电商蓝海。

面对史上最大的劳动防护用品展,数千家工厂,品牌、材料、功能、规格、尺寸、款式、认证,是否已经感到头大?贴心的eBay品类经理在此为您奉上2018 PPE高潜力选品指南,这有可能是史上最细致的PPE选品指南了~

1. 手部防护 / 手套类

eBay品类经理分享2018 PPE高潜力选品指南

推荐刊登品类

Business & Industrial >> Facility Maintenance & Safety >> Personal Protective Equip/PPE >> Work Gloves >> Work Gloves

这类产品根据不同行业应用和潜在风险,提供针对性防护。

一般来说,应用最广泛的劳保手套可以分为下面几类:

1.1 带电作业用绝缘手套

指作业人员在进行电气设备作业或在有潜在触电风险的环境中使用的具有电气绝缘作用的手套。手套必须具有良好的电气绝缘特性。同时还需要很好的拉伸强度及扯断伸长率,以及抗穿刺力、耐老化性能、耐燃性能和耐低温性能。

注意,这类产品一定要选择符合当地生产认证的产品和制造商。

eBay品类经理分享2018 PPE高潜力选品指南

1.2 耐酸碱、耐油手套

eBay品类经理分享2018 PPE高潜力选品指南

耐酸碱手套

eBay品类经理分享2018 PPE高潜力选品指南

耐油手套

这是为了预防酸碱伤害或油脂类刺激手部的防护产品,在可能接触化学品的场合使用最多,例如各种实验室、医院、食品加工或餐饮业、有使用各种酸碱溶剂制程的生产或维修企业。

TIPS

(1)这类产品使用场景众多,很多日常接触的一次性防护手套其实就属于这一大类。越来越多的防水手套、防毒手套也逐渐被具有此类功能的手套代替。

eBay品类经理分享2018 PPE高潜力选品指南

(2)一般买家会根据不同类型的可接触腐蚀性物质,选择不同的防化材质手套,比如聚乙烯、丁腈橡胶、PVC、乳胶等等,同时,也要注意,专业厂家除了会告知材质,一般也会有不同的防护等级的产品满足不同的使用环境。

(3)成品手套不允许有喷霜、发脆、发粘和破损等缺陷。产品认证,包括生产厂家的质量体系保证,是产品安全和销售高溢价的保障。

(4)很多防化手套具有保质期,需要特别注意。

1.3 防砸手套、防穿刺手套、防割手套

在制造业、建筑、物流服务、食品加工或实验室环境中,受外力冲击(如坠落物)或接触边缘尖锐物体(如碎玻璃、木材、金属碎片)是家常便饭,因此,

带有防震热塑垫层或缓冲颗粒的防砸手套

(物流手套)↓↓↓

eBay品类经理分享2018 PPE高潜力选品指南

防刮/防刺/防割手套↓↓↓

eBay品类经理分享2018 PPE高潜力选品指南

在国外职业人士中越来越流行了,这可都是零售单价两位数起哦。

1.4 焊工手套

推荐刊登类目

Business & Industrial >> Manufacturing & Metalworking >> Welding & Soldering >> Welding >> Welding Protective Gear

最常用的焊接防护用具,防御焊接时的高温、熔融金属、火花烧灼、以及弧光的紫外线辐射以及机械性的伤害,且其材料具有能耐受高达100V(直流)的电弧焊的最小电阻。

eBay品类经理分享2018 PPE高潜力选品指南

一般选用隔热性能较好的牛皮材料,一些经济型的产品也使用厚帆布材料。优质的产品往往会在手掌、手腕、拇指等处加厚牛皮或隔热保护镀层,使用KEVLAR®线缝合连接,以增强耐磨、抗拉抗穿刺、阻燃和隔热性能。

1.5 防静电手套

eBay品类经理分享2018 PPE高潜力选品指南

含有导电纤维的织料组成,可避免操作人员手指直接接触静电敏感元器件,并能安全泄放操作人员所带的人体静电荷,避免人体产生的静电对产品造成破坏,它适合在电子行业、仪表、半导体、及其他无尘车间作业中工作人员工作时必需穿戴的。

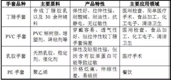
1.6 一次性(健康)防护手套

推荐刊登品类

Business & Industrial >> Healthcare, Lab & Life Science >> Medical Supplies & Disposables >> Gloves >> Gloves

一次性健康防护手套根据品质等级和用途可分为医疗级和非医疗级,医疗级手套是指需要满足目标国家医疗市场质量认证体系或准入标准的产品,主要用于医疗手术、医疗检查、医疗护理等领域。非医疗级手套品质标准低于医疗级手套,多应用于食品加工、电子化工、家庭日用清洁卫生等领域。在欧美国家健康防护手套用户群体基数庞大,并随着公众对健康卫生、产品质量控制、员工安全等方面因素日益重视,消耗量将会稳步增加。

TIPS区分医疗级和非医疗级最主要的指标是针孔率,可以稳定生产医疗级一次性手套的企业具有较强的核心竞争力。

CIOSH打卡景点

(1)已入围eBay大中华区“千帆计划”的厂家

■ 山东登升安防科技有限公司

■ 恒辉(南通)安全防护用品有限公司

■ 山东星宇手套有限公司

■ 山东英科医疗制品有限公司

■ 赛立特(上海)安全设备有限公司

■ 浙江东亚手套有限公司

■ 梧州市友盟焊接防护用品有限公司

■ 威特仕焊接深圳有限公司

(2)得考察学习的国际品牌

■ DuPont 杜邦,全球PPE装备及材料的领导者

■ AVON Rubber Plc来自英国橡胶类防护制品专家

■ Ansell 安思尔,全球著名PPE供应商,尤以手套见长

2. 足部防护 / 安全鞋类

推荐刊登品类

Business & Industrial >> Facility Maintenance & Safety >> Personal Protective Equip/PPE >> Work Boots & Shoes >> Work Boots & Shoes

安全鞋,或防护类鞋,一般指在不同工作场合穿用的具有保护脚部及腿部免受可预见的伤害的鞋类。广泛适用于机械、冶金、建筑、化工、制药、采矿、油田、电力、物流/装卸、电子、医药、消防、林业、食品/餐饮等行业。

不同的安全鞋适用范围不同,对安全鞋功能的要求也不同,一般分为电绝缘、防静电、防刺穿、保护足趾/防砸、耐酸碱/耐油、一般防护鞋等大类。

2.1 电绝缘鞋 / 电工鞋

电工、电子操作工、电缆安装工、变电安装工常用装备。

注意事项:适用于工作环境1KV以下穿着,工作时作为辅助安全用具和劳动保护用品鞋使用。在使用时,必须严格遵守电业安全工程规程,工作环境应能保持鞋面干燥。避免接触锐器、高温和腐蚀性物质,帮底不能有腐蚀破损。

eBay品类经理分享2018 PPE高潜力选品指南

2.2 防刺穿安全鞋

通过优化鞋底的材质和工艺,保护保护脚掌免受尖锐物的刺伤, 多用于适用于矿山、消防、建筑、林业、冷作钣金工、机械行业等。

eBay品类经理分享2018 PPE高潜力选品指南

2.3 防静电安全鞋

eBay品类经理分享2018 PPE高潜力选品指南

能消除人体静电积聚从而杜绝燃爆事故,适用于易燃作业,如加油站操作工、液化气灌装工等,或高危/严苛作业场所,如航空航天维修。

2.4 防砸(保护足趾)安全鞋

eBay品类经理分享2018 PPE高潜力选品指南

带有钢包头内衬,鞋头兼具有耐静压及抗冲击性能,起到防护足趾的安全的皮鞋,内有橡胶及弹性体支撑,穿着舒适,且不影响日常劳动操作。主要适用于矿山,机械建筑安全,冶金,钢铁,港务吊装等重工业行业所使用.

2.5 耐酸碱安全鞋 /Chemical resistant safety boots

eBay品类经理分享2018 PPE高潜力选品指南

在材质和工艺上保证了安全鞋在接触低浓度的酸碱性作业环境后的硬度、质量、抗拉和抗破断性能,适用于电镀工、酸洗工、电解工、配液工、化工操作工等。

2.6 耐油安全鞋

eBay品类经理分享2018 PPE高潜力选品指南

防油鞋主要用于地面积油或溅油的场所,防止油污对足部肌肤的侵害,以及可能造成的滑倒风险。适用于工厂、煤矿、油田等行业穿着。

除了以上几种,常见的安全鞋还有防水鞋用于地面积水或溅水的作业场所;防寒鞋用于低温作业人员的足部保护,以免受冻伤,以及根据细分行业使用特点出现的新兴品种,如电子制造业专用、餐饮服务业专用安全鞋等。

TIPS

(1)随着技术和消费力提升,目前市场上安全鞋越来越多同时具有上述多种防护功能。

(2)安全鞋越来越多与流行元素融合,运动款、保暖性、时尚色系逐步融入设计,同时“工装/DIY”本身就是欧美市场长盛不衰的流行符号。

(3)针对不同等级的使用风险,安全鞋也分不同的防护等级,在技术标准、安全认证、成本/定价上有很大差异。

(4)很多安全鞋的防护性能,如绝缘、防酸碱、耐油等,具有保质期,同时用户的合理使用和保养,对防范性能衰退影响巨大,需要特别注意。

CIOSH打卡景点

已入围eBay大中华区“千帆计划”的厂家:

■ 广州赛固鞋业有限公司

■ 赛纳集团有限公司

■ 江苏盾王科技集团有限公司

3. 防噪耳塞

推荐刊登品类

Business & Industrial >> Facility Maintenance & Safety >> Personal Protective Equip/PPE >> Ear Plugs & Ear Muffs >> Ear Plugs

耳塞是职业人士最常需要用到的隔音工具。防噪音耳塞(隔音耳塞)一般是由硅胶或是低压泡模材质、高弹性聚脂材料制成的。插入耳道后与外耳道紧密接触,以隔绝声音进入中耳和内耳(耳鼓),达到隔音的目的,从而使人能够得到宁静的休息或工作环境。

耳塞一般可以分为以下三类:

3.1 硅胶耳塞

eBay品类经理分享2018 PPE高潜力选品指南

优点:可反复使用

缺点:柔软性低,长期佩戴往往会造成耳道不适、甚至胀痛感;无法紧贴耳道壁,隔音效果往往不如海绵类耳塞理想。

3.2 海绵类耳塞

eBay品类经理分享2018 PPE高潜力选品指南

一般由低压泡模材质、高弹性聚脂材料制成。

优点:表面光滑,回弹慢,使用时耳朵没有涨痛感,隔音效果25dB-40dB之间。除了工作环境,它还非常适合每晚睡眠使用。

缺点:清洗后慢回弹效果会减弱而无法反复使用,一般来说海绵耳塞都是用后即弃型的。

3.3 蜡制耳塞 (Wax)

eBay品类经理分享2018 PPE高潜力选品指南

蜡制耳塞是防噪音耳塞的鼻祖。

优点:用手可把其弄软,并做成适合耳道的形状。

缺点:不够卫生,蜡也有可能残留在耳道内,不易清洗。而且戴久了耳朵会有胀痛的感觉。

4. 焊接面罩

推荐刊登类目

Business & Industrial >> Manufacturing & Metalworking >> Welding & Soldering >> Welding >> Welding Protective Gear

电焊面罩是在电工焊接、金属切割、焊割作业中保护人员面部的安全防护用品。佩戴合适的电焊面罩,能够避免紫外线或红外线及电焊强光对人体眼部的伤害,同时能够防止金属飞溅物等异物对面部的侵害,而一些高科技的电焊面屏配搭防毒面具的,还能减少有毒有害气体对呼吸道伤害。

4.1 头戴式电焊面罩

eBay品类经理分享2018 PPE高潜力选品指南

与最老式的手持式电焊面罩相比,这种焊接面罩解脱了一只手,可以双手同时焊接,但是因为滤光片是黑色,所以在没有焊接时,

■ 要么观察窗是开启状态。一旦需要作业,工作人员就需要依靠颈部的力量将观察窗震落,如果动作不及时,也容易造成眼睛伤害。长期反复开关观察窗,人员作业比较疲劳,工作效率也较低。

■ 要么预置焊接窗,对于工作人员的间歇观察多有不便。

4.2 自动变光电焊面罩

eBay品类经理分享2018 PPE高潜力选品指南

这是目前最为先进的电焊面罩,也是eBay各大站点最流行的。

由自动变光屏、边窗、头盔组成,工作原理是面罩内部的光电传感电路在检测到焊接时产生的光线(主要是红外线或是紫外线),经过放大,触发液晶的控制电路,并根据预设的光透过率在面罩的液晶(透射式TN液晶)施加相应的驱动信号。液晶作为光阀将改变其透光度。自动变光电焊面罩的优点在于探头自动感应弧光,液晶变光屏迅速变黑、安全,可靠,起弧前可以清楚地看见焊接工件,起弧瞬间自动变暗。使双手得到彻底解放,大大提升工作效率,保证焊接质量,而且有效的过滤掉焊接过程中产生对人眼有害的红外线及紫外线。同时将强光减弱到人眼可以承受的弱光。

TIPS:欧美的焊工们在工作中也不忘表达自己对流行文化的热爱,质量优异且外观喷绘炫酷的焊接头盔极受欢迎,不过,中国卖家也要注意避免设计侵权。

CIOSH打卡景点

已入围eBay大中华区“千帆计划”的厂家:

■ 梧州市友盟焊接防护用品有限公司

■ 威特仕焊接深圳有限公司

(来源:eBayCBT)

以上内容属作者个人观点,不代表雨果网立场!

相关标签:

分享到:

--
评论
最新 热门 资讯 资料 专题 服务 果园 标签 百科 搜索

收藏

--

--

分享