2018-05-03 11:26
近日,雨果网获悉,针对参加2019年度续签的商家,天猫国际颁布两项考核标准,商家需同时满足“续签考核标准”及“天猫国际2019年度续签资质相关标准”(预计2018年9月份公布)的要求,才可获得天猫国际邀请续签的基础资格,考核周期为2018年5月1日至2018年9月30日。
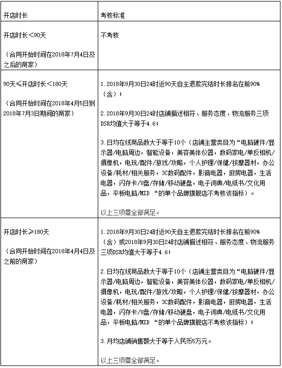
续签考核标准如下(本标准于2018年5月2日正式生效 ):

另外,雨果网提醒商家:
1、“续签考核标准”中的店铺销售额是指,在协议有效期内,商家所有交易状态为“交易成功”的订单金额总和(虚假的交易订单等违规订单除外)。该金额中不含运费,亦不包含因维权、售后等原因导致的失败交易金额及一级类目名称为“其他”项下的交易金额。
2、“续签考核标准”中的合同开始时间即为店铺上线时间。
3、该标准在法律允许范围内如需调整,天猫国际将提前公示并通知商家。
4、除本“续签考核标准“及“天猫国际2019年度续签资质相关标准”外,天猫国际可能根据实际业务发展需求,发布与2019年度续签相关的其他要求,该等要求将在法律允许及双方约定的范围内,提前公示并通知商家。