已收藏,可在 我的资料库 中查看
您可能还需要
独立站
DTC出海启航盛典
立即报名
加入社群
独立站近期活动
AI
智造爆款 · AI先行
立即报名
加入社群
近期活动
查看更多>

浔兴股份原董事长,涉嫌内幕交易被逮捕

价之链母公司浔兴股份实际控制人、原董事长王立军,因涉嫌内幕交易罪,已被重庆市公安局实施逮捕

浔兴股份原董事长,涉嫌内幕交易被逮捕

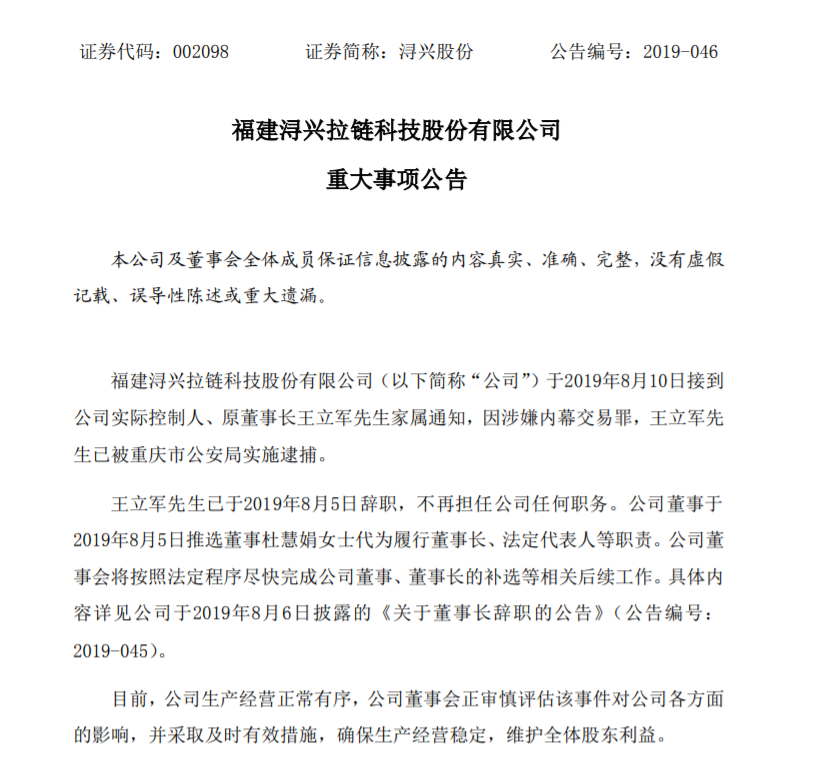
雨果网获悉,近日,价之链母公司福建浔兴拉链科技股份有限公司实际控制人、原董事长王立军,因涉嫌内幕交易罪,已被重庆市公安局实施逮捕。

据了解,王立军已于2019年8月5日辞职,不再担任公司任何职务,同日公司懂董事会推选董事杜慧娟代为履行董事长、法定代表人等职责。

浔兴股份原董事长,涉嫌内幕交易被逮捕
相关标签:

分享到:

--
评论
最新 热门 资讯 资料 专题 果园

收藏

--

--

分享