已收藏,可在
我的资料库
中查看
关注作者
您可能还需要
常用
DeepSeek
跨境活动
搜索
AI实战峰会
亚马逊大会
Coupang大会
Fruugo卖家大会
TK黑五峰会
资料库
收款0费率
Facebook
站外引流
雨果服务
全球开店
跨境平台极速入驻
2026全球开店季
跨境平台极速入驻,助力卖家货销全球
官方顾问为您服务
亚马逊开店
一键开通18站点
美客多开店
拉美头部电商平台
Coupang开店
韩国TOP级平台
TikTok开店
全球顶级社媒平台
eMAG开店
欧洲本土新兴平台
2025全球开店
DTC闭门研讨会
10.24 深圳 | 备战Q4旺季
独立站新方向
DTC品牌出海一站式解决方案
立即咨询>>>
独立站服务大全
从建站到后期引流
Google服务
官方一级代理
Facebook流量包
官方一级代理
建站服务
雨果官方精选
TikTok服务
官方一级代理
免费领>> 2025 出海日历
亚马逊启动大会
10.24 广州 | 运营增长峰会
平台官方见面会
2025官方团队集体亮相,千亿“暴利”商机分享
交流群
澳洲增长峰会
2026澳洲市场和选品洞察
TK黑五峰会
与1000+精英卖家共聚
Fruugo卖家大会
英国本土最大平台招商启动
亚马逊VC大会
大卖现场分享私享干货
美客多私享会
拉美电商爆款风向预测
雨果跨境AI工作坊
开店
开店顾问1V1指导入驻
亚马逊开店
TikTok开店
Ozon开店
美客多开店
Shopee开店
Coupang
Wildberries
沃尔玛开店
eMAG开店
TEMU开店
大卖专属VIP入驻通道
Coupang
极速开店入口
热点平台招商
独立站
DTC出海闭门研讨会
立即报名
加入社群
独立站近期活动
建站营销
FB广告开户
FB流量扶持
TikTok
Google SEO
Google
Shopify
Taboola
100+爆款
找服务
平台服务
亚马逊服务
TikTok服务
Shopee服务
Lazada服务
韩国找服务
美客多服务
独立站服务
沃尔玛服务
速卖通服务
服务类型
全球开店
选品工具
物流服务
海外营销
申诉服务
软件工具
跨境收款
知识产权
供应链全托管
亚马逊智库
全部服务
选品
台州眼镜产业带探厂
立即报名
加入社群
近期产业带活动
查看更多>>
选品中心
跨境产业园
CCEE好物
眼镜产业带
宠物研讨会
亚马逊专场
TikTok专场
产业带探厂
电动车展会
果园
Google AI互动
立即锁定席位
近期活动
查看更多>
好评推荐
空中云汇
百世集团
亚马逊智库
Twilio
京东物流
万里汇
SISA海外仓
菜鸟海外仓
雨课
亚马逊官方讲堂
雨课官网
企业内训
雨课精品线下小班课
更多场次
爆款课程
TK美区陪跑
官方讲堂
TK东南亚
扶持计划
TK线下课
亚马逊陪跑
Shopee陪跑
Ozon陪跑
直播
亚马逊启动大会
立即报名
加入社群
近期直播
查看更多
推荐直播
eMAG招商
TT GMVMax
TK广告投放
TK新手必学
amazon学堂
墨西哥蓝海
Meta峰会
Y2模式
活动
亚马逊启动大会
立即报名
加入社群
近期活动
查看更多>
精选活动
亚马逊大会
Coupang峰会
亚马逊VC
AI实战峰会
Fruugo大会
澳洲增长峰会
TikTok深圳
TikTok广州
卖家社群
平台社群
同城社群
活动社群
品类社群
跨境同行交流平台
查看更多
亚马逊社群
招商政策、运营进阶资料、业绩增长交流>
TikTok社群
招商政策、运营进阶资料、业绩增长交流>
独立站社群
招商政策、运营进阶资料、业绩增长交流>
Ozon社群
招商政策、运营进阶资料、业绩增长交流>
Shopee社群
招商政策、运营进阶资料、业绩增长交流>
沃尔玛社群
招商政策、运营进阶资料、业绩增长交流>
您的专属活动管家
点击添加
本地跨境资源
查看更多
深圳卖家社群
同城跨境资源交流,本地活动抢先知>
广州卖家社群
同城跨境资源交流,本地活动抢先知>
杭州卖家社群
同城跨境资源交流,本地活动抢先知>
宁波卖家社群
同城跨境资源交流,本地活动抢先知>
福建卖家社群
同城跨境资源交流,本地活动抢先知>
成都卖家社群
同城跨境资源交流,本地活动抢先知>
您的专属活动管家
点击添加
精品系列活动
查看更多
平台招商活动
平台活动综合社群,get主流平台活动方向>
运营增长活动
多城巡回式分享交流,直连官方解决疑难>
品类系列活动
选品、爆品交流分享,还能参加探厂计划直链源头>
亚马逊系列活动
亚马逊平台动向直击,入门进阶一手扶持>
独立站系列活动
独立站长期布局策略,全面解析新增长路径>
美客多系列活动
多场次、多品类,市场解读&美客多平台政策>
您的专属活动管家
点击添加
雨果X产业带系列
查看更多
时尚品类社群
选品技巧、品类指南、探厂品类源头工厂>
服装内睡社群
选品技巧、品类指南、探厂品类源头工厂>
大件家居社群
选品技巧、品类指南、探厂品类源头工厂>
美妆个护社群
选品技巧、品类指南、探厂品类源头工厂>
家电品类社群
选品技巧、品类指南、探厂品类源头工厂>
其他品类社群
选品技巧、品类指南、探厂品类源头工厂>
您的专属活动管家
点击添加
开店季
亚马逊启动大会
立即报名
加入社群
近期活动
查看更多>
平台活动
活动日历
亚马逊峰会
品类活动
专题活动
亚马逊
TikTok
沃尔玛
美客多
老板会员
加入老板会员
尊享跨境稀缺资源权益
1v1特权资源对接
老板专属企业课堂
优选源头工厂名录
行业圈层人脉拓展
平台新政通道直连
实时专属管家服务
会员登录
登录
登录后可享受
免费参与·100+跨境活动
免费下载·4000+跨境资料
免费学习·2000+直播课程
免费加入·15万+卖家交流群
一键入驻·50+跨境平台
免费咨询·1000+跨境行业大咖
立即登录
升级为老板会员
企业认证>
企业名片>
退出
认证为老板会员
会员可畅享跨境稀缺资源权益
立刻申请
服务订单
我的权益
我的企业
我的账户
我的关注
我的课程
我的提问
我的评论
我的收藏
我的直播
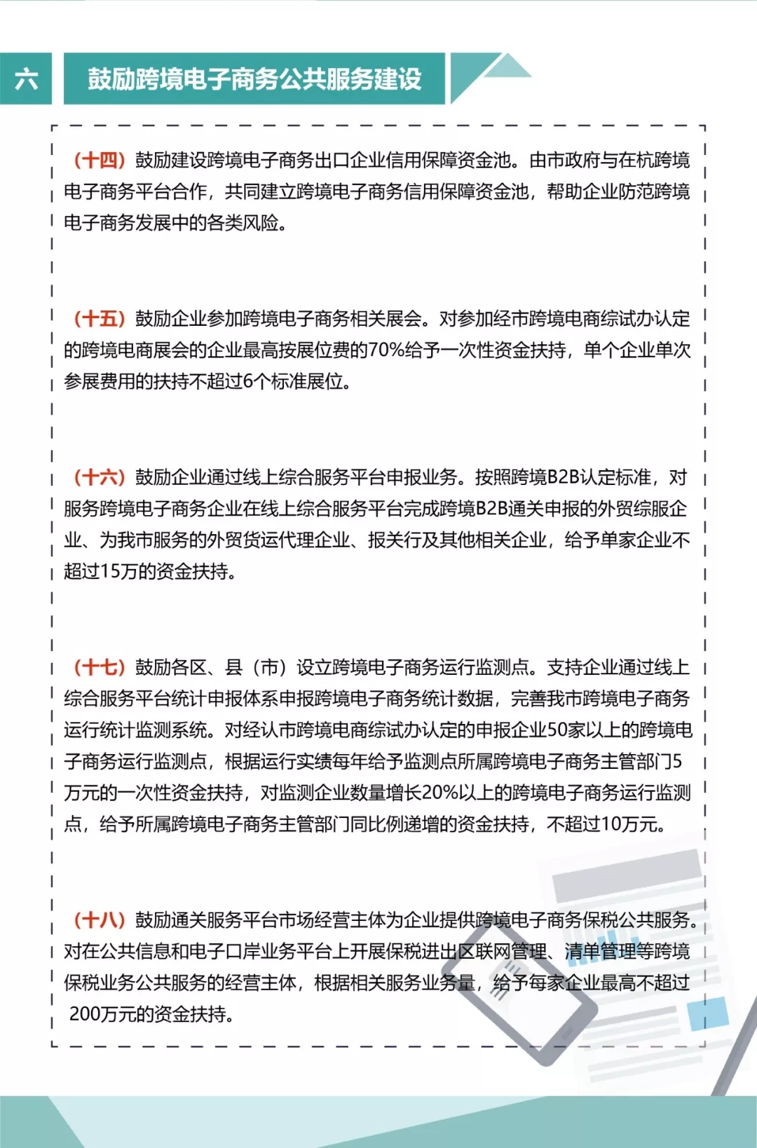
【重磅】杭州综试区跨境电商政策发布!这些政策利好你不容错过!
中国(杭州)跨境电商综合试验区
全国首个跨境电商综合试验区。
2019-11-22 19:02
全方位释放政策利好!
重磅!重磅!
杭州综试区跨境电商政策发布!
全方位释放政策利好!
不!容!错!过!
以上内容属作者个人观点,不代表雨果网立场!
找不到你所需的内容?在线咨询顾问
找不到你所需的内容?问我吧!在线免费为您分析解答
点击咨询
相关标签:
平台新闻
综试区
热门
杭州
杭州综试区
本文章被收录至:
频道名称
进入频道
分享到:
--
--
精选服务
立即查看
¥
起
¥
-
¥
¥
立即查看
--
--
--
--
--
--
评论
最新
热门
资讯
资料
专题
果园
标签
百科
亚马逊差评会降权吗,亚马逊差评降权怎么办
一份投入,两份增长!今年双11,天猫商家可在Lazada同时开卖
亚马逊如何重新备案,亚马逊重新备案要准备哪些材料
2025红人营销破局三大关键词:效果、关系与增长
高层全部换血!跨境上市大卖开始自救
惊人成交率!聪明的跨境卖家已经开始用AI提升订单转化
拒绝中小外贸企业后,第138届广交会,会是史上最强吗?
美国疯狂下架百万中国产品!这一类目卖家惨遭“血洗”
突发!特朗普宣称将对华加征100%关税,11月1日生效
10月1日税务新规已生效!哪类跨境卖家会是重灾区
爆!亚马逊又开通一个新站点
破产!停业!又有一批跨境大卖垮了
最新!亚马逊提醒卖家报送税务信息
ChatGPT做电商,攻入亚马逊的腹地
狂卖81万件!中国工厂在TikTok疯狂爆单
倒闭潮凶猛!大批货代一夜消失
突发!欧洲港口大罢工,近百艘船延误
安克投影仪新品卖爆,10天狂揽3000万
从入驻到增长:用好Allegro中文帮助中心,让运营更省时,更确定
五大热门外贸CRM管理软件盘点!哪家适合外贸企业?
损失惨重!跨境上市大卖被禁止在美销售
浙江厂二代“爆改”炊具工厂后,在海外一年卖9亿
跨境卖家别慌!税务新规不是“多交税”,看懂这些重点就能稳合规
速卖通全托管商家注意:这个小按钮可能让你双11单量翻倍!
深圳大卖被美国盯上!遭重大调查
跨境电商独立站|七大热门建站平台盘点
2024跨境电商_关键趋势与全球成功策略报告
亚马逊店铺被封系列
亚马逊运营提成计算表
公司章程模板(亚马逊公司)
亚马逊Vine绿标的4个技巧
旺季开店新机会
整合目前小众的新兴平台,帮您挖掘更深的跨境出海机会
澳华国际物流
久商鲸策-出海指南针
易通安达物流
TURING MARKET网红营销智能体
J&T极兔云仓
睿观查侵权
亚马逊广告
J-PAY
Vipon亚马逊站外推广自助发帖
亚马逊卖家成长智库
3WIN AI智能客服
小红书电商出海
恪纹AI广告系统
木白跨境电商
云航云仓-美国海外仓
前海运德供应链
平台专区物流平台资讯
平台专区收款平台资讯
热门
畅路销平台资讯
PayPal平台资讯
Lazada平台资讯
平台专区商标行业动态
PayPal平台新闻
畅路销平台新闻
综试区
杭州综试区
杭州
平台资讯
杭州免费跨境活动门票哪里获取
杭州近期跨境活动安排有哪些
杭州跨境活动推荐,杭州跨境展览信息汇总
中国(杭州)跨境电商综合试验区
全国首个跨境电商综合试验区。
文章数
31
关注数
0
进入果园
关注
已关注
取消关注
您的专属活动推荐
填写活动兴趣
换一换
一站式服务
为你推荐
¥
起
¥
-
¥
¥
立即查看
跨境热度榜
查看更多
TikTok Shop
立即入驻
亚马逊开店
立即入驻
Temu
查看详情
Shopee
立即入驻
Ozon
立即入驻
平台风向榜
查看更多 >
【TOP1】亚马逊开店
【TOP2】TikTok小店开店
【TOP3】拼多多开店
【TOP4】Shopee开店
【TOP5】Allegro开店
【TOP6】美客多开店
【TOP7】OZON开店
【TOP8】Jumia开店
【TOP9】Daraz开店
免费领取选品报告
拼多多跨境运营干货包
TikTok小店运营干货
东南亚热销品类指南
玩具品类出海报告
宠物用品出海报告
成人用品出海报告
户外家具出海报告
便携储能电源出海报告
卖家关注榜
查看更多 >
【TOP1】1000+课程随心学
【TOP2】亚马逊出单技巧
【TOP3】TikTok变现
【TOP4】Shopee爆款培训
【TOP5】雨果同城卖家交流群
【TOP6】TikTok直播带货
热门推荐
平台专区
服务商
跨境风向标
服务推荐
运营干货
标签服务
热门平台
众筹平台
亚马逊
shopee
ozon
TikTok
全球开店
热门导航
TikTok导航
跨境导航
服务导航
速卖通导航
亚马逊导航
Shopee导航
热门专题
站外引流
独立站
出口电商
新手问答
平台服务
亚马逊服务
lazada服务
虾皮服务
独立站服务
美客多服务
阿里服务
速卖通服务
eBay服务
热门服务
营销推广
vat注册
跨境收款
商标注册
软件工具
跨境物流
推荐
亚马逊
TikTok
全球开店
Wish
Shopify
Shopee
lazada
速卖通
北美
Etsy
Overstock
OpenSky
Tophatter
沃尔玛
亚马逊美国站
Newegg
欧洲
ozon
Fnac
ePRICE
Allegro
Priceminister
Cdiscount
real.de
东南亚
Shopee
Lazada
Zilingo
Qoo10
Zalora
TiKi
南亚
Daraz
meesho
ClubFactory
Flipkart
Paytm
Snapdeal
日韩
STARDAY
亚马逊日本站
韩国乐天
11 street
雅虎日本
日本乐天
Gmarket
UNIT808
AUCTION
Coupang
非洲
Jumia
kilimall
南美
Americanas
MercadoLibre
b2w
Linio
澳洲
亚马逊澳洲站
catch
Trade Me
其他
UMKA
souq
MyMALL
Noon
jollychic
Joom
营销推广
pinterest
Google
慧莫森EDM
Youtube
Instagram
twitter
Facebook
BING
支付
连连支付
Payoneer
宝付跨境支付
万里汇WorldFirst
iPayLinks
Pyapal
PingPong
PanPay
商标
J&P会计师事务所
积特知识产权
亚速知识产权
方信国际知识产权
凯鸣知识产权
亚易知识产权
凯德盟知识产权
工具
Shopyy
Sorftime选品软件
卖家精灵大数据选品工具
紫鸟数据魔方
Jungle
欧博品牌营销
Shopify
UEESHOP
畅路销
物流
顺丰国际
雨通达供应链
三态速递
海邑海外仓
中外运敦豪
中欧物流园
安骏物流
迈科大型海外仓
捷网国际
VAT
申麦电商
神马VAT
胜途跨境电商ERP
积加ERP
退款管家Refundlabs
4KMILES
赢领通科技
英华方舟
金融服务
跨境支付
全球速卖通
外贸收款
知识产权
离岸公司注册
国际商标
欧洲VAT
专利申请
软件工具
EDM营销
外贸建站
外贸erp
跨境物流
美国专线
欧洲专线
国际物流查询
营销推广
店铺诊断
外贸seo
黑五
外贸网站优化
谷歌竞价排名
跨境培训
外贸培训
电商培训
亚马逊服务
软件工具
选品工具
站外推广
知识产权
ERP工具
申述服务
shopee服务
软件工具
站外推广
申述服务
代运营
知识产权
国际站服务
站外推广
软件工具
代运营
申述服务
知识产权
lazada服务
知识产权
软件工具
代运营
申述服务
站外推广
美客多服务
站外推广
代运营
知识产权
申述服务
软件工具
热门平台
eBay选品
Allegro开店
亚马逊FBA
敦煌网新手
Shopee开店
eBay开店
eBay新手
TikTok广告投放
亚马逊选品
速卖通开店
沃尔玛开店
TikTok shop
亚马逊广告投放
美客多新手
沃尔玛选品
速卖通新手
敦煌网开店
敦煌网选品
Jumia新手
亚马逊开店
速卖通选品
Shopee选品
Shopee引流
主流平台
eBay新手
TikTok shop
TikTok广告投放
亚马逊选品
沃尔玛开店
速卖通开店
平台推荐
敦煌网选品
亚马逊广告投放
沃尔玛选品
敦煌网开店
美客多新手
速卖通新手
新兴平台
eMAG开店
OnBuy开店
Fnac开店
Fruugo开店
ManoMano开店
Ozon开店
新兴平台运营
Ozon选品
Fyndiq店铺运营
ePRICE选品
ePRICE开店
Fnac新手
店铺运营
Jumia新手
Shopee引流
速卖通选品
亚马逊开店
Shopee选品
软件工具
跨境卫士
JungleScout
ShopBase
马帮ERP
领星ERP
AdsPower指纹浏览器
金融服务
长银保理
丰泊国际
桥易贷
雅玛森跨境
CaresPAY金融
渣打银行
收款支付
UseePay跨境支付
亚马逊全球收款
Vesta
平安产险
CoGoLinks
XTransfer
营销推广
飞书深诺
Edgio
微软广告
卧兔品牌出海
WEZO维卓
光奇犇乐
跨境物流
杰航国际物流
深圳安骏物流
运去哪
赛时供应链
美仓互联
贝加尔国际物流
知识产权
汉斯曼集团HQTS
麦肯锡知识产权
OKKI
鱼爪知识产权
舜立知识产权
方信国际知识产权
下一篇
洋码头“黑五”开场1小时交易额破12亿,通拓科技Q3财报公布
2019-11-22
收藏
收藏
--
--
--
分享