近日,继亚马逊、阿里巴巴国际站等平台发布通知,TEMU平台也在强调德国一次性塑料法规的严格要求。
针对销往德国的一次性塑料制品,卖家必须遵守一次性塑料商品的生产者延伸责任(EPR),否则将面临产品被强制下架的处罚。
因此,只要商品涉及德国一次性塑料市场,卖家都必须深入了解并严格遵守该法规。很多卖家充满疑惑:这又是什么业务?我需要注册吗?跟德国包装法有什么区别?...... 针对这些疑问,本篇将为大家一一解答。

图片来源:TEMU后台通知截图
一、什么是一次性塑料法规?
基于《欧盟一次性塑料制品指令》的规定,德国政府于2023年批准了一项在德国实施一次性塑料制品征税的立法《德国一次性塑料基金法》。该法规旨在减少一次性塑料产品对环境的影响,并让此类产品的生产者负责承担清理一次性塑料产生的废弃物的费用。
根据法规要求,任何人首次在德国市场上投放一次性塑料产品,或通过远程通信直接从国外将其销售给德国的私人或贸易最终用户,有义务在德国环境署的一次性塑料基金平台 (DIVID- SUP Fund 平台)上在线注册为生产者(Producer)。
DIVID- SUP Fund 平台已经于2024年8月开放德国境外生产者的注册通道,商家需要在2025年1月1日前完成注册,并于2025年5月15日之前向德国环境署通报上一年(即从2024年1月1日起)的相关销售数据以进行税费缴费。

图片来源:TEMU后台通知截图
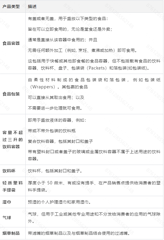
二、什么是一次性塑料制品?
一次性塑料产品是指 “全部或部分由塑料制成的产品。其设计、开发和投放市场后,在其生命周期内没有经过多次产品循环(即返回制造商或分销商重新填充或重新使用)以达到与制造时相同的目的。”
根据上述定义,一次性产品的塑料含量没有最低阈值,并且不会退还给制造商或分销商重新填充,也不会重新用于其原本的制造用途。以下是目前涉及的一次性塑料产品:

图片来源:TEMU后台卖家课堂
您可以通过DIVID自检页面通过对应的指引进一步确认您所销售的产品是否属于适用的一次性塑料产品以及对应的产品类型,并通过EWKFondsV查看对应品类的税率。
三、一次性塑料法规有什么合规要求?
1、生产者 (Producer)的定义:
如果您(自然人或法人或具有法律能力的合伙企业)基于商业目的最先/首次将一次性塑料产品投放到德国境内,则将被视为一次性塑料产品生产者:
在德国设立,首次在德国制造、填充、销售或进口一次性塑料商品并在德国销售;
或不在德国设立,通过远程通信(例如,在线销售)直接向私人家庭或最终用户销售一次性塑料产品。
如果您是一次性塑料制品的生产者(Producer),您需要进行:
2、生产者注册:
所有在德国市场上投放一次性塑料制品的生产者,必须在2025年1月1日前,在德国环境署的一次性塑料基金平台(DIVID-SUP Fund 平台)上完成在线注册。
注册时需提供产品类型和品牌名称(如无品牌,则输入公司名称)。
在德国没有设立机构的外国生产商,需指定一名合格的“授权代表”进行注册。
3、报告您的一次性塑料数量并支付税费/环保款项:
自2025年起,生产者需在每年的5月15日前,通过DIVID-SUP Fund平台提交上一年度在德国市场上提供或销售的一次性塑料产品的类型和数量报告。
提交报告后,生产者将收到德国环境署的征税通知,并需按通知要求支付税费/环保款项。
四、卖家如何完成相关合规?
要继续销售含有一次性塑料的产品,卖家需要遵守要求并在2025年1月1日之前向TEMU提交EPR注册号。否则将在此日期后停售卖家不合规商品。
1、自查产品
对照公告以及平台合规通知,或者使用DIVID自检页面,确认所销售的产品是否属于一次性塑料制品及对应的产品类型。
2、完成注册
登录DIVID-SUP Fund 平台,按照要求填写信息并完成生产者注册。
如卖家为外国生产商,确保已指定合格的“授权代表”进行注册。提交注册信息后,等待并获取DIVID颁发的注册号。
若卖家是生产商,或转售生产商的产品,且未在德国设立公司,则需要指定授权代表来完成注册,可以联系第三方合规服务提供商,以协助满足EPR合规要求。
3、提交报告与缴费
根据要求,从2025年开始,在每年的5月15日前提交上一年度的一次性塑料产品销售报告。收到征税通知后,及时完成税费/环保款项的支付。
4、平台审核与合规
将获取的注册号提供给Temu平台进行审核。确保所销售的一次性塑料制品符合德国EPR合规要求,避免不合规商品被下架停售。
五、其他常见问题解答
Q:德国包装法回收的塑料和一次性塑料法的塑料一样吗?
A:不一样!一次性塑料更强调一次性使用和无法进行再次回收、重复使用的特性。相反,像一些产品有塑料包装,则是属于德国包装法限制,而非德国一次性塑料!
Q:如何区别德国一次性塑料与包装法?
A:德国包装法中的产品是否需要一次性塑料法,关键在于产品是否同时符合一次性塑料制品定义及包装产品范畴。若两者皆符合,则需同时遵守德国包装法及一次性塑料法的特定规定。
Q:一次性塑料EPR的注册号格式是什么?
A:注册号正确格式为:角色代码-XXXXXX-DE
例如:H-125ABC-DE
角色代码:H-外国/国内制造商;A-受益人;B-授权代表。代码都是大写字母,XXXXXX 代表分配给您的六位数字/字母组合。如果提交的注册号不符合格式要求,系统将默认为无效。
总之,如果卖家属于上述一次性塑料的生产者,请于2025年1月1日前向平台提供注册号以供审核。针对不合规商品,平台将根据法规要求对德国市场下架停售一次性塑料产品。卖家也需要及时处理平台发出的合规要求或警告,确保在Temu平台上的正常运营。
(来源:MJCM跨境合规)
以上内容属作者个人观点,不代表雨果跨境立场!本文经原作者授权转载,转载需经原作者授权同意。
收录于以下专栏