近日,备受卖家关注的平台报送信息进展定了。继低价商城Haul后,亚马逊主站也对10月生效的税务新政做出了响应。
—1—
亚马逊发布涉税信息报送通知
10月13日,亚马逊发布了一则关于中国的平台企业涉税信息报送要求的通知。如下:
2025年10月起,亚马逊将按季度向中国税务机关报送中国卖家的相关信息,包括卖家的身份信息、交易数量、收入以及佣金和服务费等数据。

此次通知几个重要内容:
1.覆盖对象
在亚马逊任一站点向客户销售商品、服务或无形商品的所有中国卖家。
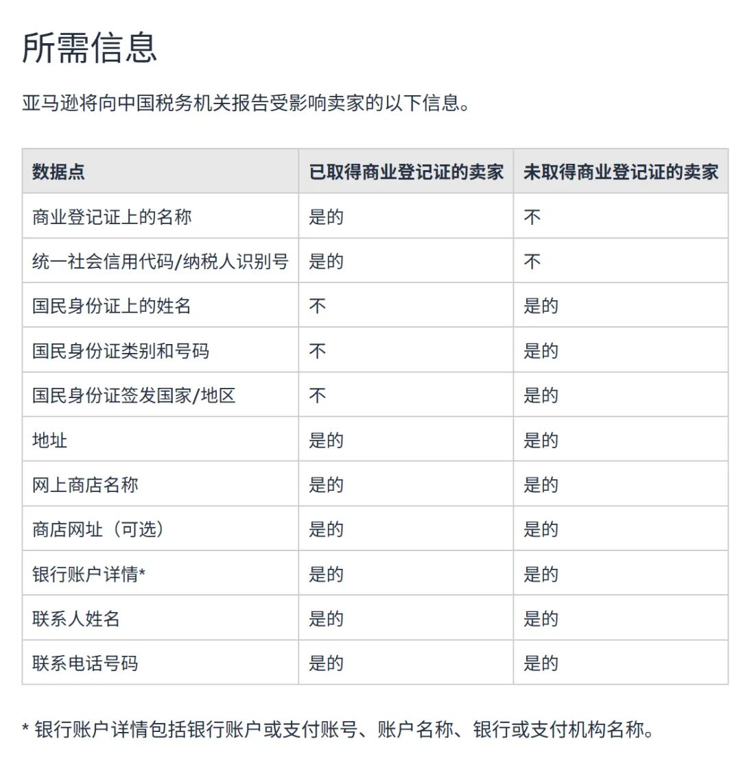
2.报送信息(企业卖家和个人卖家)如下:

3.报送时间覆盖
将在2025年10月31日前进行首次季度信息报送,范围涵盖2025年第三季度(7月至9月)期间。
注意:卖家需确保相关“必填信息”表中的信息完整且最新,否则都将可能触发新的验证流程。
—2—
美国正发起“清洁购物车行动”
同时,美国近期的另一项审查行动也对大量中国卖家造成了不小的影响。
2025年10月10日,美国联邦通信委员(FCC)发起了一项名为“清洁购物车行动”的举措:强制亚马逊、eBay等美国主要电商平台下架了数百万件中国电子产品。
若新规投票通过,10月28日后,部分产品可能无法获得FCC授权。

目前来看,此次“清洁购物车行动”及新规的影响范围广泛,以下几类卖家受波及:
销售通信设备和安防产品的卖家。(华为、中兴通讯、海康威视等已被FCC列入黑名单的企业产品大量下架)
从事智能家居、网络设备等领域的卖家。相关产品多数需要FCC认证,之前获得的认证可能面临重新审查。
分享一份《站外电子书2.0》,可+v,amychaoshan

采用黑名单企业零部件进行产品组装或生产的卖家。
FCC相关人士表示,此举是为了阻止未经批准的中国电子产品进入美国市场。
近年来,美国各机构已针对中国科技公司采取一系列行动,涵盖电信、半导体、汽车等多领域。
目前,由于FCC的监管,各公司正在制定新的流程,卖家需密切关注相关政策变化,确保所售产品符合美国市场的安全和合规标准,避免被下架。
- end -
封面来源/图虫创意
(来源:雪球站外)
以上内容属作者个人观点,不代表雨果跨境立场!本文经原作者授权转载,转载需经原作者授权同意。