已收藏,可在 我的资料库 中查看
关注作者
您可能还需要
独立站
DTC出海旺季增长峰会
立即报名
加入社群
独立站近期活动
卖家社群
跨境同行交流平台
查看更多
亚马逊社群
招商政策、运营进阶资料、业绩增长交流>
TikTok社群
招商政策、运营进阶资料、业绩增长交流>
独立站社群
招商政策、运营进阶资料、业绩增长交流>
Ozon社群
招商政策、运营进阶资料、业绩增长交流>
Shopee社群
招商政策、运营进阶资料、业绩增长交流>
沃尔玛社群
招商政策、运营进阶资料、业绩增长交流>
跨境同行资源
立即扩充
本地跨境资源
查看更多
深圳卖家社群
同城跨境资源交流,本地活动抢先知>
广州卖家社群
同城跨境资源交流,本地活动抢先知>
杭州卖家社群
同城跨境资源交流,本地活动抢先知>
宁波卖家社群
同城跨境资源交流,本地活动抢先知>
福建卖家社群
同城跨境资源交流,本地活动抢先知>
成都卖家社群
同城跨境资源交流,本地活动抢先知>
跨境同行资源
立即扩充
精品系列活动
查看更多
平台招商活动
平台活动综合社群,get主流平台活动方向>
运营增长活动
多城巡回式分享交流,直连官方解决疑难>
品类系列活动
选品、爆品交流分享,还能参加探厂计划直链源头>
亚马逊系列活动
亚马逊平台动向直击,入门进阶一手扶持>
独立站系列活动
独立站长期布局策略,全面解析新增长路径>
美客多系列活动
多场次、多品类,市场解读&美客多平台政策>
跨境同行资源
立即扩充
雨果X产业带系列
查看更多
时尚品类社群
选品技巧、品类指南、探厂品类源头工厂>
服装内睡社群
选品技巧、品类指南、探厂品类源头工厂>
大件家居社群
选品技巧、品类指南、探厂品类源头工厂>
美妆个护社群
选品技巧、品类指南、探厂品类源头工厂>
家电品类社群
选品技巧、品类指南、探厂品类源头工厂>
其他品类社群
选品技巧、品类指南、探厂品类源头工厂>
跨境同行资源
立即扩充

市场监管总局网络市场监管专项行动划七重点:加大对跨境电商进出口环节整治力度

6月至11月开展2019年网络市场监管行动,严打不正当竞争。

市场监管总局网络市场监管专项行动划七重点:加大对跨境电商进出口环节整治力度

6月20日,雨果网获悉,国家市场监督管理总局在官网发布关于印发2019网络市场监管专项行动(网剑行动)方案的通知。

市场监管总局网络市场监管专项行动划七重点:加大对跨境电商进出口环节整治力度

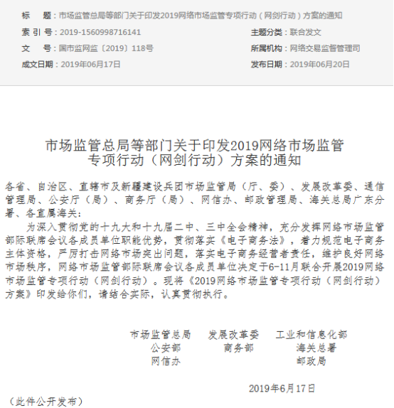
(国家市场监督管理总局官网截图)

通知称,为深入贯彻党的十九大和十九届二中、三中全会精神,以落实《电子商务法》为统领,规范网络经营行为,净化网络市场交易环境,维护良好网络市场秩序,网络市场监管部际联席会议各成员单位决定于6-11月联合开展2019网络市场监管专项行动(网剑行动)。

具体来看,2019年网剑行动的七项重点任务包括:着力规范电子商务主体资格;厉打击网上销售假冒伪劣产品、不安全食品及假药劣药;严厉打击不正当竞争行为;深入开展互联网广告整治工作;依法打击其他各类网络交易违法行为;强化网络交易信息监测和产品质量抽查;落实电子商务经营者责任。

通知指出,加强对手机APP端(网络交易平台、网络订餐平台、在线旅游平台、社交电商、跨境电商以及其他网络市场新模式新业态)违法犯罪行为的研判、监管和打击查处。加大对网络销售单用途商业预付卡违规行为的查处力度。严格海外代购行为监管,加大对跨境电商进出口环节整治力度

具体方案如下:

一、总体目标

充分发挥网络市场监管部际联席会议作用,严格贯彻落实《电子商务法》有关规定,严厉打击网络市场突出问题,营造公平竞争的市场秩序。坚持依法依规监管、审慎监管、智慧监管、综合监管和协同监管,强化信用约束,规范电子商务行为,净化交易环境,保护消费者和经营者合法权益,提升网络商品和服务质量,促进电子商务持续健康发展。

二、重点任务

(一)着力规范电子商务主体资格,营造良好准入环境。依法查处电子商务经营者违反《电子商务法》第十五条规定的信息公示义务的行为。监督电子商务经营者依法办理市场主体登记,规范电子商务主体资格,加强对社交电商、跨境电商经营者的规范引导。督促电子商务平台经营者按照《电子商务法》等法律法规要求登记备案,对进入平台的经营者真实信息进行核验、登记,建立登记档案,监督电子商务经营者做好亮照、亮证、亮标工作。督促邮政企业、快递企业加强对电子商务企业协议客户经营范围的审查。规范电子商务经营主体,集中整治非法主体互联网应用(网站、APP等)。(市场监管总局、工业和信息化部、公安部、海关总署、邮政局按职责分工协作)

(二)严厉打击网上销售假冒伪劣产品、不安全食品及假药劣药,营造放心消费环境。以食品(含保健食品)、药品、电子产品、汽车配件、家具家装、家庭日用品、儿童用品、服装鞋帽以及劳动防护安全帽等社会反映集中、关系健康安全的消费品为重点,加强监管执法和刑事司法,以大要案为突破口,组织开展集中打击,坚决守住人民生命健康和安全的底线。坚持线上线下治理相结合,加强流通销售餐饮环节食品等商品抽查,加强网络餐饮服务食品安全监管,加强风险监测,净化生产源头,依法查处利用互联网销售假冒伪劣商品违法犯罪活动。依法依规处置互联网侵权假冒有害信息。(市场监管总局、公安部、海关总署、邮政局按职责分工协作)

(三)严厉打击不正当竞争行为,营造公平竞争的市场环境。按照《反不正当竞争法》《电子商务法》等相关规定,严厉打击网络虚假宣传、刷单炒信、违规促销、违法搭售等行为。严肃查处违规推销宣传婴幼儿配方食品的行为。严厉打击通过组织非法寄递空包裹等方式,帮助其他经营者进行刷单炒信等违法行为。督促电子商务平台经营者进一步加强对刷单炒信行为的监测监控,完善商品(服务)信用评价体系,配合执法工作开展。依法查处电子商务平台经营者限制平台内经营者参与其他第三方电子商务平台经营活动等行为。(市场监管总局、发展改革委、商务部、邮政局按职责分工协作)

(四)深入开展互联网广告整治工作,营造良好广告市场环境。以社会影响大、覆盖面广的门户网站、搜索引擎、电子商务平台为重点,突出移动客户端和新媒体账户等互联网媒介,针对医疗、药品、保健食品、房地产、金融投资理财等关系人民群众身体健康和财产安全的虚假违法广告,加大案件查处力度,查办一批大案要案。(市场监管总局、工业和信息化部、公安部、网信办按职责分工协作)

(五)依法打击其他各类网络交易违法行为,有效净化网络市场环境。落实《电子商务法》《网络安全法》《消费者权益保护法》《价格法》《网络购买商品七日无理由退货暂行办法》等相关规定,畅通消费投诉举报渠道,保护消费者知情权和选择权,加大对不正当价格行为、不公平格式条款、不依法履行七日无理由退货义务等侵害消费者权益行为的打击力度。全方位多渠道加大个人信息保护力度,规范涉及个人信息的合同格式条款;严肃查处未经同意收集、使用、过度收集或泄露、非法出售、非法向他人提供个人信息行为,依法查处不履行个人信息保护义务、为网络违法犯罪提供支持帮助的网络平台;严厉打击侵犯公民个人信息犯罪,切实防范大数据技术对个人信息的滥用。依法严厉打击网络交易平台为违法出售、购买、利用野生动物及其制品或者禁止使用的猎捕工具提供交易服务的行为。密切协作配合,加强对手机APP端(网络交易平台、网络订餐平台、在线旅游平台、社交电商、跨境电商以及其他网络市场新模式新业态)违法犯罪行为的研判、监管和打击查处。加大对网络销售单用途商业预付卡违规行为的查处力度。严格海外代购行为监管,加大对跨境电商进出口环节整治力度。加强对网络销售禁止交易商品的监测监管工作,不断净化网络市场环境。(市场监管总局、工业和信息化部、公安部、商务部、海关总署、网信办、邮政局按职责分工协作)

(六)强化网络交易信息监测和产品质量抽查,营造良好消费环境。不断强化监管技术应用,探索应用网络交易信息监测的新方式,完善监测监管流程,有效发现网络交易违法线索。重点关注网络集中促销期、节假日等重要时间节点,开展网络市场定向监测和产品质量抽检,及时发现风险,发挥部门失信联合惩戒作用,实施全网警示。(市场监管总局、发展改革委、工业和信息化部、公安部、商务部、海关总署、网信办、邮政局按职责分工协作)

(七)落实电子商务经营者责任,营造诚信守法经营环境。督促电子商务经营者特别是平台经营者履行法定责任和义务。监督电子商务经营者履行消费者权益、知识产权、个人信息保护等方面的义务,依法承担产品和服务质量责任,严格落实网络销售商品修理更换退货责任。指导和督促电子商务平台经营者加强对平台内经营者的资格审查、主体信息公示,落实知识产权保护“通知—删除”义务、显著标明竞价排名商品(服务)为“广告”义务;指导和督促网络餐饮服务平台加强分支机构、代理商、合作商管理,主动向监管部门报送平台入网餐饮服务提供者数据和平台分支机构、代理商、合作商等信息,加强餐食配送过程管理,逐步推动外卖餐食封签,确保食品配送过程不受污染。指导和督促配送、邮政、快递等企业完善实名制,拒绝接收、寄递侵权假冒商品,为执法部门核查违法犯罪线索提供支持。(市场监管总局、发展改革委、工业和信息化部、公安部、商务部、海关总署、网信办、邮政局按职责分工协作)

三、有关工作要求

(一)加强组织保障,扎实部署推进。各地各部门要落实属地监管责任,立足本地实际,认真做好整体部署,制定切实可行的具体实施方案,务求取得实效。

(二)提升监管效能,创新网络市场监管方式。各地要充分发挥网络市场监管联席会议作用,形成监管合力。综合运用行政指导、行政约谈、行政处罚等手段,督促电子商务经营者、特别是平台经营者履行法定责任和义务。扎实推进“双随机、一公开”监管。通过“信用中国”网站和国家企业信用信息公示系统,及时公示电子商务经营者的基础信息和各部门履职中形成的行政许可、行政处罚、抽查检查结果等监管执法信息,进一步加强部门间协同监管和联合惩戒。

(三)增强法律意识,加大《电子商务法》宣传力度。各地各部门要通过多种形式开展广泛宣传,组织开展电子商务经营者座谈、约谈,发布消费预警、提示警示和违法典型案例,营造电子商务参与各方学法、知法、守法、懂法、用法的良好氛围,多措并举做好《电子商务法》宣贯工作。

各地各部门要突出工作重点,强化源头治理,科学安排工作进度,于12月12日前将本系统专项行动总结报告、专项行动情况统计表、典型案例(5件以上,附行政处罚决定书)、联合执法相关材料分别报各上级主管部门,并抄送同级市场监管部门。如遇重大情况,请及时报告当地党委政府和各上级主管部门。

(来源:国家市场监督管理总局)

相关标签:

分享到:

--
评论
最新 热门 资讯 资料 专题 百科 搜索

收藏

--

--

分享