已收藏,可在 我的资料库 中查看
您可能还需要
独立站
DTC出海启航盛典
立即报名
加入社群
独立站近期活动
AI
智造爆款 · AI先行
立即报名
加入社群
近期活动
查看更多>

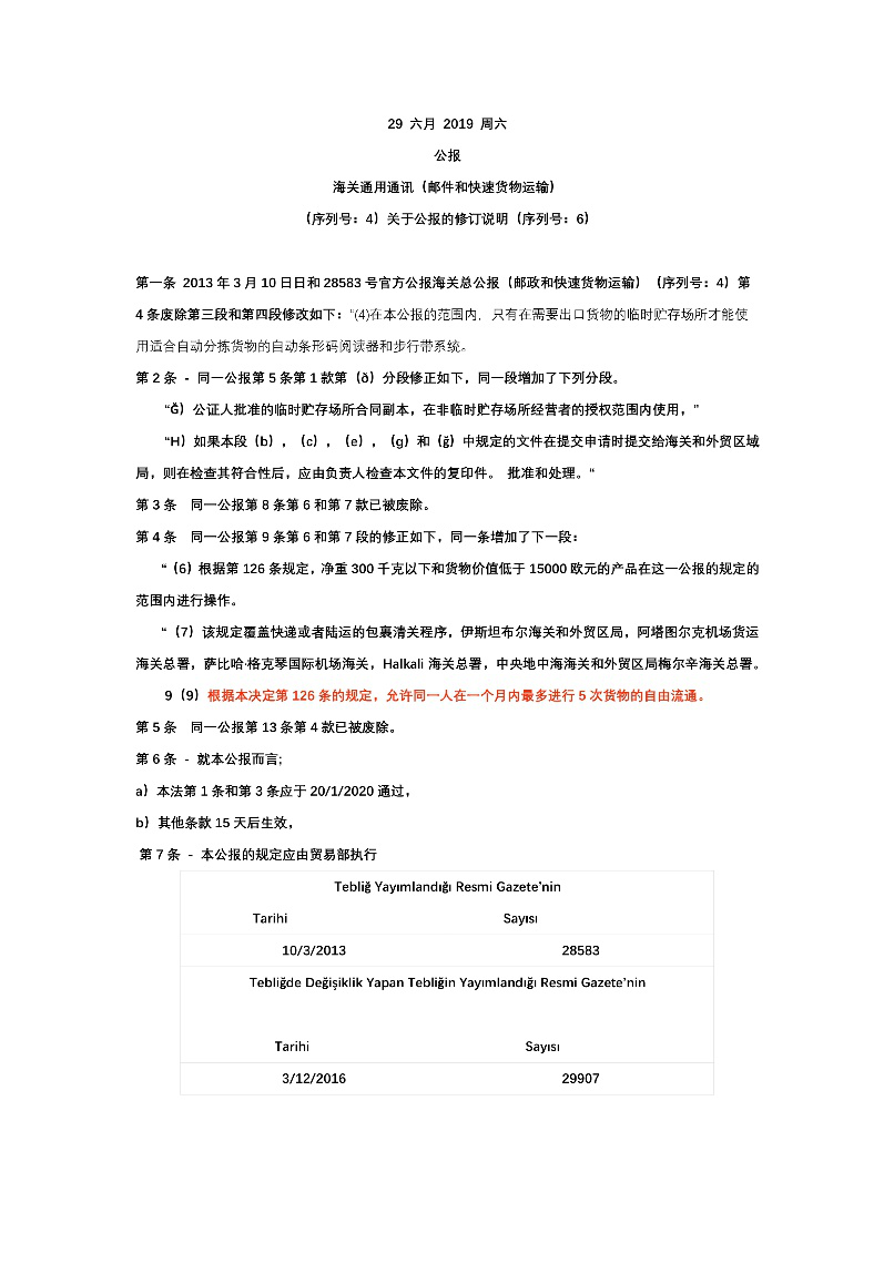
土耳其竟又颁发新的“海淘政策”,个人每月最多可购买五次产品,7月14日生效

继6月份生效的取消了个人免税额度的海关政策,即22欧元以下的产品在进入土耳其时也需缴纳关税,欧洲征税18%,其他国家则征税20%后。另一个新的海关新政策,即土耳其消费者通过邮政和快递方式从国外每月海淘只能购买五次产品,涵盖了书籍、样品等个人物品,且该决定将于7月14日生效。

土耳其竟又颁发新的“海淘政策”,个人每月最多可购买五次产品,7月14日生效

为了应对土耳其近期低迷的本土消费市场,振兴国内经济,并且避免国内资金流失到国外,土耳其政府最近频频颁发海关新政策,限制国外产品的流入。但此做法也引起了土耳其国内个人消费者和中小企业的强烈不满,货运,快递和物流运营商协会主席Aslan Kut表示,该限制将对商业方面产生负面影响,强烈要求不应有这种限制,并称会将他们的请求转发给当局。

土耳其竟又颁发新的“海淘政策”,个人每月最多可购买五次产品,7月14日生效

而为什么会引起土耳其个人消费者和小企业的强烈不满呢?

A、众所周知,纵然土耳其一直在为它的出口目标而努力着,但在2018年上半年的时候,据土耳其统计局统计,货物贸易进出口额为2050.6亿美元,比上年同期(下同)增长10.3%。其中,出口821.7亿美元,增长6.1%;进口1228.8亿美元,增长13.2%。土耳其本地有许多产品均是来自于国外,随着土耳其政府频频提高进口关税等费用,海淘产品售价相应地变成非常高,但是事实上土耳其本地的平均工资水平较低,这导致大部分土耳其消费者承受不了高昂的售价,也引发了他们的强烈不满。

B、另外一方面,土耳其本地主要是以轻工业为主,以高技术型为主导的企业较少,特别是本地生产的电子产品质量水平远比不上国外。土耳其当地消费者认为不应当通过这种方式来刺激本土消费,这是不合理的。全和悦的土耳其相关负责人 Sue也表示:土耳其作为进口导向型国家, 应该多引进和学习技术,提高当地公司生产和技术水平,而不是一味地提高进口关税等费用。给土耳其消费者提供物美价廉的产品,他们自然而然就会选择国内产品。

那么,该政策对跨界电商中国卖家,如速卖通卖家,有什么影响呢?

全和悦表示:对于想要购买低货值产品的买家而言,他们会因为不愿意承受税费而选择在本土进行购买,这样势必会导致订单减少。所以对于低货值的卖家来说,提高自己产品的性价比已经刻不容缓的事情了,与此同时,全和悦也建议跨境电商卖家应提高自己产品的独特性,即是产品中可以附上一些土耳其当地对应产品所没有的东西,以应对土耳其不断提高的关税。

另外一方面,对于本身已经超过22欧元的产品或一些电子产品的卖家影响较小。

全和悦的土耳其相关负责人sue也表示,如果有经常在国外进行购物的消费者则需要与卖家进行协商,提供给卖家多个地址和联系人,以避免因该政策而被海关查件。

相关标签:

分享到:

--
评论
最新 热门 资讯 资料 专题 服务 果园 标签 搜索

收藏

--

--

分享