已收藏,可在 我的资料库 中查看
关注作者
您可能还需要
独立站
跨境出海峰会
立即报名
加入社群
独立站近期活动
卖家社群
跨境同行交流平台
查看更多
亚马逊社群
招商政策、运营进阶资料、业绩增长交流>
TikTok社群
招商政策、运营进阶资料、业绩增长交流>
独立站社群
招商政策、运营进阶资料、业绩增长交流>
Ozon社群
招商政策、运营进阶资料、业绩增长交流>
Shopee社群
招商政策、运营进阶资料、业绩增长交流>
沃尔玛社群
招商政策、运营进阶资料、业绩增长交流>
您的专属活动管家
点击添加
本地跨境资源
查看更多
深圳卖家社群
同城跨境资源交流,本地活动抢先知>
广州卖家社群
同城跨境资源交流,本地活动抢先知>
杭州卖家社群
同城跨境资源交流,本地活动抢先知>
宁波卖家社群
同城跨境资源交流,本地活动抢先知>
福建卖家社群
同城跨境资源交流,本地活动抢先知>
成都卖家社群
同城跨境资源交流,本地活动抢先知>
您的专属活动管家
点击添加
精品系列活动
查看更多
平台招商活动
平台活动综合社群,get主流平台活动方向>
运营增长活动
多城巡回式分享交流,直连官方解决疑难>
品类系列活动
选品、爆品交流分享,还能参加探厂计划直链源头>
亚马逊系列活动
亚马逊平台动向直击,入门进阶一手扶持>
独立站系列活动
独立站长期布局策略,全面解析新增长路径>
美客多系列活动
多场次、多品类,市场解读&美客多平台政策>
您的专属活动管家
点击添加
雨果X产业带系列
查看更多
时尚品类社群
选品技巧、品类指南、探厂品类源头工厂>
服装内睡社群
选品技巧、品类指南、探厂品类源头工厂>
大件家居社群
选品技巧、品类指南、探厂品类源头工厂>
美妆个护社群
选品技巧、品类指南、探厂品类源头工厂>
家电品类社群
选品技巧、品类指南、探厂品类源头工厂>
其他品类社群
选品技巧、品类指南、探厂品类源头工厂>
您的专属活动管家
点击添加

亚马逊杀虫剂误判之详细解决步骤

这两天很多卖家不幸遭遇这样的问题,该如何快速申请解禁呢?在回答这个问题之前,我们先要了解一下亚马逊对“杀虫剂和杀虫剂设备”的定义及政策。

亚马逊杀虫剂误判之详细解决步骤

亚马逊杀虫剂误判之详细解决步骤

这两天很多卖家不幸遭遇这样的问题,该如何快速申请解禁呢?

在回答这个问题之前,我们先要了解一下亚马逊对“杀虫剂和杀虫剂设备”的定义及政策。

亚马逊杀虫剂误判之详细解决步骤

如果产品本身就是杀虫剂产品,或者确实跟杀虫剂有关,那就乖乖地申请。如果确实被误伤,那就可以通过以下几种方式!

一,后台下载批量上传模版

如果真的有出现敏感词的话,把表格属性里面有敏感词性的地方去除掉;

如果没有发现敏感词,把表格空着的地方都补充上(因为有可能隐藏属性被添加上了敏感词);

建议使用分类模板去更新,请尽量涵盖如下全部的属性(consumerelectronics分类模板会涵盖),避免因为某一个属性没有贡献而让亚马逊抓取到了其他人的错误贡献。模板更新可能会出现报错6039,你可以忽略它,一般等待2-3小时ASIN就能自动恢复。若仍没有恢复,请联系卖家支持申请ASIN审核或写邮件给listing审核团队进行申诉和更新,重新审核。

申诉邮箱listing-evaluation@amazon.com,此时通常需至少2-3天。

属性如下

built_in_decoders,

catalog_number,

Color,

connector_type,

generic_keyword,

pattern,

seller_warranty_description,

specific_uses_keyword

等等

二,后台下载分类模版 

1、后台下载分类模版,尽量把所有属性字段都填充完,不含敏感词;

2、在后台先删除掉这个被标记的ASIN,然后到批量上传的模块去上传表格;ASIN和SKU依旧要填原来的,不要有任何改动;

先【上传检查】这份模板,看看是否有报错,如果无报错再选择【上传】

温馨提示两次上传都是【库存文件】格式,有报错就下载错误报告仔细检查哪些位置出错,修改后再重新按以上步骤上传;

3、成功上传后,后台将会出现一条自发货链接,自己转换成亚马逊配送之后,可能会显示不可售缺货。

4、开个case到亚马逊卖家支持客服团队,内容如下:我们一个产品ASIN:xxxxx 在亚马逊仓库是有可售库存的,但是却显示不可售(缺货),请帮助我们刷新一下链接,使链接库存恢复可售,非常感谢。

5、刷新后恢复正常销售;

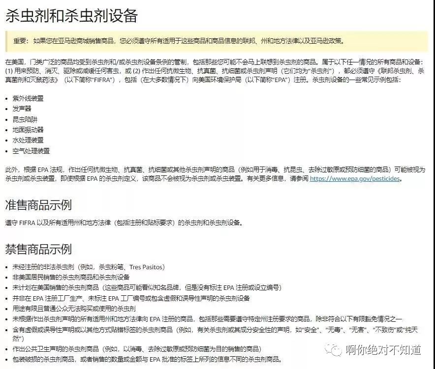
杀虫剂设备的一些常见示例包括:

紫外线装置

发声器

昆虫陷阱

地面振动器

水处理装置

空气处理装置

禁售商品示例

未经注册的非法杀虫剂(例如,杀虫粉笔、Tres Pasitos)

非美国居民销售的杀虫剂商品和杀虫剂设备

未计划在美国销售的杀虫剂商品(这些商品可能看似知名品牌,但是没有标注 EPA 注册或设立编号)

并非在 EPA 注册工厂生产、未标注EPA 工厂编号或包含虚假和误导性声明的杀虫剂设备

用途有限且普通公众无法购买或使用的杀虫剂

未根据作出杀虫剂声明的所有适用州和地方法律向 EPA 注册的商品,包括那些需要遵守特定州注册要求的商品,除非符合以下有限豁免情况之一

含有虚假或误导性声明或以其他方式贴错标签的杀虫剂商品(例如,有关杀虫剂或其成分安全性的声明,如“安全”、“无毒”、“无害”、“不致伤”或“纯天然”)

作出公共卫生声明的杀虫剂商品(例如,以消毒、去除过敏原或预防细菌为目的销售的商品)

包装破损的杀虫剂商品,或者销售的数量或金额与 EPA 批准的标签上所列的信息不同的杀虫剂商品。

由于亚马逊检测你的产品是否属于杀虫剂都是由系统来判别的,所以被误伤的概率还是非常高的。比如有个卖家反馈他的产品是灯具,由于在listing中写了产品带有红外线杀菌功能,以及产品自带的PVC挡板具有防止蚊虫进入产品内部的功能,而被亚马逊判定为杀虫剂产品而被禁售。

卖家遇到此类问题一定不要慌乱,而是应该第一时间找到问题的原因,如果自查找不到,那就向客服问清楚。

另外卖家朋友也要注意,客服也有不专业或不敬业的,就像这个问题问两个case,一个客服只是例行公事,只是简单的问了卖家产品是不是和杀虫剂相关,而没有告知listing是什么原因导致被下架;另一个客服就认真负责,找到问题的原因之后才能对症下药。不然中间耽误的时间就会特别长,也会严重影响自己的产品销售。(来源:啊你绝对不知道

以上内容属作者个人观点,不代表雨果网立场!如有侵权,请联系我们。

分享到:

--
评论
最新 热门 资讯 资料 专题 服务 果园 标签 百科 搜索

收藏

--

--

分享
啊你绝对不知道
分享不易,关注获取更多干货