已收藏,可在 我的资料库 中查看
关注作者
您可能还需要
独立站
DTC出海启航盛典
立即报名
加入社群
独立站近期活动
选品
上海API情趣展·雨果跨境探展
立即报名
活动咨询
近期产业带活动
查看更多>>
AI
养龙虾不如养骡子
立即报名
加入社群
近期活动
查看更多>

PayPal使用方法、优势及使用注意事项

PayPal作为第三方跨境支付平台的“老大哥”,适用于多个跨境电商平台。本篇文章将详细介绍下PayPal使用方法。

PayPal使用方法、优势及使用注意事项

PayPal作为第三方跨境支付平台的“老大哥”,适用于多个跨境电商平台。本篇文章将详细介绍下PayPal使用方法

1. PayPal优势

(1)覆盖了全球200多个国家,可提供20多种语言服务,并接受100多种货币付款和56种货币提现。

(2)PayPal对用户的相关信息严格保密,不与任何营销公司进行分享

(3)使用PayPal支付时,付款方不需要支付任何手续费

(4) PayPal支付的信息审核十分严格

(5)PayPal能即时兑换,款项到账速度快,收付款十分便捷

2. PayPal注册流程

(1)打开网站:www.paypal.com ,点击右上角‘注册’

(2)填写邮箱地址、基本账户信息,按要求提示填写完成后,勾选点击‘同意并继续’

(3)提供公司详细信息、账户持有人的信息

(4) 注册申请提交完成后,记得去注册邮箱里验证、激活你的账户

PayPal详细注册流程可点击这里了解

3. PayPal使用注意事项

(1)PayPal对于邮箱没有太大的要求,国内的163、qq、126等都可以用来注册!但是注册后,记得第一时间到你的邮箱里面去查看PayPal发送给你的激活邮件!如果邮件没有激活,后期你的收款会出现:邮件提示你已经收到一笔对方的付款资金,但是你的PayPal账户里面并没有收到!

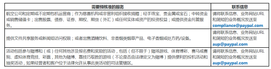
(2)PayPal要求在接受下表所列的特定服务的付款前经过预核准。

PayPal使用方法、优势及使用注意事项

(3)不要通过代理服务器访问PayPal,你登陆的Ip时而美国时而中国,paypal会认为你的账户存在被盗的可能,将限制你的账号。(来源:开店小妙招)

以上内容属作者个人观点,不代表雨果网立场!如有侵权,请联系我们。

相关推荐:PayPal怎么申请企业账号?PayPal企业账户注册流程及申请所需资料

分享到:

--
评论
最新 热门 资讯 资料 专题 服务 果园 标签 百科

收藏

--

--

分享
开店小妙招
分享不易,关注获取更多干货