已收藏,可在 我的资料库 中查看
关注作者
您可能还需要
独立站
DTC出海启航盛典
立即报名
加入社群
独立站近期活动
选品
织里童装产业带探厂
立即报名
活动咨询
近期产业带活动
查看更多>>

非医用口罩4月26日0点起执行更严格的出口政策,附独家解析和通关对策,赶快起床报关

有关部门发布公告,4月26日起对出口非医用口罩和医疗物资执行更加严格的措施。

非医用口罩4月26日0点起执行更严格的出口政策,附独家解析和通关对策,赶快起床报关

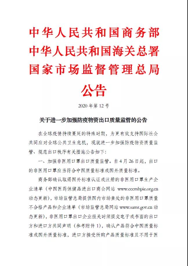
昨天,商务部、海关总署、市场监督管理总局联合发布公告,自明天开始(4月26)对出口非医用口罩和医疗物资执行更加严格的措施。在新政策下,很可能有些企业已在口岸的产品要被退关了。

先看政策原文:

非医用口罩4月26日0点起执行更严格的出口政策,附独家解析和通关对策,赶快起床报关

新的通关要求

对于新政策,小编帮大家做了一下梳理,分两部分进行解答:

第一部分:非医用口罩

今晚24点前已经进监管区尚未放行的货物。需要买卖双方签署《出口方和进口方共同声明》,而后可被获准放行而不受名单影响。但是如果在不合格名单范围中,则可能还是不允许出口。

4月26日0点后申报出口的货物,必须同时满足以下三个条件:

1、在商务部确认取得国外标准认证或注册的非医用口罩生产企业清单范围内,或符合中国质量标准;

2、不在市场监管总局提供国内市场查处的非医用口罩质量不合格产品和企业清单内;

3、需要买卖双方签署《出口方和进口方共同声明》。

第二部分:医疗器械

自4月26日0时起,出口包括医用口罩在内的2020年第5号公告的医疗物资范围中的产品,在公告基础上增加了以下两项要求:

1、商务部提供的取得国外标准认证或注册的生产企业清单;

2、出口医疗物资声明。

这意味着企业既要中国的医疗器械注册,还要符合境外的标准认证或注册,并纳入国外官方准入清单。

严格要求境外注册

从公告中提到的《国外标准认证或注册的非医用口罩生产企业清单》来看,非医用口罩也必须取得进口国官方的注册和企业准入,这将进一步提高对非医用口罩的监管要求,而这个要求则符合小编在之前的猜测,即对出口产品的监管责任主要在于进口国,只要进口国认可了产品或生产企业,中国海关没必要再做限制性措施。

特别提醒

在公告中有一个特殊的措辞 “对4月26日之前已签订的采购合同” ,对于这个合同签署节点确认的问题,小编认为海关是无法确定的,所以可能会以是否已经申报作为标志进行 “一刀切” 的判断。

(来源:岸谷关务)

以上内容属作者个人观点,不代表雨果网立场!本文经原作者授权转载,转载需经原作者授权同意。

分享到:

--
评论
最新 热门 资讯 资料 专题 服务 果园 标签 百科 搜索

收藏

--

--

分享
岸谷关务
分享不易,关注获取更多干货