
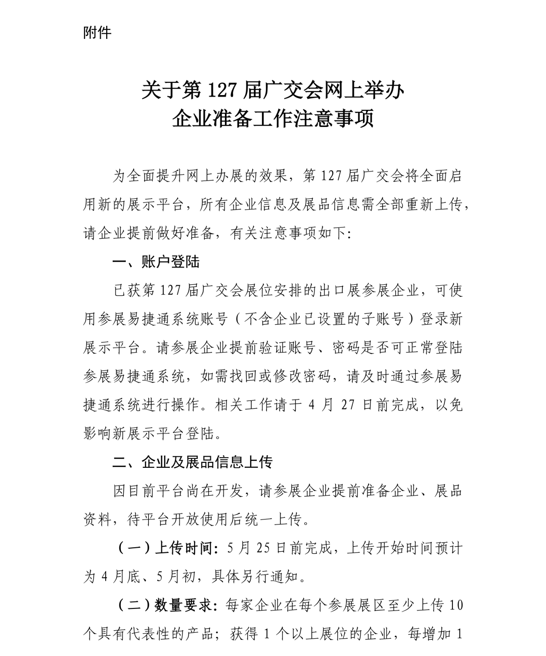
第127届中国进出口商品交易会(简称广交会)将于6月15-24日在网上举办,为期10天。
1、下届进口展开启网上预订展位
据广交会官网消息,下届(第128届)进口展已经开启网上预订展位。
那么本届广交会展位预订呢?据PingPong官网消息,南京交易团和广州交易团分别在17日和20日在各自的官网上发文,本届参展主体不变,仅限获得127届广交会参展资格的企业参加。但目前广交会官方尚未出文。
2、本届已报名参展商开启准备
01、5月25日前完成素材上传
广交会官方出了《关于第 127 届广交会网上举办 企业准备工作注意事项》,出口企业可以正式准备相关图片,视频等素材啦!
已经报名参展的企业所有企业信息及展品信息需全部重新上传,需在27号之前确保账号登录无误,展会素材上传时间预计在4月底5月初(具体时间待定)-5月25日。
▲上图为广交会官方文件
02、3D展示,展会素材出新花样
通知中提到,每个展位至少上传 10 个具有代表性的产品,图片、视频、3D 展示文件等要清晰、特点突出, 展示内容尽量丰富多元。
▲广交会官方文件
仔细研究企业需上传的资料信息可以看到,主要包括2方面内容:展示企业的图片和视频等,展示产品的图片和视频等。而且,形式不仅限于图片和文字,还有企业和产品的三维展示链接。
关于产品的三维展示,很多出口企业可能会有迷惑,其实三维展示可以三维互动展示技术360°展示产品或者工厂/企业环境。
有些还能实现细节文字介绍、材质更换、部件更换、结构拆分等多种功能演示。客户能更直观、简单、全面了解空间和产品信息。但需要建模等,技术要求高,工期长。
可见,线上参展,重要的是最大限度地还原产品的真实信息,增加线上产品的真实性,公司和产品细节的可视性,所以不管是视频,三维展示还是10*24小时直播都是最大限度地还原现场,出口企业可以找准重点,着重突破1-2种展示形式,若有时间再兼顾其他。(来源:领聚)
以上内容属作者个人观点,不代表雨果网立场!如有侵权,请联系我们。