已收藏,可在 我的资料库 中查看
关注作者
您可能还需要
独立站
DTC出海启航盛典
立即报名
加入社群
独立站近期活动
AI
AI驱动品牌营销
立即报名
加入社群
近期活动
查看更多>

顺丰寄递防疫物资服务指南(5月1日更新)附清关要求

新冠疫情在全球蔓延,防疫物资出口需求迅速增长。为了帮助大家更顺利地寄递防疫物品,我们更新了中国内地出口防疫物资的寄递指南,供您参考。

顺丰寄递防疫物资服务指南(5月1日更新)附清关要求

防疫物资寄递指南(5月1日更新)

新冠疫情在全球蔓延,防疫物资出口需求迅速增长。为了帮助大家更顺利地寄递防疫物品,我们更新了中国内地出口防疫物资的寄递指南,供您参考。

请注意,以下内容仅供参考,每票托运货物的清关要求,以进出口海关实际要求为准。如因托运物品不符合海关标准导致的快件毁损灭失,顺丰无法提供赔偿服务。

1、寄递防疫物资,需要哪些资料和注意点?

所有防疫物资需为正规厂家生产、杜绝三无产品,包装必须以可以零售包装为标准,必须为规范的彩袋/纸盒包装。货物包装要有合格证,含:产品名称、规格型号、产生批次、生产日期、保质日期、技术标准、材质、厂家等。

顺丰寄递防疫物资服务指南(5月1日更新)附清关要求

顺丰寄递防疫物资服务指南(5月1日更新)附清关要求

顺丰寄递防疫物资服务指南(5月1日更新)附清关要求

顺丰寄递防疫物资服务指南(5月1日更新)附清关要求

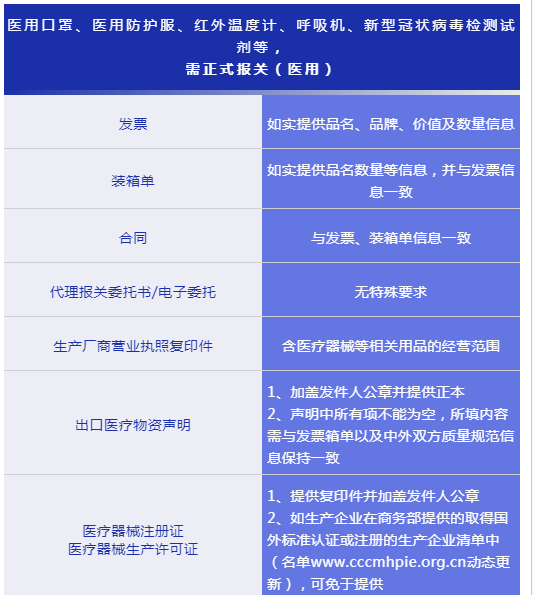
2、哪些是医用防疫物资?

医用防疫物资包括但不限于:医用口罩(税号6307900010)、医用防护服(税号6210103010、3926209000)、红外温度计(税号9025199010)、呼吸机(税号9019200010、9019200090)、新型冠状病毒检测试剂(税号38220090)等。

3、如何区分医用口罩和非医用口罩?

口罩按照用途分为医用、非医用两大类。医用口罩主要用于医疗防护,可以细分为医用防护、医用外科、一次性医用三种。非医用口罩根据使用场景,分为防颗粒物和日常防护两种。具体分类,参考如下,具体以海关政策为准。

顺丰寄递防疫物资服务指南(5月1日更新)附清关要求

通过口罩结构分辨:带有过滤阀的口罩一般不是医用口罩。

顺丰寄递防疫物资服务指南(5月1日更新)附清关要求

通过外包装的信息分辨:商品名称中带有“医用”“外科”或英文“surgical”、“medical”等字样的,一般是医用口罩。

顺丰寄递防疫物资服务指南(5月1日更新)附清关要求

通过适用标准分辨:

①出口美国流向:寄递至美国的口罩,外包装、检测报告或者证书上,注明ASTMF2100的,可判定为医用口罩;

②出口欧洲流向:寄递至欧洲的口罩,外包装、检测报告或者证书上,注明93/42/EEC(MDD)、EU2017/745(MDR)或EN 14683并加贴CE标志的,可判定为医用口罩;

③出口其他流向:寄递至其他流向的口罩,外包装、检测报告或证书上,注明GB 19083-2010、YY 0469-2011、YY/T 0969-2013的,可判定为医用口罩。

顺丰寄递防疫物资服务指南(5月1日更新)附清关要求

4、什么是出口非医疗物资确认函,出口方和进口方共同申明,出口医疗物资声明?

请参考下方模板:

顺丰寄递防疫物资服务指南(5月1日更新)附清关要求

顺丰寄递防疫物资服务指南(5月1日更新)附清关要求

顺丰寄递防疫物资服务指南(5月1日更新)附清关要求

(来源:本文由海运网综合顺丰速运国际整理发布)

以上内容属作者个人观点,不代表雨果网立场!如有侵权,请联系我们。

相关标签:

分享到:

--
评论
最新 热门 资讯 资料 专题 果园 标签

收藏

--

--

分享
海运信息
分享不易,关注获取更多干货