已收藏,可在 我的资料库 中查看
关注作者
您可能还需要
独立站
跨境出海峰会
立即报名
加入社群
独立站近期活动
选品
电动两轮三轮车,电摩、骑行配件
立即报名
活动咨询
近期产业带活动
查看更多>>
卖家社群
跨境同行交流平台
查看更多
亚马逊社群
招商政策、运营进阶资料、业绩增长交流>
TikTok社群
招商政策、运营进阶资料、业绩增长交流>
独立站社群
招商政策、运营进阶资料、业绩增长交流>
Ozon社群
招商政策、运营进阶资料、业绩增长交流>
Shopee社群
招商政策、运营进阶资料、业绩增长交流>
沃尔玛社群
招商政策、运营进阶资料、业绩增长交流>
您的专属活动管家
点击添加
本地跨境资源
查看更多
深圳卖家社群
同城跨境资源交流,本地活动抢先知>
广州卖家社群
同城跨境资源交流,本地活动抢先知>
杭州卖家社群
同城跨境资源交流,本地活动抢先知>
宁波卖家社群
同城跨境资源交流,本地活动抢先知>
福建卖家社群
同城跨境资源交流,本地活动抢先知>
成都卖家社群
同城跨境资源交流,本地活动抢先知>
您的专属活动管家
点击添加
精品系列活动
查看更多
平台招商活动
平台活动综合社群,get主流平台活动方向>
运营增长活动
多城巡回式分享交流,直连官方解决疑难>
品类系列活动
选品、爆品交流分享,还能参加探厂计划直链源头>
亚马逊系列活动
亚马逊平台动向直击,入门进阶一手扶持>
独立站系列活动
独立站长期布局策略,全面解析新增长路径>
美客多系列活动
多场次、多品类,市场解读&美客多平台政策>
您的专属活动管家
点击添加
雨果X产业带系列
查看更多
时尚品类社群
选品技巧、品类指南、探厂品类源头工厂>
服装内睡社群
选品技巧、品类指南、探厂品类源头工厂>
大件家居社群
选品技巧、品类指南、探厂品类源头工厂>
美妆个护社群
选品技巧、品类指南、探厂品类源头工厂>
家电品类社群
选品技巧、品类指南、探厂品类源头工厂>
其他品类社群
选品技巧、品类指南、探厂品类源头工厂>
您的专属活动管家
点击添加

利好!美国正式列明口罩产品HS归类,新公布61项排除加征关税产品(3000亿清单内产品)

2020年7月1日起,美国已将口罩归类具体列明,本次宣布的排除加征清单修订内容包含列明后的口罩等产品。

利好!美国正式列明口罩产品HS归类,新公布61项排除加征关税产品(3000亿清单内产品)

当地时间7月7日,美国贸易代表办公室(USTR)公布了新一批对中国3000亿美元加征关税商品A清单下排除产品的公告:

1.新增61项排除产品,即本次排除清单中的产品,自加征实施之日起1年内免加征7.5%的关税。

2.修订27项历史排除产品描述。

2020年7月1日起,美国已将口罩归类具体列明,本次宣布的排除加征清单修订内容包含列明后的口罩等产品。

利好!美国正式列明口罩产品HS归类,新公布61项排除加征关税产品(3000亿清单内产品)

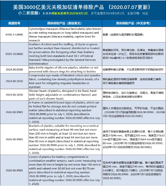
一、新增61项排除产品

这是美国3000亿关税加征清单的第六批排除产品,如有出口美国产品在此清单内的企业,可着手恢复正常出口美国业务。本批排除有效期可追溯至3000亿关税(A清单)加征实施之日即2019年9月1日,此前被加征过的关税可申请退回。

美国3000亿关税第六批排除清单

利好!美国正式列明口罩产品HS归类,新公布61项排除加征关税产品(3000亿清单内产品)

利好!美国正式列明口罩产品HS归类,新公布61项排除加征关税产品(3000亿清单内产品)

利好!美国正式列明口罩产品HS归类,新公布61项排除加征关税产品(3000亿清单内产品)

利好!美国正式列明口罩产品HS归类,新公布61项排除加征关税产品(3000亿清单内产品)

利好!美国正式列明口罩产品HS归类,新公布61项排除加征关税产品(3000亿清单内产品)

2020年7月7日美国排除对华商品加征关税清单情况:

1.排除情况

本次为USTR第31批排除清单,本批3000亿关税排除清单共有61项产品,详细排除清单见上文。

2.排除效力

无论美国进口商是否提交过排除请求,符合本次排除清单产品说明的任何企业都可以享受免加征额外关税。

3.排除有效期

本通知中宣布的产品排除加征有效期为:2019年9月1日至2020年9月1日。

美国海关和边境保护局将发布有关货物进口指导和实施排除加征的指示。

二、修订27项历史排除产品描述

本次公告还对此前编码为4818.90.0000;3926.90.9990;6307.90.9889的排除产品描述进行了修订,出口企业需重新审查是否符合排除条件,排除描述修订如下图所示:

利好!美国正式列明口罩产品HS归类,新公布61项排除加征关税产品(3000亿清单内产品)

利好!美国正式列明口罩产品HS归类,新公布61项排除加征关税产品(3000亿清单内产品)

利好!美国正式列明口罩产品HS归类,新公布61项排除加征关税产品(3000亿清单内产品)

利好!美国正式列明口罩产品HS归类,新公布61项排除加征关税产品(3000亿清单内产品)

USTR公告原文:

https://ustr.gov/sites/default/files/enforcement/301Investigations/%24300_Billion_Exclusions_Granted_July.pdf

利好!美国正式列明口罩产品HS归类,新公布61项排除加征关税产品(3000亿清单内产品)

(中美加征关税一览表)

利好!美国正式列明口罩产品HS归类,新公布61项排除加征关税产品(3000亿清单内产品)

(美国对中国加征关税排除一览表)

美国3000亿美元关税加征时间脉络

2020年7月7日,USTR公布对3000亿美元加征关税商品A清单下产品公告,共涉及61项排除产品。(此为3000亿关税第六批排除清单)

2020年6月8日,USTR公布对3000亿美元加征关税商品A清单下产品公告,共涉及34项排除产品。(此为3000亿关税第五批排除清单)

2020年5月8日,USTR公布对3000亿美元加征关税商品A清单下产品公告,共涉及8项排除产品。(此为3000亿关税第四批排除清单)

2020年3月25日,USTR公布对3000亿美元加征关税商品A清单下产品公告,共涉及12项排除产品。(此为3000亿关税第三批排除清单)

2020年3月12日,USTR公布对3000亿美元加征关税商品A清单下产品公告,共涉及19项排除产品。(此为3000亿关税第二批排除清单)

2020年3月6日,USTR公布对3000亿美元加征关税商品A清单下产品公告,共有8项产品完全排除。(此为3000亿关税第一批排除清单)

2020年1月15日,中美签署第一阶段经贸协议,USTR发布公告,决定自2020年2月14日美国东部时间凌晨12:01起,美国3000亿美元A清单加征关税从15%降至7.5%正式生效。

2019年12月13日,中美就第一阶段经贸协议文本达成一致,USTR发布声明公告,3000亿美元A清单商品(9月1日加征)加征的关税由15%降至7.5%,3000亿美元B清单商品(原定12月15日加征)将暂停加征。

2019年10月18日,USTR发布公告,决定在10月31日对美国3000亿美元A清单加征关税产品启动排除程序,排除申请时间为:2019年10月31日至2020年1月31日。

2019年8月28日,USTR宣布对3000亿美元中国商品加征关税税率由原定的10%提高至15%,并分两批实施,实施日期分别为9月1日和12月15日。

2019年8月15日,USTR宣布对3000亿美元中国商品加征10%关税分两批实施,实施日期分别为9月1日和12月15日。

2019年8月2日,美国总统特朗普通过社交平台表示,美国将从9月1日起对3000亿美元的中国商品加征10%的关税。

2019年6月17日,USTR就3000亿美元中国商品加征关税举行听证会。

2019年5月13日,USTR公布对中国3000亿美元商品加征清单。

(来源:关务小二)

以上内容属作者个人观点,不代表雨果网立场!如有侵权,请联系我们。

分享到:

--
评论
最新 热门 资讯 资料 专题 果园 标签 百科 搜索

收藏

--

--

分享
关务小二
分享不易,关注获取更多干货