已收藏,可在 我的资料库 中查看
关注作者
您可能还需要
独立站
DTC出海启航盛典
立即报名
加入社群
独立站近期活动
选品
上海API情趣展·雨果跨境探展
立即报名
活动咨询
近期产业带活动
查看更多>>
AI
养龙虾不如养骡子
立即报名
加入社群
近期活动
查看更多>

美国买家未付款?10亿美金的生意说没就没了......

10亿美金生意成泡影,谁叫主动权在对方手里呢?

美国买家未付款?10亿美金的生意说没就没了......

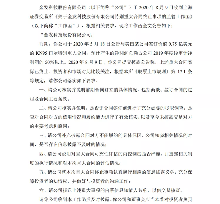
近期,一家外贸上市大企因为迟迟没有收到美国买方公司的付款,不得不终止了一项金额近10亿美金的口罩出口合同。

10亿美金生意成泡影,主动权在美国买家

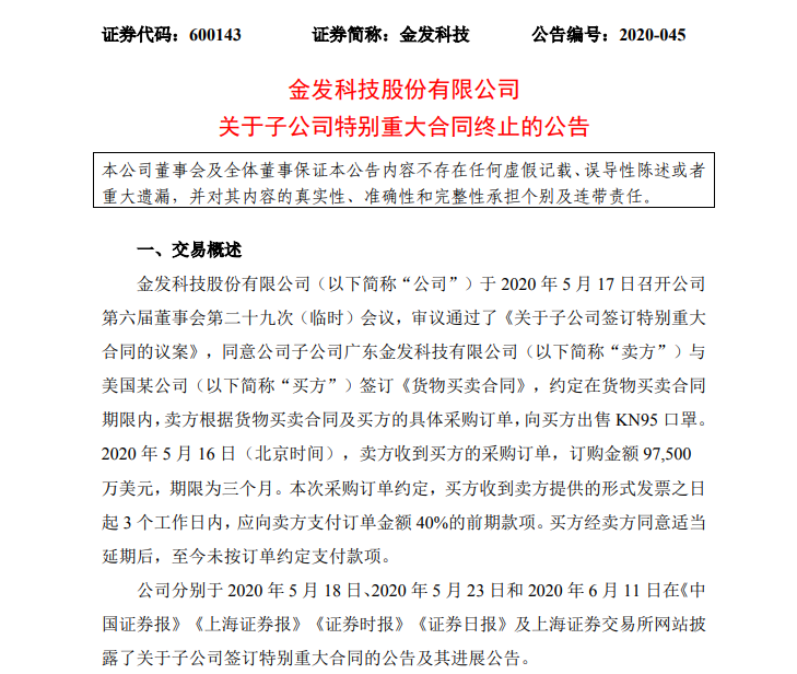
据了解,金发科技的子公司广东金发科技有限公司于2020年5月18日审议通过了与美国某公司(简称买方)签订了一份出售KN95口罩的合同,约定在合同期限内,卖方根据货物买卖合同及买方的具体采购订单,向买方出售 KN95 口罩,订购金额 97500 万美元。

美国买家未付款?10亿美金的生意说没就没了......

(公告截图)

将近10亿美金的合同,怎么看都是大买卖,金发科技的股价一度随之上涨。然而,事情并没有那么顺利。

5月23日,金发科技发出公告,称原本合同约定买方收到卖方提供的形式发票之日起 3 个工作日内,应向卖方支付订单金额的 40%的前期款项,但买方因资金归集及大额支付流程,前期款项支付将稍微迟延。换句话说,就是前期款项还没收到。

6月10日,买方再次延迟付款。

直到8月9日,金发科技发出公告,称这个价值近10亿的合同终止。根据公告,买方前期应付款项至今仍未支付,并且在后续的沟通中就合同是否继续履行未能给出有效回应。

虽然金发科技相关负责人表示,因对方未支付首期订金,目前订单尚未开始生产,影响有限。但重大合同的终止还是造成了股价大跌8%。由于这项合同预计产生的净利润总额占该公司 2019 年度经审计净利润的 50%以上,上海证券交易所要求金发科技就终止重大合同一事做出相关披露。

美国买家未付款?10亿美金的生意说没就没了......

(公告截图)

此事让不少投资人大跌眼镜,某投资人表示:“国际贸易中,没有信用担保,不付定金这种情况只能出现在文盲阶段的交易水准。实在不能相信会出现在一家上市公司身上!”也有亚马逊卖家表示:“口罩的风波还有后续!”

美国买家未付款?10亿美金的生意说没就没了......

(投资人评论截图)

一位口罩厂商坦言,“目前是买方市场,主动权在美国那边。中美关系紧张,对各行各业或多或少都有影响。而且,欧美国家对中国口罩的负面宣传一直存在,欧美的许多订单转向越南、印度、马来西来等国去了。”

美国买家未付款?10亿美金的生意说没就没了......

半年营收上百亿,防疫用品收入增加

实际上,口罩业务并不是金发科技的主营业务。雨果菌了解到,这家企业成立于1993年,主营业务是改性塑料,拥有阻燃树脂、增强增韧树脂、塑料合金、功能母粒和降解塑料等七个系列自主知识产权产品,并在美国、加拿大、俄罗斯、日本等国设有办事处。2004年该企业成功在A股上市。

截止2019年底,金发科技主营业务改性塑料收入占总体营收的56.31%,贸易品占总营收的21.23%。国内销售占比84.77%,国外销售占比14.37%。

2020年上半年,该企业的财务报表显示,企业总营收达到169亿元,与去年同期相比增长了37.17%, 营收的增加主要是防疫产品销售收入增加;扣非净利润达到23.9亿元,同比暴涨536.33%。其中,子公司广东金发科技有限公司上半年实现净利润6.57亿元,占母公司净利润的28.9%。

雨果菌这里注意到,2020年第一季度, 金发科技的扣非净利润是8717万元,第二季度的扣非净利润是23.0亿元,可见半年报中净利润暴涨的部分大部分是在第二季度实现的,而且远远地超过了近年来的历史水平。

美国买家未付款?10亿美金的生意说没就没了......

(财报截图)

从现金流量表来看,金发科技上半年经营活动产生的现金流量净额是58.87亿,同比去年的10.39亿,增长了177.86%;另外,投资活动的现金流量净额为-13.26亿,同比下降了66%。营业收入的大幅增加以及投资活动的缩减,是净利润大幅增长的主要原因。

业内人士表示,从半年报来看,虽然10亿美金没有到手,但净利润仍在增长。不过此举引发股价持续下跌,会在第三季度的财务报表中体现出来。

此外,此事备受关注的另一个原因是中美之间的紧张氛围下,美方企业迟迟不付款并且不给回应,是否受到美国政府层面的影响,也是一大疑问。不过,更多的卖家和投资人倾向于认为“这是一次常见的金融市场操作。”

3月份以来,美国新冠疫情的控制一直没有起色,目前美国新冠确诊病例已经接近500万。受疫情的影响,美股市连环“崩”之后,零售业遭受到致命冲击,大面积商店关闭,经济受挫十分严重。甚至有卖家向雨果菌反馈,近期美国站的订单又下滑了。

唯一让卖家有所期待的是,美国又要开始发钱了。据外媒报道,特朗普政府直接越过国会批准,签署了4项抗疫纾困措施,包括:

8月1日起,

为美国失业者每周发放400美元失业救济金;

签署了保护房客的暂缓驱逐的行政命令;

继续减免学生贷款;

为年收入低于10万美元的美国人推迟支付工资税。

这次发钱措施是否会像4月份一样,给卖家带来一轮爆单潮,我们拭目以待。

◎文/雨果网 hye 柯诗文

相关标签:

分享到:

--
评论
最新 热门 资讯 资料 专题 服务 果园 标签 百科

收藏

--

--

分享
hye
分享不易,关注获取更多干货