
熟知电商市场
跨境电商要闻,为你奉上
为了改善卖家自配送订单配送体验,确保买家能够尽可能查看详细的货件追踪信息。近日,亚马逊在其官方后台更新了发货流程相关通知。
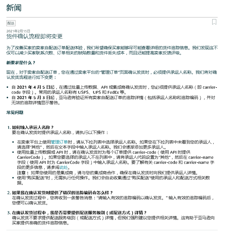
对于卖家自配送订单,卖家在通过卖家平台的“管理订单”页面确认发货时,必须提供承运人名称。亚马逊将对确认发货流程进行如下变更:
● 自 2021 年 4 月 5 日起,在通过批量上传数据、API 或集成商确认发货时,卖家必须提供承运人名称(即 carrier-code 字段)。常用的承运人名称有 USPS、UPS 和 FedEx 等。
● 自 2021 年 5 月 3 日起,亚马逊将验证所有卖家自配送订单的追踪详情(包括承运人名称和追踪编码),并对无效的追踪详情显示警告。
公告具体内容如下▼
(图源.亚马逊卖家中心后台)
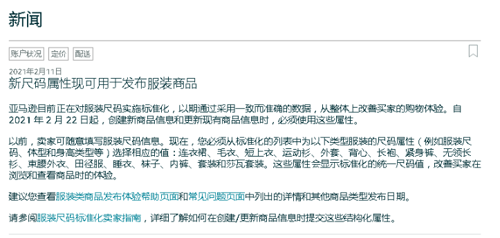
亚马逊发布了有关“更新适用服装商品新尺码属性”的公告。
公告原文如下▼
(图源.亚马逊卖家中心后台)
以前,卖家可随意填写服装尺码信息。现在,必须从标准化列表中为DRESS、SWEATER、BLAZER、SWEATSHIRT、COAT、VEST、ROBE、TIGHTS、KURTA、TUNIC、TRACK_SUIT、PAJAMAS、SOCKS、UNDERPANTS、SUIT和SALWAR_SUIT_SET等服装尺寸属性选择数值。
这些属性将通过显示标准化和一致的尺寸值来提升客户在浏览和查看商品时的体验。
据外媒报道,美国亚马逊日前宣布,将首次开始在印度生产电子产品。
印度电子和信息技术部国务部长普拉萨德与印度亚马逊负责人Amit Agarwa2月16日在线举行了会谈,双方都发布了这一消息。亚马逊将在印度南部城市金奈的鸿海工厂确保生产线,计划2021年内将首先生产网络电视棒“Fire TV Stick”。目前产量等相关数据尚未公布。
同期,亚马逊透露,该公司将会启动一个数字货币项目,该项目首先会选择墨西哥市场,之后将拓展到印度。
据悉,该数字货币项目将完全专注于新兴市场的支付服务,针对印度市场,来自本土新兴及外资平台的竞争促使亚马逊推出几项支付服务,比如端对端支付计划等。
据报道,亚马逊已成功收购澳洲网店架设平台Selz,目前尚未披露交易作价等细节。
报道称,亚马逊已于上月中旬收购Selz,Selz首席执行官兼创始人Martin Rushe在博客中表示,该公司已签署一份将被亚马逊收购的协议,未来将与亚马逊合作,继续为企业家构建易于他们使用的工具。
- END-
(来源:百佬汇跨境电商联盟)
以上内容属作者个人观点,不代表雨果跨境立场!本文经原作者授权转载,转载需经原作者授权同意。
(来源:百佬汇跨境电商联盟)