已收藏,可在 我的资料库 中查看
关注作者
您可能还需要
独立站
DTC出海启航盛典
立即报名
加入社群
独立站近期活动
AI
智造爆款 · AI先行
立即报名
加入社群
近期活动
查看更多>

Walmart最高权重的账号是哪家的?

Walmart最高权重的账号是哪家的?

Walmart最高权重的账号是哪家的?

沃尔玛最近的招商那个火爆程度,绝对秒杀任何跨境平台。每场大会都是爆满,毕竟美国几大平台,除了亚马逊,wish,eBay之外。沃尔玛,wayfair,HDP,lowes等等平台都没在中国招商,中国卖家极少,市场红利在那。

然并卵,沃尔玛的招商逻辑和亚马逊完全不一样。亚马逊是只要是个公司就能注册,即使是新注册的皮包公司,早几年,深圳卖家中午猪脚饭时间,去兰州拉面,福建料理的时候,顺手拍个营业执照,都注册了不少亚马逊账号。

沃尔玛是绝对的高门槛,早期必须是亚马逊单店销售额500万美金/年以上,中国跨境卖家都是多账户运营,单店销售额超过500万美金的,估计也就一千多家吧。后来沃尔玛发现符合要求的卖家太少,最新政策降低到300万美金了,而且需要综合考虑产品品牌,合规等等,这可是拦住了多少优质卖家。

沃尔玛这样做也很好理解,这些符合要求的卖家,本身肯定是做精品模式,且做的比较好的,进驻了沃尔玛也不会瞎搞,更何况账号来之不易,更加会倍加珍惜。省去了不少管理卖家的成本。跟亚马逊差异化竞争。

那么除了单店年销售300万美金这个门槛,还有没有其它办法进驻沃尔玛,抢占市场红利呢?

机会来了:我们都知道,京东的股东之一是沃尔玛,所以京东和沃尔玛的合作也非常深度,美国沃尔玛里面京东的搜索权重流量。如图:

Walmart最高权重的账号是哪家的?

Walmart最高权重的账号是哪家的?

Walmart最高权重的账号是哪家的?

Walmart最高权重的账号是哪家的?

Walmart最高权重的账号是哪家的?

由此可见,沃尔玛的京东店权重明显比普通卖家高,也就是说,即使你符合条件,自己已经开通了沃尔玛店铺,如果再进驻沃尔玛京东店,那简直就是如虎添翼。

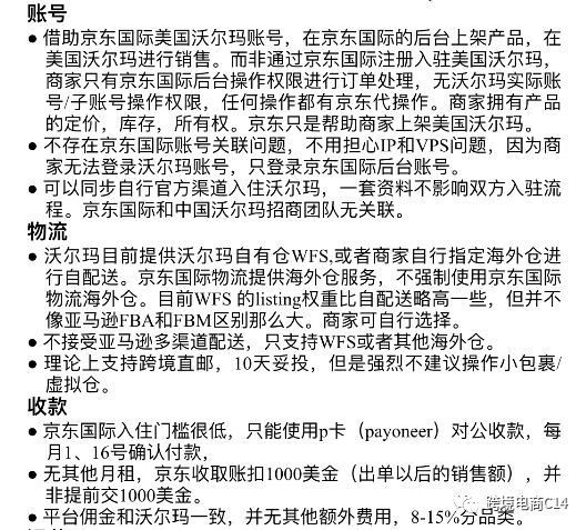
京东全球售一站通全球

Walmart项目介绍

Walmart最高权重的账号是哪家的?

Walmart最高权重的账号是哪家的?

Walmart最高权重的账号是哪家的?

优势:

1. 依托京东沃尔玛店流量,获取更多展示及搜索权重

2. 无任何附加费用

3. 如遇违规操作导致账户被封,京东保证及时付款

4. 京东每天与沃尔玛团队沟通,确保获取沃尔玛最新政策及行业趋势

5. 不定期配资商家营销,助力商家提高销售额

6. 利用京东高级账户获取更好的站内广告转化效果

7. 第一时间参与京东生态内其他资源的机会

(来源: 跨境电商C14)

(来源:跨境电商老冯)

以上内容属作者个人观点,不代表雨果跨境立场!本文经原作者授权转载,转载需经原作者授权同意。​

分享到:

--
评论
最新 热门 资讯 资料 专题 服务 果园 标签

收藏

--

--

分享
跨境电商老冯
分享不易,关注获取更多干货