
2017-10-27 13:43
昨天,有部分淘宝宠物食品商家爆料,收到淘宝小二后台发布的信息,要求删除非一般贸易进口的宠物食品。
从淘宝宠物食品商家爆料出的两个提醒要求来看,淘宝小二分别提到了两种情况:
第一、违反《中华人民共和国进出境动植物检疫法》
淘宝网根据《中华人民共和国进出境动植物检疫法》等相关规定,为获得检验检疫准入的动植物源性食品禁止通过携带、直邮等方式入境,因此淘宝禁止销售非大贸途径进口的相关商品,经查实为问题商品做删除处理。
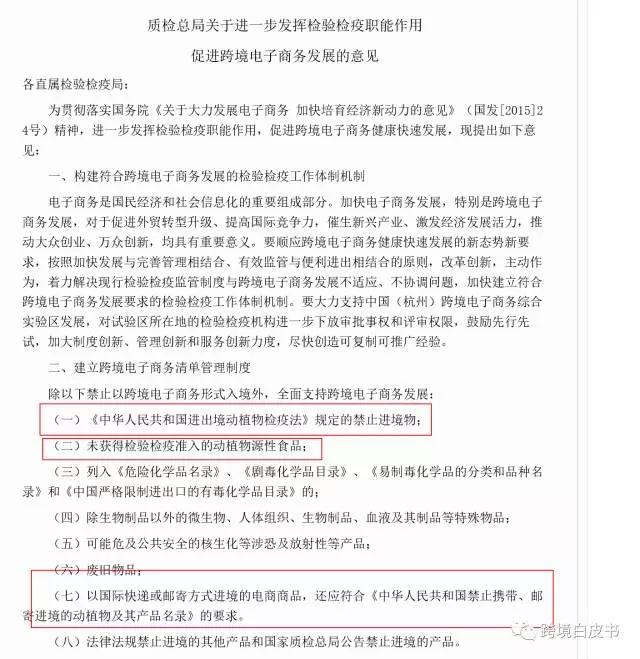
第二、《质检总局关于进一步发挥检验检疫职能作用促进跨境电子商务发展的意见》
根据《质检总局关于进一步发挥检验检疫职能作用促进跨境电子商务发展的意见》,为获得检验检疫准入的动植物源性食品禁止通过跨境电商入境,请立即对全店所有商品进行自检自查,停止销售。
目前进口宠物食品入境物流方式,有一般贸易、水货、国际直邮、旅客携带、跨境保税备货,而淘宝网上这两个提醒,下面有提到静止通过跨境电商入境的表述,是否跨境电商保税备货方式也要下架还不得而知。
目前,通过淘宝网搜索发现,目前淘宝网还有很多是非大贸的进口宠物食品,并没有完全强制删除。
PS:《质检总局关于进一步发挥检验检疫职能作用促进跨境电子商务发展的意见》
以上观点仅代表作者本人观点,不代表雨果网立场!