已收藏,可在 我的资料库 中查看
关注作者
您可能还需要
独立站
DTC出海启航盛典
立即报名
加入社群
独立站近期活动
选品
织里童装产业带探厂
立即报名
活动咨询
近期产业带活动
查看更多>>

关于增值税发票管理系统停机升级的通告

为进一步优化纳税服务,根据国家税务总局的工作部署,国家税务总局广东省税务局将于2019年10月25日0时至10月31日8时30分,进行增值税发票管理系统升级。期间,部分涉税业务将暂停办理。

关于增值税发票管理系统停机升级的通告

国家税务总局广东省税务局

关于增值税发票管理系统停机升级的通告

国家税务总局广东省税务局通告2019年第10号

为进一步优化纳税服务,根据国家税务总局的工作部署,国家税务总局广东省税务局将于2019年10月25日0时至10月31日8时30分,进行增值税发票管理系统升级。期间,部分涉税业务将暂停办理。现将有关事项通告如下:

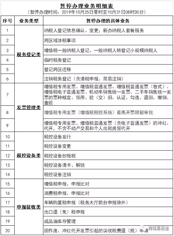
一、暂停办理业务的时间及范围

2019年10月24日20时起,全省各级税务机关办税服务厅(含进驻政务中心及其他部门的办税场所,下同)将暂停办理税务登记、发票管理、税控设备、纳税申报等部分业务(详见附件),2019年10月25日0时起,广东省电子税务局、自助办税终端将暂停上述服务,广东增值税发票选择确认平台将暂停使用。

二、升级期间可正常办理的业务

(一)除本通告暂停办理业务范围以外的涉税事项均可正常办理。

(二)纳税人增值税专用发票、增值税普通发票、增值税普通发票(卷式)、增值税电子普通发票、机动车销售统一发票、二手车销售统一发票的开具、作废不受影响。

三、恢复办理业务时间安排

自2019年10月31日8时30分起,全省各级税务机关办税服务厅,以及广东省电子税务局、自助办税终端恢复业务办理。广东增值税发票选择确认平台将升级启用为增值税发票综合服务平台。

四、业务办理提醒

(一)妥善安排业务办理时间。敬请纳税人避开暂停办理业务时段,提前或延后办理相关涉税事项,避免系统升级对办理涉税业务带来影响。

(二)提前登录税控开票系统。请纳税人结合生产经营需要,提前申领发票,并于2019年10月22日0时至2019年10月25日0时登录税控开票系统并保持互联网在线状态,确保在系统升级暂停办理业务期间能够正常开具发票。

(三)及时下载成品油库存。成品油经销企业应于2019年10月25日0时前在广东省增值税发票选择确认平台完成成品油购进数量的勾选确认,并在税控开票系统中下载成品油库存,成品油总机构完成向分公司调拨油品。

(四)积极了解系统资讯。请纳税人及时关注国家税务总局广东省税务局门户网站、广东税务微信公众号和各地办税服务厅通知通告,税务机关将通过以上渠道发布相关通告消息,陆续推送操作指引、常见问题答疑等辅导资料。

(五)错峰办理涉税事项。业务恢复办理初期,办税服务厅业务办理量在短时间内较为集中,可能出现涉税事项办理不畅、等候时间增长等情况,请纳税人合理安排办税时间。

(六)系统升级暂停办理业务期间,纳税人如有疑问,请咨询主管税务机关或拨打12366纳税服务热线。同时,请警惕来源不明的虚假信息,以免造成损失。

特此通告。

国家税务总局广东省税务局

2019年9月30日

附件:暂停办理业务明细表

关于增值税发票管理系统停机升级的通告

(来源:跨境易税通)

以上内容属作者个人观点,不代表雨果网立场!本文经原作者授权转载,转载需经原作者授权同意。

相关标签:

分享到:

--
评论
最新 热门 资讯 资料 专题 果园 标签 百科 搜索

收藏

--

--

分享
财税无难事
分享不易,关注获取更多干货