
2020-02-10 11:16
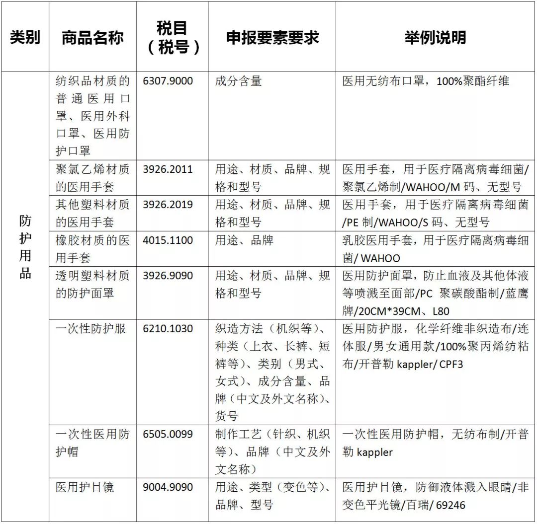
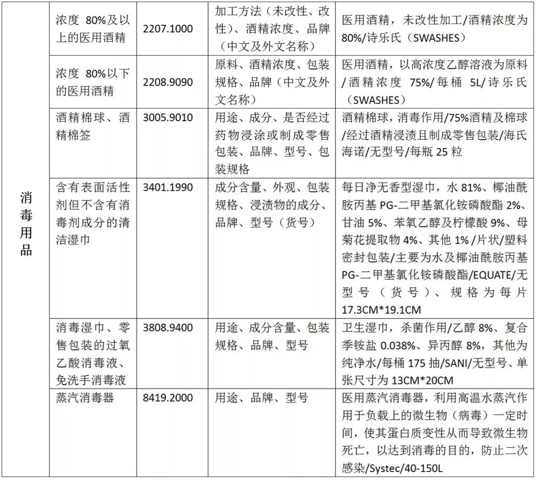
面对国内新型冠状病毒肺炎疫情,为满足国内疫情防控需求,努力打赢疫情防控狙击战,来自国内外的爱心人士和企业纷纷伸出援手,组织进口大量疫情防控物资,前几期12360海关热线介绍了疫情防控物资的归类知识,近期,小编也接到了疫情防控物资进口申报方面的咨询,为便于大家更加便捷、准确地完成申报,保障疫情防控物资顺利通关,小编根据2020年版《中华人民共和国海关进出口商品规范申报目录》整理汇总了主要疫情防控物资的商品规范申报内容,供大家参考。
来源:12360海关热线
以上内容属作者个人观点,不代表雨果网立场!如有侵权,请联系我们。