当地时间3月14日,美国贸易代表办公室公布第二批排除加征有效期延长产品清单(340亿关税排除清单内产品),该批排除有效期原定于2020年3月25日到期。通知决定将排除有效期自2020年3月25日起延长一年。
●获得延长有效期的产品:排除有效期延长至2021年3月25日;
●未获得延长有效期的产品:2020.3.25日到期后将移出排除清单,即2018.7.6至2020.3.25期间可免加征关税,但2020.3.25日起恢复额外加征关税25%,出口美国的企业,3月25日后务必慎重与美国客户签订合同。
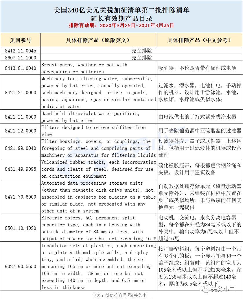
本次340亿关税排除有效期延长共涉及11项产品(包括2个10位税号下的完全排除产品和9个部分排除产品,届时将同步至中美关税加征查询系统),详情如下:

1.排除情况
本次340亿关税排除(编号9903.88.06)有效期延长共涉及11项产品,包括2个10位税号下的完全排除产品和9个部分排除产品,详细产品清单见上图。
2.排除效力
无论美国进口商是否提交过排除请求,符合本次通知说明的产品都可以获得排除有效期延长一年。
3.排除有效期
本通知中宣布的产品排除加征有效期为:2018年7月6日至2021年3月25日。
美国海关和边境保护局将发布有关入境指导和实施的指示。
(USTR通知截图)
USTR通知原文:https://ustr.gov/sites/default/files/enforcement/301Investigations/Notice_of_Extensions_for_Exclusions_Expiring_March_2020.pdf
美国340亿美元关税加征清单自2018年7月6日开始正式执行,加征税率为25%。
2019年3月25日,美国批准排除第二批340亿关税加征清单,排除有效期一年。到2020年3月25日,第二批340亿关税排除清单有效期限将截止。
鉴于该批排除清单有效期限即将到期,美国于2020年1月15日-2月15日开启在线意见征集通道,就延长该批排除清单有效期征询公众意见。
温馨提示:此前USTR已公布了340亿关税第一批排除清单延长有效期产品,该批排除有效期原定于2019年12月28日到期。获得排除延长有效期的产品自2019年12月28日起适用,有效期延长一年,即有效期延长至2020年12月28日。详情>美国公布延长340亿关税清单排除有效期产品,仅6项获准
(中美加征关税一览表)
(美国对中国加征关税排除一览表)
(来源:关务小二)
以上内容属作者个人观点,不代表雨果网立场!如有侵权,请联系我们。