
最近有很多卖家热销产品因遭到二手投诉(Used Sold as New),listing被下架。
那么怎么知道自己的产品是被二手投诉而下架呢?如果你有收到下面这封邮件,就证明你的listing是由于二手投诉被下架。
由于最近帮卖家处理这类的案子实在太多了,于是我们将我们的经验汇总出来,以便帮助到更多卖家。
首先,很多卖家会在链接下架时感到百口莫辩,明明自己销售的是新品,却因为部分买家投诉,产品遭到下架,或暴跳如雷,或慌了手脚。很多卖家觉得自己一定是被同行恶意投诉,于是急急忙忙给亚马逊写信说是误判,自己是清白的。
但是要知道,亚马逊是一个极其重视“证据”的平台,如果你没有办法给你的论点提供强硬的论据,那么这样去申诉便只是浪费申诉机会。毕竟大家都知道,申诉次数越多,后面通过的概率就越小。
关于二手商品投诉的申诉逻辑。
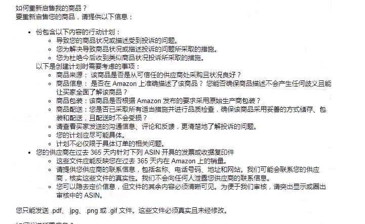
关于POA,其实结构都是类似的,亚马逊都会让提交三个部分的内容:
原因
已采取的措施
未来的预防措施
在撰写申诉信之前,大家一定要先排查买家的反馈和评论,找到投诉二手产品的相关评论的内容。
有些卖家会问,去哪里看?大家可以先查看关于这个产品的所有差评,其次是Feedback、FBA退货报告、买家之声等等。在分析完造成买家投诉的原因之后再进行申诉。
具体申诉的框架和步骤大致是这样的:
第一部分:
开头:开篇明义,先诚恳认错。(这个非常关键,很多卖家容易忽略上来直接就解释原因和以后会采取的措施了。对于亚马逊的警告,我们先要做到承认错误,担当责任。
导致产品遭到投诉的根本原因:
通过排查所有买家往来邮件、差评、退货原因、A-Z索赔等内容之后,我确定了我们产品遭到二手投诉的原因是包装问题以及质检的问题造成的。
2. 包装方面:产品比较小,但是我们之前的外包装过于大,导致产品在运输过程中碰到了很多的摩擦,导致产品出现了一些瑕疵和裂痕,导致买家认为这个是二手产品。
3.质检方面:我们在发往FBA仓库之前,没有对产品做出足够的质检。
第二部分:
我们及时的回复了客户所有的消息,处理了所有退货要求,并且也及时退款给了所有出现此类问题的买家。
在X月X日,我们安排了X位同事去到仓库,亲自检查了的所有剩余库存,并丢弃了包装有损坏的所有产品。
我们已更新了产品的包装。在打包产品之前,我们会用新的透明塑料包裹所有产品,在包裹完之后我们才会将产品进行包装。利用新的塑料包裹可以帮助防止运输过程中由于颠簸带来的任何损坏。
我们发货的纸箱,也会增加加固操作,以前的纸箱相对较大,而我们的产品较小,容易摩擦产生瑕疵。未来我们会用更紧凑的包装,来防止产品在从仓库运输到FBA仓库的过程中,遭受到损坏。
第三部分:
1.我们将加强产品的质检。我们会安排相关同事每一周进行一次质检。
在将产品从仓库发到FBA仓库之前,我们会从以下几个方面来保证产品是无瑕疵的:外观、功能、结构等,以确保客户收到的产品都是没有瑕疵的完美状态。
2.我们将确保所有物品都包装得尽可能牢固和小心,我们所有的产品都会进行两次包装,第一次用透明塑料全方面包裹,第二次包装之后也会放上易碎品的贴纸。以防止在运输过程中碰到任何损坏。
3.我们在设置中修改了“重新包装不可销售的客户退货”的设置。为了确保亚马逊不会将退回的物品放回可出售的库存中。
4.我们新增加了一个买家评论监控流程。如果我们在买家的评论中发现有任何和产品相关的负面信息,我们会及时和买家联系,调查引起负面评论的相关信息,及时解决,避免问题再次发生。
最后恳请亚马逊恢复链接的销售权。
回复时效:
Listing申诉比账户申诉的审核时间要短很多,通常1-2天之内就会收到亚马逊的回复。最近我们碰到的大部分案子都是在当天就有回复的。可参考下图。
二、申诉邮件的注意事项
这个这个时候卖家要注意,申诉书是卖家与亚马逊官方进行沟通的唯一途径,所以一定不要在申诉书中加入和申诉主题无关的内容。
尤其是加入一些自己个人的悲惨遭遇(比如亚马逊是自己唯一收入来源、店铺被关了就无家可归之类的表述),这种信息不仅对申诉毫无帮助,还可能起到相反的作用。
毕竟西方人做事严谨,讲逻辑不讲感情。打感情牌往往效果并不明显,只会起到相反的作用。
在申诉书中,卖家也需要将改进的时间尽量具体化,什么时间采取的措施,以及什么时间进行改正能达到什么样的效果,都要清清楚楚的表达出来,切忌说一堆与申述主题无关的表述。
除了POA之外,亚马逊还会要求提交产品发票等证明资料辅助申诉,到时候根据实际情况提交发票即可。
关于发票的要求,大家可以在评论区直接留言,最后祝大家都申诉成功,产品的大卖。(来源:跨境达人Lucy)
以上内容属作者个人观点,不代表雨果网立场!本文经原作者授权转载,转载需经原作者授权同意。