已收藏,可在 我的资料库 中查看
关注作者
您可能还需要
独立站
跨境出海峰会
立即报名
加入社群
独立站近期活动
卖家社群
跨境同行交流平台
查看更多
亚马逊社群
招商政策、运营进阶资料、业绩增长交流>
TikTok社群
招商政策、运营进阶资料、业绩增长交流>
独立站社群
招商政策、运营进阶资料、业绩增长交流>
Ozon社群
招商政策、运营进阶资料、业绩增长交流>
Shopee社群
招商政策、运营进阶资料、业绩增长交流>
沃尔玛社群
招商政策、运营进阶资料、业绩增长交流>
您的专属活动管家
点击添加
本地跨境资源
查看更多
深圳卖家社群
同城跨境资源交流,本地活动抢先知>
广州卖家社群
同城跨境资源交流,本地活动抢先知>
杭州卖家社群
同城跨境资源交流,本地活动抢先知>
宁波卖家社群
同城跨境资源交流,本地活动抢先知>
福建卖家社群
同城跨境资源交流,本地活动抢先知>
成都卖家社群
同城跨境资源交流,本地活动抢先知>
您的专属活动管家
点击添加
精品系列活动
查看更多
平台招商活动
平台活动综合社群,get主流平台活动方向>
运营增长活动
多城巡回式分享交流,直连官方解决疑难>
品类系列活动
选品、爆品交流分享,还能参加探厂计划直链源头>
亚马逊系列活动
亚马逊平台动向直击,入门进阶一手扶持>
独立站系列活动
独立站长期布局策略,全面解析新增长路径>
美客多系列活动
多场次、多品类,市场解读&美客多平台政策>
您的专属活动管家
点击添加
雨果X产业带系列
查看更多
时尚品类社群
选品技巧、品类指南、探厂品类源头工厂>
服装内睡社群
选品技巧、品类指南、探厂品类源头工厂>
大件家居社群
选品技巧、品类指南、探厂品类源头工厂>
美妆个护社群
选品技巧、品类指南、探厂品类源头工厂>
家电品类社群
选品技巧、品类指南、探厂品类源头工厂>
其他品类社群
选品技巧、品类指南、探厂品类源头工厂>
您的专属活动管家
点击添加

香港办银行卡需要什么材料?

一般来说,开香港银行卡的资料主要包括港澳通行证、内地身份证、护照、签证、住址证明。

香港办银行卡需要什么材料?

一、准备材料对比

一般来说,开香港银行卡的资料主要包括港澳通行证、内地身份证、护照、签证、住址证明当然,不是每家银行都要求必须有这些资料,具体需要哪些,看下图:

香港办银行卡需要什么材料?

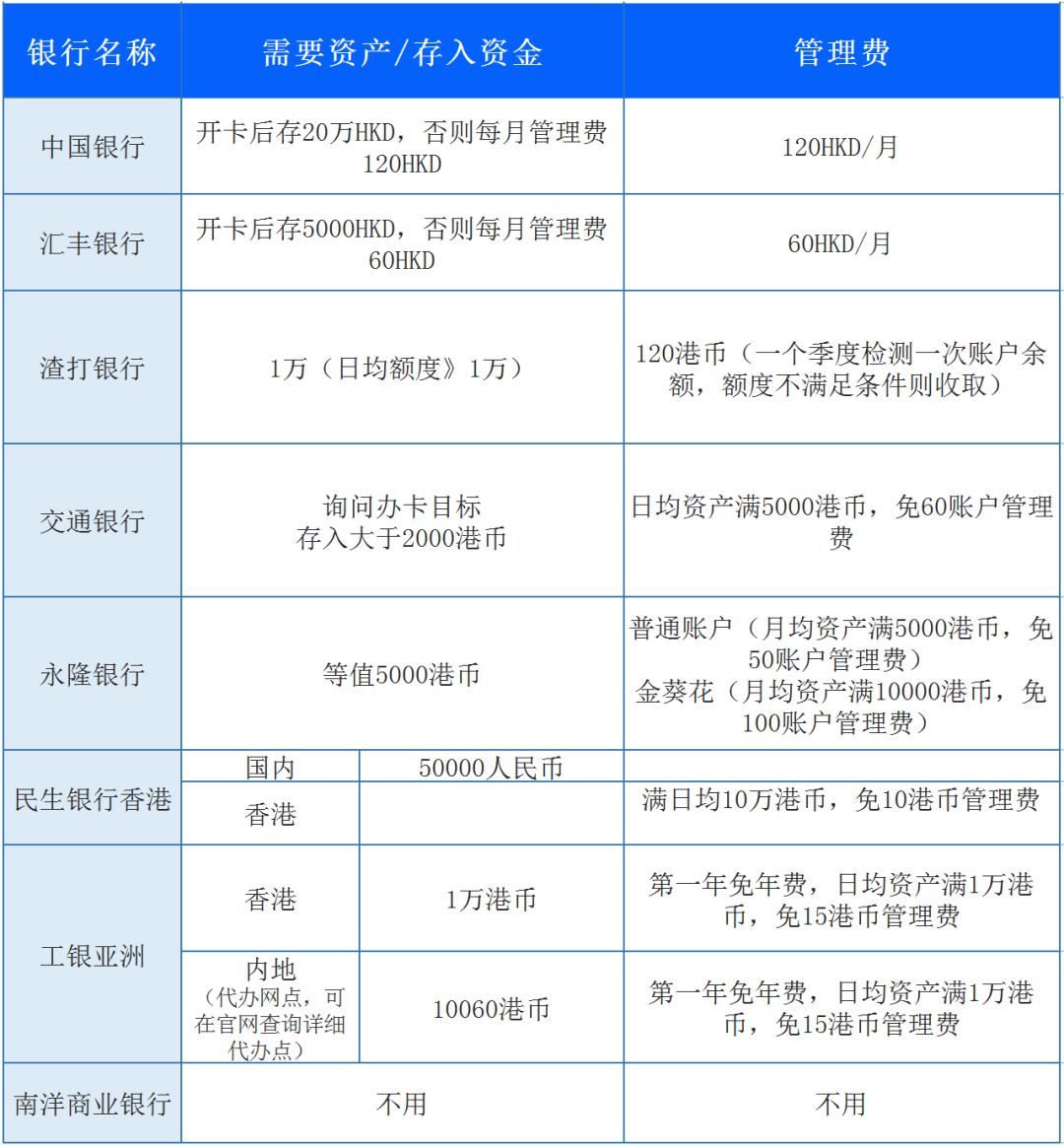
二、资金门槛、费用对比

接下来,是大家最关心的资金门槛对比,看下表发现其实门槛并没有大家想象的这么高,例如南洋商业银行,既没有资金门槛,也没有管理费;其他大部分银行资金门槛都在1万以内,而且有些银行只要达到一定的资产额,就能够豁免管理费。详情查看下表:

香港办银行卡需要什么材料?

三、预约、开卡时间对比

对比完资金门槛和管理费后,我们最后看看这些银行如何预约办卡,其中汇丰、渣打、南洋不用预约,而其他的银行都需提前电话/APP进行预约;办理好之后,拿实体卡的时间普遍需要1~2周左右。

香港办银行卡需要什么材料?

看完这三大项的对比后,大家可以根据自己的实际需求选择最合适的银行进行办理。另外,大家需要注意,办理香港银行卡前需要特别注意你所去的网点是否支持办理香港银行卡,因为有些网点并没有办理的权限。以上信息仅供大家参考,实际操作以银行网点办理为准,办理前建议先与网点人员沟通。

(来源:K哥聊出海)

分享到:

--
评论
最新 热门 资讯 资料 果园 标签

收藏

--

--

分享
K哥聊出海
分享不易,关注获取更多干货