已收藏,可在 我的资料库 中查看
关注作者
您可能还需要
独立站
DTC出海启航盛典
立即报名
加入社群
独立站近期活动
选品
织里童装产业带探厂
立即报名
活动咨询
近期产业带活动
查看更多>>

亚马逊大规模下架停售!原因找到了

大规模下架停售,原因竟然是...

亚马逊大规模下架停售!原因找到了

近日,不少亚马逊美国站卖家收到税务信息更新的邮件。邮件大概内容要求在2020年12月31日前更新税务信息,否则将暂停销售权。邮件原文显示:“您的W-8表格将于2020年12月31日到期。一旦您的表格到期,您的销售特权将被暂停,直到您提供更新的信息为止。

据了解,该税务信息需要每三年更新一次。很多卖家看到邮件通知并不放心上,没有立刻更新税务信息,由此导致大批链接不可售。雨果菌从卖家处了解到,关于税务信息更新的邮件其实早有通知,一直忙于旺季,也无暇兼顾,直到近日,许多卖家都反映链接不可售被下架,才急匆匆开始信息更新。

亚马逊大规模下架停售!原因找到了

同时,不少卖家担忧,现在链接被下架,填写完税务信息后,多久可以恢复?一下子销售额没了实在太难受。对此,雨果菌也咨询了部分卖家,卖家表示,不必过于担忧,只要税务信息更新后,几分钟Listing就恢复了。

亚马逊大规模下架停售!原因找到了

为了避免卖家填错信息,错过旺季,雨果菌为各位整理了一份填写攻略:

1、进入后台设置-账号信息-税务信息;

2、确认业务类型,是个人账户还是公司账户(个人税收分类选个人,公司选业务);

3、 是否是美国人,是否有在美国纳税的义务;

4、可能会要求更新你的办公地址,如果点开更新之后没有出现地址的话,最后签下账号对应的法人的名字就好。(注意:全部信息用拼音或者英文填写)

美国站卖家糟心税务信息更新带来的链接不可售,影响销售。而英国站卖家更是焦灼,英国疫情加剧,脱欧在即,库存转运都成难题。

英国货件暂停转运,无限期延误

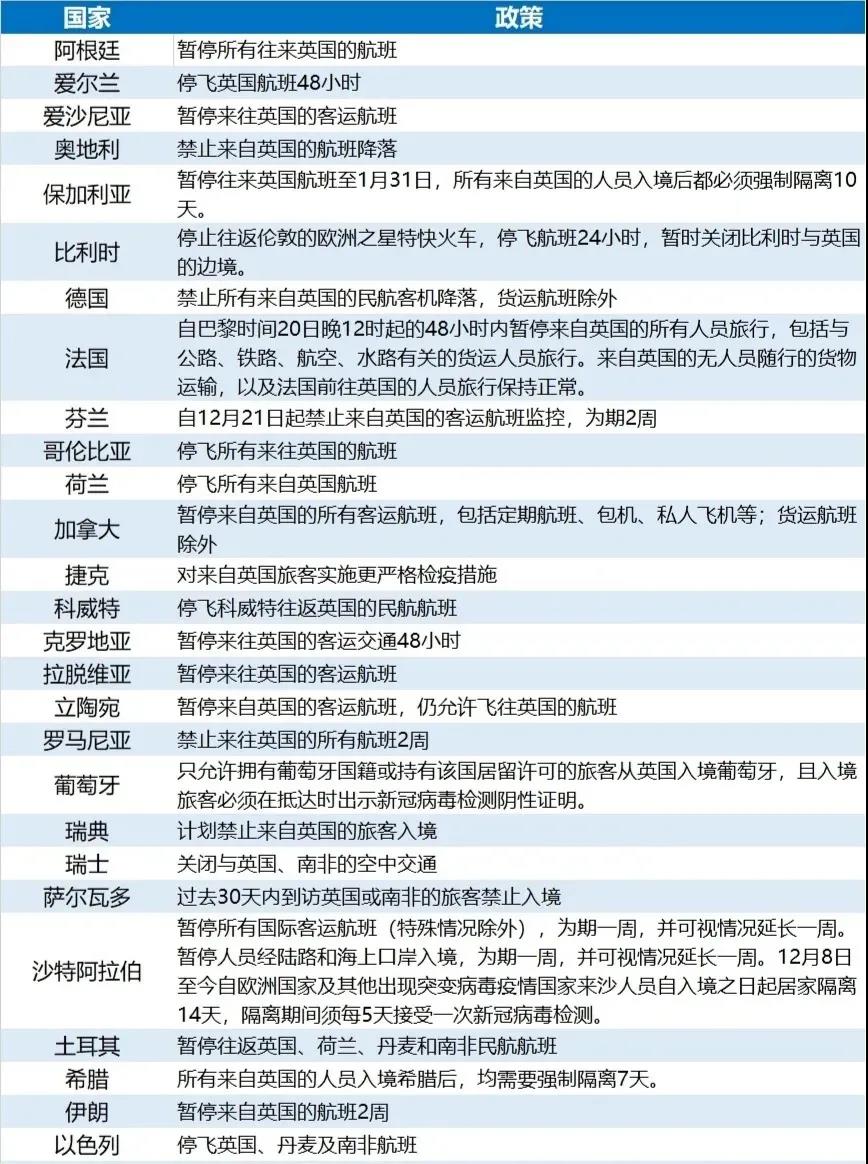
英国的新冠病毒新毒株让整个欧洲地区都陷入恐慌,纷纷下达“封锁令”,对英国关闭边境。一时间,英国的物流仿佛陷入停滞状态。截至目前,全球已超40个国家对来自英国的旅客或货运航班采取了相应措施。甚至,往英国的中转也会造成无限期延误影响。

亚马逊大规模下架停售!原因找到了

近日,有货代表示,因为疫情影响,现在中转到英国再发完其他国家的货件会被退回。因此,近期各位卖家还是注意一下,尽量避免中转至英国,造成无限期延误

同时,因为英国脱欧在即,加上疫情失控,法国的禁令将关闭大多数英欧货运贸易通道,特别是多佛尔海峡这一重要路线。而这也导致英欧之间货运延误的可能性。

雨果菌从货代处了解到,目前不少卖家虽然已经进行库存转移,可是物流的严峻形势很可能导致卖家的库存卡在路上,有所延误。同时,货代表示,这个情况很可能导致卖家在12月31日24点也就是1月1日0点之后完成跨境,而这也将涉及缴纳关税问题。

亚马逊大规模下架停售!原因找到了

(与货代聊天截图)

亚马逊将商家物流服务例行涨价计划推迟到明年6月

因为疫情,今年似乎一切都变得很难,特别是物流成本这一块,可以说是卖家心里的痛。不过,亚马逊已经宣布将把针对独立卖家的仓储和运输费用上涨计划推迟到明年6月。无疑,这对于卖家而言是个好消息。

此前,不少卖家表示,除了需要支付亚马逊运费外,广告支出成本也是一大笔费用。特别是在亚马逊仓库中存储物品的月租金在一年中的大部分时间里都上涨了8.7%,实在是很难承担。如今推迟涨价计划,也算是让大部分卖家缓了一口气。

据了解,亚马逊通常会在12月宣布调整费用,并在次年年初生效。不过,即将离任的亚马逊零售部门CEO杰夫·威尔克(Jeff Wilke)在发给卖家的一篇博文中指出,其他物流公司已经宣布涨价。“在正常年份,我们也会这样做,”他写道。“但今年不是一个正常的年份,我们决定推迟年度订单履行费用调整计划,继续替你们消化成本。”

不过,虽然亚马逊方推迟涨价计划,可是UPS和联邦快递都宣布将2021年包裹配送费率普遍上调4.9%,与之前的上调幅度一致。同时,目前海外疫情局势依然严峻,明年卖家在物流上的成本会如何变化依然是未知。

(来源:跨境周杰伦)

分享到:

--
评论
最新 热门 资讯 资料 专题 服务 果园 标签 百科 搜索

收藏

--

--

分享
跨境周杰伦
分享不易,关注获取更多干货