已收藏,可在 我的资料库 中查看
关注作者
您可能还需要
独立站
DTC出海启航盛典
立即报名
加入社群
独立站近期活动
选品
织里童装产业带探厂
立即报名
活动咨询
近期产业带活动
查看更多>>

亚马逊配送费再次上涨,但实际会涨么?

亚马逊又要对销售佣金和物流配送费进行上调。

亚马逊配送费再次上涨,但实际会涨么?

在卖家后台,想必大家都看到了亚马逊最新的新闻推送:亚马逊又要对销售佣金和物流配送费进行上调。

亚马逊配送费再次上涨,但实际会涨么?

在这次的新闻中,亚马逊陈述了这样一段话:

“我们意识到新冠肺炎疫情对小型企业造成了不确定性。在12月,我们决定将年度费用调整计划推迟至 2021 年春季,以提供相应的支持及维持稳定的营商环境,从而度过这个预计充满挑战的冬天。

2020 年,许多公司通过附加费和费用变更转移了成本,但我们代替您承担了 50 多亿美元的新冠肺炎相关成本,并在 2021 年上半年吸收了数十亿美元成本。”

这段话的言外之意就是:

1、费用早就该上调了,因为疫情,我们推迟到了现在才上调。

2、亚马逊替卖家承担了新冠相关的50多亿支出,现在到了我们要收回成本的时候了。

其实,亚马逊说的没错,基本上每年这些个费用都会上涨,今年确实因为疫情的原因,上涨时间被推迟了。

上次上调这些费用的时间是2020年2月18日。

下图是去年亚马逊费用上调时的新闻截图。

亚马逊配送费再次上涨,但实际会涨么?

今年的费用上调的范围比去年更广一些,今年费用上调的主要类目如下:

1、亚马逊物流配送费用

2、亚马逊销售佣金和计划费用

3、亚马逊物流退货处理费用

4、亚马逊物流新选品计划

5、亚马逊物流移除费用、弃置费用和人工处理费用

6、亚马逊物流轻小商品计划费用

这些费用的上调是自2021年6月1日起开始生效,只要是在2021年6月1日产生的订单,都会按照新的费率来征收上述费用。

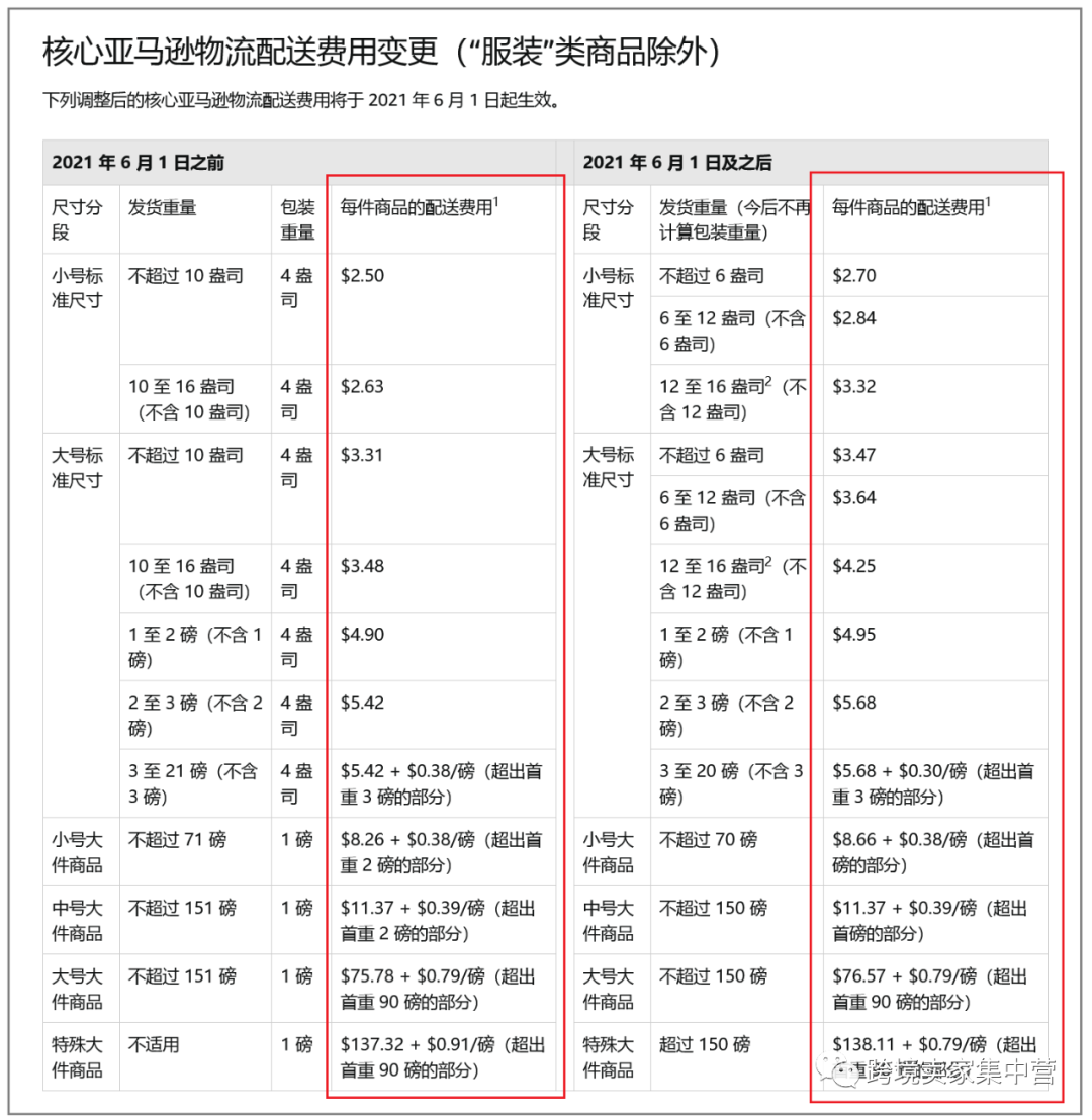
我们来看一下对卖家影响最大的《亚马逊物流配送费用变更》

此次物流配送费用的上涨,也分成了三个不同的部分。

1、核心亚马逊物流配送费用(“服装”类商品除外)。

2、服装的亚马逊物流配送费用。

3、危险品的亚马逊物流配送费用。

我们只看亚马逊核心物流配送费用。

亚马逊配送费再次上涨,但实际会涨么?

从上图中我们可以看到,亚马逊不光是上调了费用,还把商品的尺寸进行了更为细致的分类,然后取消了包装重量这个选项。

之前小号标准尺寸只有两种划分:不超过10盎司、10到16盎司。

更改后的小号标准尺寸变成了三种划分:不超过6盎司、6到12盎司、12到16盎司。

下面我们拿一款重量为9盎司的小号标准尺寸产品来举个例子。

在2021年6月1日之前,该产品的配送费是2.5美金。

2021年6月1日之后,该产品的配送费就要被划为小号标准尺寸的第二档,是2.84美金,上涨幅度为13.6%。

但是有上涨幅度真的这么多吗?

其实也没有。

因为亚马逊此次取消了产品的包装重量这个选项。

我们以一款重量15盎司的Plate(盘子)产品为例。

下图可以看出费用调整之后的对比。

亚马逊配送费再次上涨,但实际会涨么?

在亚马逊提供的上图中我们可以看到,在调整之前,该盘子的配送费为4.9美金,在调整以后,配送费反而降低到了3.32美金。

原因就在上图中的一句话:

“由于取消了包装重量调整,之前属于1至2磅尺寸分段的产品,现在只属于12至16盎司。”

所以,调整后的配送费会不会涨,以及会涨多少,其实还是取决与你产品和包装的具体形态的。

对于T恤服装这类产品也是一样,由于取消了包装费用,配送费反而比之前下降了一些。

亚马逊配送费再次上涨,但实际会涨么?

但是对于重量较重的产品,这次的上调就没有这么友好了。

我们来看一下这款重量超过3磅的电熨斗产品,配送费就上涨了三个点。

亚马逊配送费再次上涨,但实际会涨么?

卖家朋友,快去看一下你产品的配送费变化吧。

(来源:跨境老鸟Mike)

以上内容属作者个人观点,不代表雨果跨境立场!本文经原作者授权转载,转载需经原作者授权同意。

(来源:跨境老鸟Mike)

分享到:

--
评论
最新 热门 资讯 资料 专题 服务 果园 标签 百科 搜索

收藏

--

--

分享
跨境老鸟Mike
分享不易,关注获取更多干货