已收藏,可在 我的资料库 中查看
关注作者
您可能还需要
独立站
独立站增长真相与下一站
立即报名
加入社群
独立站近期活动
AI
智造爆款 · AI先行
立即报名
加入社群
近期活动
查看更多>

日本JCT合规新政:简易申报将不再适用

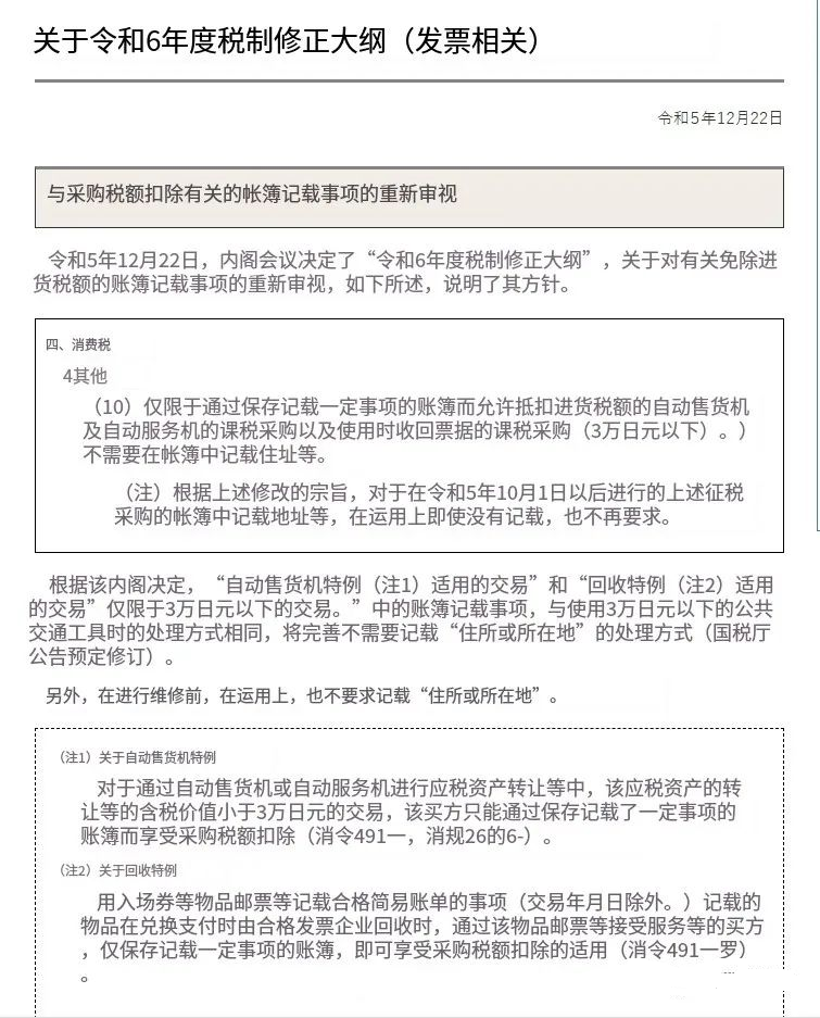
日本内阁理事会会议正式通过了《令和6年度税制更正大纲》

日本JCT合规新政:简易申报将不再适用图片来源:跨境白武士 James

日本内阁理事会会议正式通过了《令和6年度税制更正大纲》,日本JCT(Japanese Consumption Tax)合规新政已正式实施。最近日本税局对JCT政策进行了一系列关键调整,其中最引人注目的是JCT简易申报制度将不再适用。

日本JCT合规新政:简易申报将不再适用图片来源:日本税局

日本JCT合规新政:简易申报将不再适用图片来源:日本税局

具体而言,日本内阁理事会会议通过了《令和6年度税制更正大纲》,该大纲涵盖了个人所得税、资产税、企业税务、国际税收以及消费税等多个方面的政策改革。重要的变化针对于对于在其征税期间的第一天没有在日本拥有所得税法或法人税法意义上的永久性设施(例如在日本的办公室)的国外事业者,不再允许应用简易征税制度。此外,也不再适用于成为适格请求书发行者的小规模事业者相关的税额扣除的过渡措施。

这一修改将于2024年10月1日以后开始征税的纳税人生效。

日本JCT合规新政:简易申报将不再适用图片来源:日本税局

日本JCT合规新政:简易申报将不再适用图片来源:日本税局

对于跨境卖家而言,这一变化意味着只能采用标准申报方式。

为了保持合规性并有效清关,使用ACP模式+JCT税号成为最佳选择。这有助于避免无法抵扣进口消费税的问题,有效降低卖家的税务成本。

在标准申报计算方式中,实际应交税金的计算公式为:

应税销售额的10%,扣除进口或当地采购商品的消费税,再减去亚马逊FBA费用税金(亚马逊佣金及广告费税金不能进行抵扣)。

此外,卖家在清关流程中支付的进口消费税需使用其自身的企业编号(法人番号)支付,并保留从海关收到的付款记录(进口授权通知)。

这一系列调整旨在帮助卖家更好地理解并遵守新的税收政策,确保其在日本市场的经营合规。对于跨境卖家而言,密切关注并适应这些变化将是确保业务成功的关键。

(来源:跨境白武士James)

以上内容属作者个人观点,不代表雨果跨境立场!本文经原作者授权转载,转载需经原作者授权同意。​

分享到:

--
评论
最新 热门 资讯 资料 专题 服务 果园 标签 百科

收藏

--

--

分享
跨境白武士James
分享不易,关注获取更多干货