


亚马逊会收集并验证欧盟成员国、英国、挪威和瑞士的增值税登记信息,以遵守政府税务机构的要求,确保对您的销售额收取的增值税准确且一致,同时帮助确保您履行增值税义务。 只要您依法有义务进行增值税登记,您就需要上传增值税登记信息。如果您注册了“欧盟一站式申报系统 (UOSS)”,您还必须提供与 UOSS 相关的信息。

公司注册所在国家/地区
商品的配送目的地国家/地区
商品的发货国家/地区
您的亚马逊物流库存存储的国家/地区
重要提示!
2025年1月1日起,该措施已正式生效。如果您在欧盟国家、英国、挪威和瑞士触发该国增值税义务,但未提供所需增值税税号,或您提供的信息与税务机关数据库不匹配,亚马逊将通过绩效通知和账户状况页面与您联系。

如果您已收到提醒,请立即行动! 否则将面临:
销售权限或FBA功能受到限制,直接影响您的业务运营。

卖家平台-绩效通知,查看是否收到“【需操作】根据欧洲增值税登记要求,在XX天内提供信息”的通知

账户状况页面-欧洲增值税登记要求,查看具体触发国家、待解决问题、剩余宽限期及限制措施、申诉/延期申请入口、帮助页面链接等



您需要立即确认两点:
是否已为所有有增值税义务的国家/地区注册并上传有效的增值税登记号
您在卖家平台中提供的增值税登记信息是否与官方税务机构数据库中的法定名称、地址完全一致


登录卖家平台任一欧洲站点,右上角【设置】中点击【税务设置】

点击【添加增值税税号】进入税号上传界面后,点击左下方【添加增值税/商品和服务税登记号】弹出窗口供您添加新的增值税登记号


在弹出窗口添加新的增值税登记号,并添加与之关联的地址信息

检查增值税登记号关联的地址是否与税务机构数据库中的增值税登记号关联的地址(即您税务证书上的地址)一致
您可以在卖家平台添加增值税登记信息时输入并勾选符合您实际情况的增值税登记号有关地址来进行增值税信息的提交。上传增值税登记信息时,系统会默认选择您在卖家平台中的注册地址作为税务地址,如果该地址与您储存在该国税务机构数据库中的一致,您在地址栏直接勾选即可。如您需要更新该地址,请按照您税务证书上的地址性质,单独添加对应的税务地址信息。


增值税集团代表:如果您的增值税登记号登记的是增值税集团的地址,与您的法定地址不同,请使用此地址
税务代表:您委任作为当地税务机构联系人的财税代表的地址
服务提供商:负责管理您的税务申报的服务提供商的地址
税务机关:增值税登记号所在国家/地区的税务机构办公室的官方地址
其他:如果与您的增值税登记号关联的地址不属于上述任何选项,请使用此选项
特别注意
如果您已上传税号,但显示税号“已拒绝”,请使用税务官网查询您的税号是否有效。若显示无效,请立即联系税务代理修正。在税号恢复后,请删除无效税号,并按照以上步骤重新上传。
🔗您可以复制以下链接到电脑端浏览器,查看英国税号有效性
https://www.tax.service.gov.uk/check-vat-number/enter-vat-details
🔗您可以复制以下链接到电脑端浏览器,查看欧盟税号有效性
https://ec.europa.eu/taxation_customs/vies/#/vat-validation

您可以对比卖家平台提供的增值税税号信息(公司名称或地址)与税局信息,若留存在税局的信息不正确,请联系税务服务商进行修改;若卖家平台提供的信息不正确,请更新卖家平台信息,您可参考以下步骤操作。
税务名称信息不匹配
第一步:前往卖家平台点击【设置】,选择【账户信息】进入【业务信息】,再点击【身份信息】

第二步:点击【企业信息】右侧向下箭头以便您可以在【用于政府注册的企业名称】栏更新法定名称

第三步:更改后,单击“保存”,然后单击底部“提交以进行验证”。
请注意
在卖家平台修改法定名称可能触发账户验证,届时卖家平台主页会出现账户验证的提醒及审核需要的材料。
税务地址信息不匹配
如需更新卖家平台的公司注册地址
第一步:前往卖家平台点击【设置】,选择【账户信息】进入【业务信息】,再点击【身份信息】进入下一页面
第二步:点击【企业信息】右侧向下箭头以便您可以在【公司营业执照注册地址】栏更新公司注册地址
第三步:更改后,单击“保存”,然后单击底“提交以进行验证”
请注意
在卖家平台修改地址可能触发账户验证,届时卖家平台主页会出现账户验证的提醒及审核需要的材料。
如需更新增值税登记信息中的地址为其他相关地址(如税局地址或财税代表地址等)
第一步:登录卖家平台任一欧洲站点,在右上角【设置】中点击【税务设置】,点击【添加增值税税号】进入税号上传界面
第二步:通过单击已上传增值税税号右侧【编辑】按钮,点击【添加其他增值税/商品及服务税登记号码地址】勾选对应的【地址的性质】并输入新的有关地址

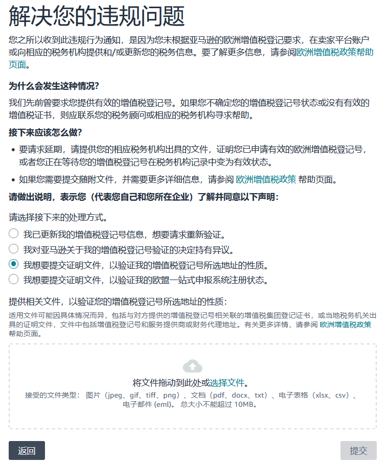
需要更多时间完成合规?
如果您的合规操作正在进行中(例如:您的税号正在注册中/税务信息正在联系税局修改中),您可以通过以下路径申请更多时间以满足要求:
第一步:进入卖家平台【账户状况】页面,点击【优先操作】下方【欧洲增值税登记要求】。在右侧出现的弹窗中,点击“提交所需文件“

第二步:您可以选择“我了解政策要求,希望请求更多时间以满足相关要求或提供证据证明我不需要满足此要求”,并提交证明文件以证明您税务合规流程正在进行中。有关更多证明文件要求,请复制下方链接到浏览器参阅欧洲增值税登记要求文件。
https://sellercentral.amazon.co.uk/help/hub/reference/external/GH4TLEHL3CTSXYRG?locale=zh-CN
*亚马逊将在3-7个工作日内审核您的申请结果。


注意!意大利税号失效紧急处理
自2025年4月起,意大利税务机关要求某些具有意大利增值税登记号的纳税人提供两种不同的财务担保。如果您的财务代理未提供财务代理担保,或者您未提供个人担保,则意大利税务机关可能会采取强制措施,将您的意大利增值税登记号从增值税信息交换系统中移除。
为此,建议您立即采取以下措施:
及时核实您的财务代理的状况,务必与符合财务代理担保要求的财务代理合作
与财务代理一起评估您为现有意大利增值税登记提供个人担保的最佳方案。
完成个人担保流程可能需要较长时间,建议您尽快联系您的税务顾问或财务代理,以确认是否需要采取进一步措施。
更多详细信息,请参考《意大利银行担保帮助页面》:
https://sellercentral.amazon.it/help/hub/reference/external/GSNXRQWDR47KN23N?locale=zh-CN






🔗欧洲增值税信息帮助页面:
https://sellercentral.amazon.co.uk/help/hub/reference/external/GTQ23HPXBQK563WS?locale=zh-CN
🔗卖家支持:
https://sellercentral.amazon.co.uk/help/center
合规经营是长远发展的基石。建议各位卖家立即按照本文指南进行自查,切勿拖延,以免造成不必要的损失。如有更多疑问,请及时咨询您的税务顾问或联系亚马逊卖家支持。
注:亚马逊不对相关涉税法律、法规、政策及申报要求提供解读或建议。如果您对相关涉税法律、法规、政策及申报要求有任何疑问,敬请联系您的税务顾问。
封面来源/图虫创意
(来源:亚马逊全球开店 微信公众号:AmazonGS)
以上内容属作者个人观点,不代表雨果跨境立场!如有侵权,请联系我们。