已收藏,可在 我的资料库 中查看
关注作者
您可能还需要
独立站
跨境出海峰会
立即报名
加入社群
独立站近期活动
选品
电动两轮三轮车,电摩、骑行配件
立即报名
活动咨询
近期产业带活动
查看更多>>
卖家社群
跨境同行交流平台
查看更多
亚马逊社群
招商政策、运营进阶资料、业绩增长交流>
TikTok社群
招商政策、运营进阶资料、业绩增长交流>
独立站社群
招商政策、运营进阶资料、业绩增长交流>
Ozon社群
招商政策、运营进阶资料、业绩增长交流>
Shopee社群
招商政策、运营进阶资料、业绩增长交流>
沃尔玛社群
招商政策、运营进阶资料、业绩增长交流>
您的专属活动管家
点击添加
本地跨境资源
查看更多
深圳卖家社群
同城跨境资源交流,本地活动抢先知>
广州卖家社群
同城跨境资源交流,本地活动抢先知>
杭州卖家社群
同城跨境资源交流,本地活动抢先知>
宁波卖家社群
同城跨境资源交流,本地活动抢先知>
福建卖家社群
同城跨境资源交流,本地活动抢先知>
成都卖家社群
同城跨境资源交流,本地活动抢先知>
您的专属活动管家
点击添加
精品系列活动
查看更多
平台招商活动
平台活动综合社群,get主流平台活动方向>
运营增长活动
多城巡回式分享交流,直连官方解决疑难>
品类系列活动
选品、爆品交流分享,还能参加探厂计划直链源头>
亚马逊系列活动
亚马逊平台动向直击,入门进阶一手扶持>
独立站系列活动
独立站长期布局策略,全面解析新增长路径>
美客多系列活动
多场次、多品类,市场解读&美客多平台政策>
您的专属活动管家
点击添加
雨果X产业带系列
查看更多
时尚品类社群
选品技巧、品类指南、探厂品类源头工厂>
服装内睡社群
选品技巧、品类指南、探厂品类源头工厂>
大件家居社群
选品技巧、品类指南、探厂品类源头工厂>
美妆个护社群
选品技巧、品类指南、探厂品类源头工厂>
家电品类社群
选品技巧、品类指南、探厂品类源头工厂>
其他品类社群
选品技巧、品类指南、探厂品类源头工厂>
您的专属活动管家
点击添加

网传大疆创新被爆出内部腐败,供应链蛀虫导致损失超10亿元?

近日,一张为“大疆创新反腐公告”的内部公告在网上流传……

网传大疆创新被爆出内部腐败,供应链蛀虫导致损失超10亿元?

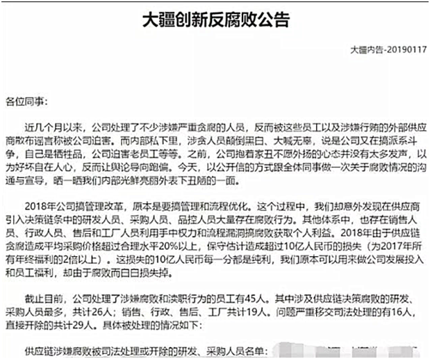
雨果网获悉,近日,一张为“大疆创新反腐公告”的内部公告在网上流传,其中主要内容为2018年大疆创新的反腐成果与涉案人员的名单公示。

网传大疆创新被爆出内部腐败,供应链蛀虫导致损失超10亿元?

网传大疆创新被爆出内部腐败,供应链蛀虫导致损失超10亿元?

   (图/网上爆出的大疆公司反腐公告 来源:网络)


据了解,截至目前,大疆共处理涉嫌腐败和渎职人员45人,涉及供应链决策腐败的研发,采购人员最多,共计26人;而销售、行政、售后和工厂涉案为19人。其中,因为问题问题严重而移交司法处理的有16人,直接开除的共计29人。

大疆在相关公告中提到,企业在2018年进行内部管理改革,初衷是将管理和流程优化,但是在这个过程中,大疆意外发现,在供应商引入决策链条中的研发、采购、品控人员存在大量腐败行为。其它体系也存在销售、行政、售后等人员利用手中权利谋取个人利益的现象。

由于供应链腐败造成大疆创新的平均采购价格超过合理水平20%以上,其中高价物料则高出20%-50%,低价物料不少以市场合理水平2-3倍的价格向大疆创新出售,保守估计损失金额超过10亿元人民币。值得注意的是,该损失金额为2017年所有年终福利的2倍以上。

大疆还表示,腐败范围可能比想象中的要大很多,现在也只处理到冰山一角,还有许多人在调查中。预计,接下来大疆将进一步扩大对腐败问题的监督和查处力度

(文/雨果网  董小玲)

相关标签:

分享到:

--
评论
最新 热门 资讯 资料 专题 服务 果园 百科 搜索

收藏

--

--

分享