已收藏,可在 我的资料库 中查看
关注作者
您可能还需要
独立站
DTC出海启航盛典
立即报名
加入社群
独立站近期活动
选品
织里童装产业带探厂
立即报名
活动咨询
近期产业带活动
查看更多>>

收到亚马逊刷单警告邮件该如何处理?

收到亚马逊刷单警告邮件怎么办?写邮件的时候应该怎么写?

收到亚马逊刷单警告邮件该如何处理?

最近在一个亚马逊交流群中看到一条求助信息,说自己的店铺因为刷评刷销量而被限制销售,并被要求提供行动计划。

“江湖救急:请问下大伙们,店被暂停了,说是操纵评论,昨天被暂停。1、上周在FB测评了几个,都是没有上评论的。2、唯一一个上评论的都是特别干净的账号(表弟,他没接其他测评单的);3、之前出了个差评,联系客户,给客户退款了。请求更新评论,update comment。客户同意了,直接在差评下面补充内容,写着update:内容。后面我联系他说可不可以换星级(写的是Star) 会是第三个导致暂停账号吗?”

收到亚马逊刷单警告邮件该如何处理?

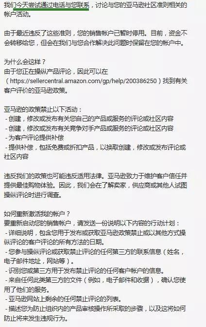
亚马逊要求提供行动计划:

- 详细说明,包含您用于发布或获取亚马逊政策禁止或以其他方式操纵评论的客户评论的所有方法的日期。

- 您参与操纵评论或获取禁止评论的任何第三方的联系信息(姓名,电子邮件地址,网站等)。

- 识别您或第三方用于发布禁止评论的任何客户帐户的信息。

- 来自任何此类第三方的文件(例如,电子邮件和收据),确认您使用了他们的服务。

- 亚马逊网站上剩余的任何禁止评论的列表。

- 描述您为防止组织内的产品审核操作所采取的步骤,以及这将如何防止将来发生违规行为。

之后该买家回复了邮件内容,并收到了如下回复。于是该卖家就有点急了,如果亚马逊绩效团队不能给出明确的答复,那店铺只能一直被封。后来大家都建议她再发一封更加诚恳的邮件过去,之后也跟该卖家进行了确认,店铺已经恢复销售。

收到亚马逊刷单警告邮件该如何处理?

亚马逊现在对刷评行为管制越来越严,依靠亚马逊强大的技术能力,要分析出买家是否有刷单行为还是相当容易的。

卖家们都知道高星级的review对一个listing的重要性,但也不要忘了被亚马逊逮住封店的危险。如果收到了上面类似的邮件,卖家也不用心存侥幸的以为这只是亚马逊在钓鱼执法。为什么那么多卖家没有收到这样的邮件,而你却收到了,只能说明亚马逊已经监测到你有刷单的行为。

这个时候我们应该选择“坦白从宽”,这可能是亚马逊给你最后的机会了。虽然按照亚马逊要求的“行动计划”提供资料之后可能会害死其它使用过刷单服务或软件的卖家,但这个时候你已经没有了选择,你只能自救。所以,此时只能诚恳地承认错误,希望能够获得账号的恢复。

而写邮件的时候,建议应该包含以下几个内容:

1、要首先承认自己确实有刷单行为,并表示自己对亚马逊规则了解不透彻(是自己的无知导致了错误行为的发生);

2、按照亚马逊的要求,提供刷单的记录与刷单群或服务商的信息(做污点证人,争取宽大处理);

3、列出自己的改错计划,并表示要多学习亚马逊规则,再不犯同样的错误(改过自新,从新做人)。

既然亚马逊给你发警告邮件,就说明他们愿意给你一次机会,那么就要好好把握,毕竟这样的机会真的只有一次。

不刷单刷评没有排名,没有排名就没有销量,而刷评又会被逮住受罚,那卖家们到底要不要刷评呢?

其实这个还是要取决于卖家自己,毕竟也有那么多卖家没有依靠刷评做起来的。

如果你实在想刷评,那你也得找个安全靠谱的方式吧。现在很多微信刷评群、Facebook测评群等等,刷单是很容易,但我们也要知道,这个团体已经存在一段时间了,除了给你刷单之外,还会帮别人刷。如果别人被亚马逊逮住,然后供出了这些名单,那你是不是也会跟着遭殃呢?

所以刷单还是要谨慎!我最开始做亚马逊的时候也沉迷于刷单,因为这样见效是最快的。不过我那时候都是在facebook上找精准的用户来做测评,我的产品他们正好需要,那就一拍即合了,而且这样出来的review也不容易被查。

当然,一个一个去找然后聊合作会比较耗时间,比较适合对review数量要求不高的小卖家,如果你想一天就能刷几十个,那这种方法可能就不适合。关于亚马逊卖家该如何迅速获取高质量Review,请观看相关视频

P.S.为了长久健康的运营,建议还是不要刷单比较好,毕竟每一次触碰红线都会带来一定的风险。卖家们更应该把时间和精力放在选好产品、优化好listing、服务好买家上面。销量和review可能来得会慢一些,但也要相信水到渠成。只要你下的功夫足够,就会得到你想要的结果。(来源:陈啟祥跨境成长营)

以上内容属作者个人观点,不代表雨果网立场!本文经原作者授权转载,转载需经原作者授权同意。

分享到:

--
评论
最新 热门 资讯 资料 专题 服务 果园 标签 百科 搜索

收藏

--

--

分享
跨境绝版祥
分享不易,关注获取更多干货