已收藏,可在 我的资料库 中查看
关注作者
您可能还需要
独立站
DTC出海启航盛典
立即报名
加入社群
独立站近期活动
选品
织里童装产业带探厂
立即报名
活动咨询
近期产业带活动
查看更多>>

外贸企业如何从0到1创建品牌

今天给大家带来一篇硬核干货文章:外贸企业如何从0到1创建品牌,主要由5个版块组成

外贸企业如何从0到1创建品牌

大家好,我是Jack,今天给大家带来一篇硬核干货文章:外贸企业如何从0到1创建品牌,主要由5个版块组成,分别是:

1. 打造运营级别的独立站;

2. 白帽SEO优化网站;

3. SNS社交媒体给网站引流;

4. 谷歌广告(Google Adwords)给网站引流;

5. 跟进维护网站询盘过来的客户。

外贸企业如何从0到1创建品牌

本篇文章一共6300多个字,这篇文章就和这首歌的BGM不将就一样,要么不写要么就写的明明白白!!阅读完需要19-29分钟,有的朋友可能需要反复看几篇,才能理解的比较透彻。这篇文章很烧脑,毕竟我四年多工作经验提炼到一张思维导图上面来的,这篇文章也是一场思维导图盛宴,用了7张思维导图。

为什么说硬核呢,因为这个是Jack根据之前的5-6个PPT提炼出来的,总结做成了思维导图,然后思维导图导出的大纲文字就有3315个字,如果加上我的文字描述估计起码2万字了。

所以这篇文章我打算这次先给大家提炼个大纲,后面有时间再分别把另外五个分支文章一一写出来。为什么说是干货呢,因为写这个PPT Jack前后花了20多个小时,如果算上这篇文章和后续几篇系列文章,估计要40多个小时,所以大家如果把这篇文章和后面的系列文章给理解透了,那么你去找运营工作也好,招聘运营岗位也好,自己创业也好,马上把公司品牌做起来也好,好处都是很多的。

那么有朋友会问,这么核心机密的东西,你之前花几万块钱买的课程会什么舍得免费分享出来呢?这个问题其实我在2019年工作总结也提到过了,原文链接在下面,需要看的可以看下。Jack2019总结

因为我喜欢写,我内心有了感触我需要一个渠道给表达出来,文字就是一个比较好的方式,为什么不录视频呢?视频一个有广告30-90秒,不方便大家阅读。二来视频有声音,有些朋友是上班时间阅读公众号文章的,这个时候视频就不是很方便了,所以Jack还是选择自己辛苦点,方便读者朋友们阅读。二来,通过文字分享可以结交各路英雄好汉,毕竟人外有人山外有山是吧,我要是一直孤芳自赏现在也认识不了这么多朋友。三来,那句话我之蜜糖你之砒霜,很多东西我们觉得很牛逼的,很可能是别人玩剩下的,这个时候我们分享出来就可以提高自己了。四来,输出也是对自己的一个总结和复盘,这个过程考验我自己对推广这个东西到底了解到哪个程度,方便我下一步做学习和输出规划。好了,前言也说了这么多,现在进入大家最喜欢的“思维导图环节”。

1. 打造运营级别的独立站;

这个部分下面分为四个子部分:

一 优秀的网站系统;

二 网站页面规格;

三 其他体系化;

四 案例分析;

外贸企业如何从0到1创建品牌

打造运营级别的独立站思维导图框架

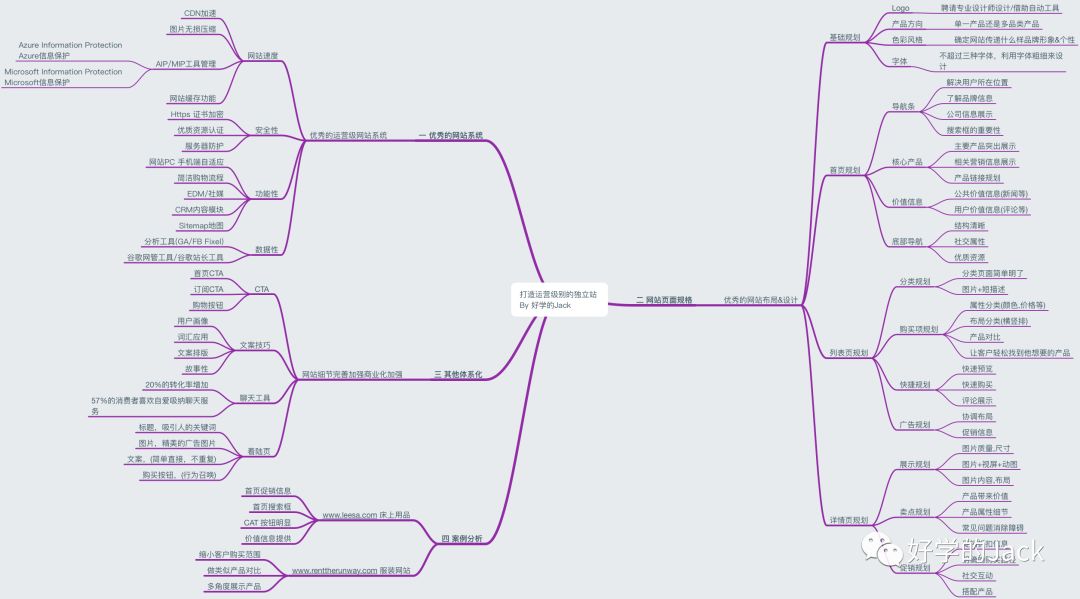
我们先看第一部分 --优秀的网站系统

这个下面有主要包含四个子部分,分别是网站速度,安全性,功能性,数据性。

网站速度需要注意四个事项:CDN加速;CDN加速;AIP/MIP工具管理;网站缓存功能。

网站安全性需要注意三个事项:Https 证书加密;优质资源认证;服务器防护。

网站功能性需要注意五个事项:网站PC 手机端自适应;简洁购物流程;EDM/社媒;CRM内容模块;Sitemap地图。

网站数据性需要主要注意两个事项:分析工具(GA/FB Fixel);谷歌网管工具/谷歌站长工具。

我们再看第二部分 --网站页面规格。

这个下面有主要包含四个子部分,分别是基础规划,首页规划,列表页规划,详情页规划。

网站基础规划需要注意四个事项:Logo,产品方向,色彩风格,字体。Logo,聘请专业设计师设计/借助自动工具即可。产品方向,单一产品还是多品类产品。色彩风格,确定网站传递什么样品牌形象&个性。字体,不超过三种字体,利用字体粗细来设计。

首页规划这块需要注意四个事项:导航条,核心产品,价值信息,底部导航。导航条的四个作用:解决用户所在位置,了解品牌信息,公司信息展示,搜索框的重要性。核心产品需要注意三个事项:主要产品突出展示,相关营销信息展示,产品链接规划。价值信息主要注意两个事项:公共价值信息(新闻等),用户价值信息(评论等)。底部导航需要注意三点:结构清晰,社交属性,优质资源。

网站列表页规划需要注意四点:分类规划,购买项规划,快捷规划,广告规划。

分类规划主要分为两点:分类页面简单明了,图片+短描述。

购买项规划主要分为四点:属性分类(颜色,价格等),布局分类(横竖排),产品对比,让客户轻松找到他想要的产品。

网站快捷规划主要分为三点:快速预览,快速购买,评论展示。

广告规划主要分为两点:协调布局,促销信息。

网站详情页规划主要分为三点:展示规划,卖点规划,促销规划。展示规划主要分为三点:图片质量,尺寸,图片+视屏+动图,图片内容,布局。卖点规划主要分为三点:产品带来价值,产品属性细节,常见问题消除障碍。促销规划主要分为四点:促销折扣信息,明确的购买路径,社交互动,搭配产品。

我们再看第三部分 --网站其他体系化。

这个下面有主要包含四个子部分,分别是CTA,文案技巧,聊天工具,着陆页。

CTA是call to action的缩写,主要分为三点:首页CTA,订阅CTA,购物按钮。

文案技巧主要分为四点:用户画像,词汇应用,文案排版,故事性。

聊天工具需要两个优点:20%的转化率增加,57%的消费者喜欢自爱吸纳聊天服务。

着陆页需要注意四点:标题,吸引人的关键词;图片,精美的广告图片;文案,(简单直接,不重复);购买按钮,(行为召唤)。

我们再看第四部分 --网站案例分析。

www.leesa.com 床上用品 这个网站有四点值得我们借鉴:首页促销信息,首页搜索框,CAT 按钮明显,价值信息提供,大家想研究的可以去他官网看下。

www.renttherunway.com 服装网站 这个网站有三点值得我们借鉴:缩小客户购买范围,做类似产品对比,多角度展示产品,大家想研究的可以去他官网看下。

以上就是打造运营级别的独立站的大概介绍,后期有空写文章详细介绍。

2. 白帽SEO优化网站

这个下面有主要包含八个子部分,分别是:

1、站内标题、描述、H1标签;

2、关键词密度、LSI关键词以及TF-IDF关键词的植入;

3、页面的文案;

4、站内的内链以及导出外链;

5、301、404的异常链接检测;

6、搜索者意图分析;

7、单页面的速度测试;

8、链接建设策略;

外贸企业如何从0到1创建品牌

白帽SEO优化网站思维导图框架

我们先看第一部分 --站内标题、描述、H1标签

站内标题、描述、H1标签这个下面主要包含四个子部分,分别是标题,描述,H1标签最好都带有关键词;标题描述可借鉴同行网站,或者同行的谷歌广告;主关键词和子关键词相互对应;网站URL/图片Alt标签都可以优化。

我们再看第二部分 --关键词密度、LSI关键词以及TF-IDF关键词的植入,这个下面主要包含三个子部分,分别是用kwfinder或者keywords everywhere找出合适的主关键词;LSI,是Latent Semantic Indexing(隐性语义索引)的缩写,LSI关键词指的是与与主关键字在语义上相关的关键词;关键词密度可以用Surfer检查单页面数据,查看Surfer给的关键词密度建议,现在不再流行关键词百分比说法。

我们再看第三部分 --页面的文案,这个下面主要包含六个子部分,分别是页面文案字数1000左右原创最好;可用garmmarly这个语法工具检查错误;文案体现专业性,多查资料;借鉴同行的文案内容,学习优点;列明文章大纲,到相关平台找老外写;文案内容更简单易读。

我们再看第四部分 --站内的内链以及导出外链,这个下面主要包含三个子部分,分别是站内以核心关键词为中心,其他页面集中链接到这个单页面,把这个页面的关键词,排名,收录做起来;内链可以是产品页面也可以是博客页面;导出do-follow外链,外链要有权威性,加强信服度。

我们再看第五部分 --301、404的异常链接检测,这个下面主要包含三个子部分,分别是301 重定向,也被称为永久重定向 (permanent redirect), 是一种服务器端的重定向,能够被搜索引擎蜘蛛适当地处理;404错误是当用户输入了错误的链接时,返回的页面。意味着链接指向的网页不存在,即网站原始网页的URL失效;可以用ScreamingFrog 检查301, 404异常链接。

我们再看第六部分 --搜索者意图分析,这个下面主要包含三个子部分,分别是分析关键词是信息词还是商业词;参考people also ask下面的话题;通过LSI和TF-IDF关键词分析,找出符合搜索者意图的关键词和网址,并整理成Excel表格。

我们再看第七部分 --单页面的速度测试,这个下面主要包含一个子部分,是测速单页面网速,桌面和移动端分别测速,分数越高越好。

我们再看第八部分,也是最后一个部分 --链接建设策略,这个下面主要包含两个子部分,分别是在前期没有外链基础下,有一定外链基础后。在前期没有外链基础下,我们需要做枕链Pillow Link,它包含:Web 2.0外链,Press Release 新闻稿外链 (适合 B2B),Directory 目录站外链,Citation 外链 (适合 B2C)。有一定外链基础后,我们需要做Authority Link,APL (Authority Privacy Link)隐私权重传递外链 ,PBN (Private Blog Networks) 外链,不建议在Fiverr买便宜PBN外链,很多做黑帽SEO的会用很多PBN外链,Guest Post 需要outreach,比较费时间和精力,不过效果很不错。

以上就是怎么用白帽SEO优化网站的大概介绍,后期有空写文章详细介绍。

3. SNS社交媒体给网站引流

这个下面有主要包含两个个子部分,分别是:LinkedIn,Facebook。

外贸企业如何从0到1创建品牌

SNS社交媒体给网站引流思维导图框架

我们先看第一部分 --LinkedIn,LinkedIn优化好需要做好这四点:1. 完善个人简历,2. 添加好友&群组;3. 持续性发动态;4. 邮件开发跟进。

完善个人简历我们需要做好这四点:1. 完善个人基本情况,姓名/头像/地区/目前工作岗位等;2. 完善过往工作经历,工作具体职位越详细越好,让别人知道你是专业的;3. 完善教育经历,具体的专业,所学习的课程等,让别人知道你的教育情况;4. 完善个人志愿者经历,考过证书,写过文章,语言技能等侧面背书自己能力的东西。

添加好友&群组我们需要做好这五点:1. 准备好添加好友模板,方便手动群发,增加成功率;2. 模板不要加入邮箱,网址等信息,容易被linkedin屏蔽;2. 模板不要加入邮箱,网址等信息,容易被linkedin屏蔽;2. 模板不要加入邮箱,网址等信息,容易被linkedin屏蔽;5. 搜索行业相关的群组并申请加入。开发信模板,Jack这里提供个模板,

Hi , 

This is Jack from abc company, we focus on abc field for more than 5 years, after viewing your profile & company page for 9 minutes, I’ve found that we both focus on abc field for many years, I think we can build a relations in in Linkedin. PS: Not for business but for appreciation to each other, thanks, have a nice day.

 Jack

这个模板成功率有40-50%左右, 算很不错了。

搜索行业相关的群组并申请加入需要注意这两点:用行业相关关键词搜索群组,并申请加入,一个群组长时间审核不通过,可以撤回,申请新的群组;一个人能申请的群组有限制,貌似最多21个。

持续性发动态我们需要注意这三点:1. 每周推送2-3次有价值的内容,行业相关的新闻,产品技术分析;2. 产品生产工艺流程,新品发布,展会邀请,客户好评等;3. 内容务必言简意赅,图文并茂,有视频最佳。

邮件开发跟进我们需要注意这两点:1. 导出linkedin联系人邮箱,邮件一个个跟进 (导出linkedin联系人,包含姓名,电话,邮箱,地址等);2. 制作linkedin客户地图,视觉化客户跟进 (地址可以在谷歌搜索”my map”制作客户地图)。

我们再看第一部分 --Facebook,Facebook优化好需要做好这三点:1. 完善个人简历;2. 添加好友&群组;3. 持续性发动态。

完善个人简历我们需要做好这两点:1. 完善个人基本情况,姓名/头像/地区/目前工作岗位等;2. 完善过往工作经历,工作具体职位越详细越好,让别人对你印象深刻。

添加好友&群组我们需要做好这三点:1. Facebook刚注册几天不要随意切换VPN服务器线路,也不要一下子加很多人;2. 先加马上可以通过好友邀请的,比如朋友或同事,有了一定好友基础,再开始规模化加好友;3. Facebook群组自己可以建,比linkedin建群组方便,可以邀请客户或者好友进群组。

持续性发动态我们需要做好这六点:1. 每周推送2-3次有价值的内容,行业相关的新闻,产品技术分析;2. 产品生产工艺流程,新品发布,展会邀请,客户好评等;3. 内容务必言简意赅,图文并茂,有视频最佳;4. 内容和形式多变,借鉴一些持续性发布个人日常动态和公司动态,打造个人facebook IP;5. 国外流行的社媒动态,蹭下热点;6. Facebook可以做些广告,增加主页粉丝数量和活跃度。

以上就是怎么用SNS社交媒体给网站引流的大概介绍,后期有空写文章详细介绍。

4. 谷歌广告(Google Adwords)给网站引流

谷歌广告(Google Adwords)给网站引流这个下面有主要包含七个子部分,分别是:1. 哪些词不适合做广告;2. 用户搜索行为分析;3. 质量得分影响因素;4. 广告没有展示原因;5. 广告投放策略;6. 怎么看账号信息;7. 高转化率登录页。

外贸企业如何从0到1创建品牌

谷歌广告(Google Adwords)给网站引流思维导图框架

我们先看第一部分 --哪些词不适合做广告,这个下面主要包含三个子部分,分别是点击成本太高的不合适;零售词不适合;搜索量太低的不适合。

我们再看第二部分 --用户搜索行为分析,这个下面主要包含两个子部分,分别是标题关键词精准匹配,长尾关键词做SEO, 精准关键词投放广告。

我们再看第三部分 --质量得分影响因素,这个下面主要包含三个子部分,分别是广告点击率 ( 广告语);着陆页体验 (跳出率/着陆页);广告相关性 (广告语)。

我们再看第四部分 --广告没有展示原因,这个下面主要包含三个子部分,分别是搜索量低,出价低,地理位置。

我们再看第五部分 --广告投放策略,这个下面主要包含三个子部分,分别是一个广告组一个词 ( 一个词三种组合方式);展示位置( B端少展示在移动端;少展示在谷歌搜素合作伙伴)。

我们再看第六部分 --怎么看账号信息,这个下面主要包含三个子部分,分别是先看关键词,再看广告组;通过对比一个月,14天,7天数据,查看账号运营情况;借鉴unbounce等专门做着陆页网站。

我们再看第七部分 --高转化率登录页,借鉴unbounce等专门做着陆页网站。

以上就是怎么用谷歌广告(Google Adwords)给网站引流的大概介绍,后期有空写文章详细介绍。

5. 跟进维护网站询盘过来的客户

跟进维护网站询盘过来的客户,这个下面有主要包含五个子部分,分别是:1. 建立客户跟进表格&客户档案;

2. 准备好开发信模板;

3. 关注客户网站&社交媒体动态;

4. 电话跟进;

5. 创建客户地图;

外贸企业如何从0到1创建品牌

跟进维护网站询盘过来的客户思维导图框架

我们先看第一部分 --建立客户跟进表格&客户档案,这个下面主要包含两个子部分,分别是客户表格基本要素;客户档案要素。客户表格基本要素下面主要包含五个子部分,分别是:1. 公司名,2. 联系人&职位,3. 公司网址,4. 联系人邮箱/电话,5. 公司主营业务。客户档案要素下面主要包含五个子部分,分别是:1. 客户的性格特征,2. 公司情况,3. 接受付款方式,4. 所在国家人文情况,5. 客户接受的运输方式。

我们再看第二部分 --准备好开发信模板,这个下面主要包含开发信模板要准备几套,分别是1.  介绍怎么认识客户的&公司情况;2. 介绍公司最新产品&合作客户案例;3. 介绍公司参加展会&拜访客户信息;4. 介绍公司团队文化和供应链优势。

我们再看第三部分 --关注客户网站&社交媒体动态,这个下面主要包含四个子部分,分别是:1. 添加客户为社交媒体好友(自己注册对应账号);2. 关注对方公司/个人账号;3. 时不时看下客户个人/公司动态(回复或者做笔记);4. 这是个考验耐心的活,需要长期坚持。

我们再看第四部分 --电话跟进,这个下面主要包含四个子部分,分别是:1. 提前打好草稿,列明要和客户聊得内容;2. 打电话前自己先模拟对话,录音下来听下自己的声音是否流畅,是否有信心;3. 提前想好不同的台词以应对不同场景;4. 电话打完马上写电话记录,给客户发邮件,把电话录音作为附件发给客户。

我们再看第五部分 --创建客户地图,这个下面主要包含两个子部分,分别是需要准备的事情;好处。需要准备的事情,这个下面主要包含两个子部分,分别是:1. 把客户的地址,名字批量放进Excel表格;2. 在谷歌地图中查看客户分布情况。好处,这个下面主要包含四个子部分,分别是:1. 可以视觉化客户位置和数量;2. 方便查看新客户开发进度;3. 方便做周总结月总结年总结;4. 根据客户地图做客户拜访线路图。

外贸企业如何从0到1创建品牌

外贸企业从0到1建立公司品牌全文结构框架

以上就是怎么跟进维护网站询盘过来的客户大概介绍,后期有空写文章详细介绍。

最后我们再来复盘一次,外贸企业如何从0到1创建品牌,主要由5个版块组成,分别是:

1. 打造运营级别的独立站;

2. 白帽SEO优化网站;

3. SNS社交媒体给网站引流;

4. 谷歌广告(Google Adwords)给网站引流;

5. 跟进维护网站询盘过来的客户。

这篇文章就和这首歌的BGM不将就一样,要么不写要么就写的明明白白。阅读完需要19-29分钟,有的朋友可能需要反复看几篇,才能理解的比较透彻。这篇文章很烧脑,毕竟我四年多工作经验提炼到一张思维导图上面来的,这篇文章也是一场思维导图盛宴,用了7张思维导图。

需要思维导图的朋友麻烦给文章点个在看,私信给Jack,Jack给你发思维导图Png格式的,思维导图PDF格式的只放在Jack的付费星球。可以扫码进入我的星球,里面有接近50份外贸推广方面的干货资料,每周有嘉宾分享,星友提问Jack也会很认真回答,每次回答内容都差不多7-800字,算是很用心了,需要深入学习的朋友可以考虑入坑。

(来源:好学的Jack)
以上内容属作者个人观点,不代表雨果网立场!本文经原作者授权转载,转载需经原作者授权同意。

(来源:好学的Jack)

分享到:

--
评论
最新 热门 资讯 资料 专题 果园 标签 百科 搜索

收藏

--

--

分享
好学的Jack
分享不易,关注获取更多干货