
1.做亚马逊的流程第一步:选品及注册账号
2.做亚马逊的流程第二步:注册账号后的后台相关操作
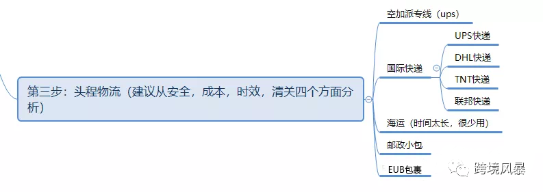
3.做亚马逊的流程第三步:头程物流选择(建议从安全,成本,时效,清关四个方面分析
4.做亚马逊的流程第四步:售后
5.简易A9算法图
6.亚马逊帐号关联
7.商品推广
8.品牌备案
9.广告整体知识整理
10.促销活动
11.产品主图
12.prime标识和Add-on Item标识
13.亚马逊问题大汇总setting
14.亚马逊问题大汇总绩效和评价
15.Amazon团队构架思维导图
16.amazon运营思维导图
17.CPC 广告全运营
18.CPC广告优化报表参量解析
19.CPC-流程规范化
20.CPC流量
21.KYC审核要求
22.PPC知识以及逻辑打法
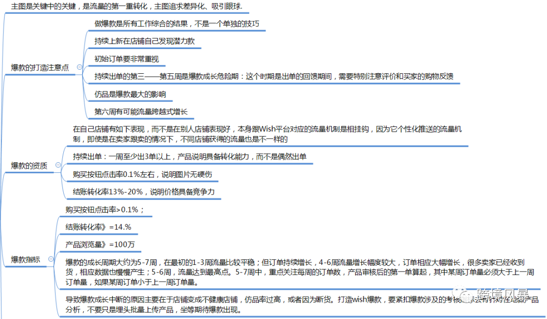
23.爆款指标
24.爆品战略思维导图
25.备货
26.产品调研思路
27.打造listing
28.打造优质listing
29.跟卖
30.关联思维导图
31.上架后优化
32.销售相关
33.新品推广脑图
34.选品
35.选品及站内运营
36.亚马逊(工作思路)
37.亚马逊CPC站内广告优化思路的思维导图
38.亚马逊新品打爆流程
39.亚马逊站内CPC广告日常工作流程
40.影响购买行为
41.影响转化率的隐形杀手
42.运营思路
43.最牛的Amazon选品+运营+推广思维导图
(来源:跨境风暴)
以上内容属作者个人观点,不代表雨果网立场!本文经原作者授权转载。
(来源:跨境风暴)