已收藏,可在 我的资料库 中查看
关注作者
您可能还需要
独立站
跨境增长 • 引爆商机
立即报名
加入社群
独立站近期活动

外汇局孙天琦2万字长文,从全球看跨境支付监管逻辑

金融科技的发展促进了中国“跨境交付”模式的金融服务的开放和发展,也导致了跨境违法违规金融服务的增加

外汇局孙天琦2万字长文,从全球看跨境支付监管逻辑

近年来,借助数字技术的发展,跨境金融服务趋于增多,表现为金融服务提供者在一个国家,通过数字平台给另外一个国家市场主体提供金融服务,即“跨境交付”模式的跨境金融服务。数字技术的发展促进了金融开放,也导致了跨境违法违规金融服务的增加,给各国监管带来了新的课题。

本文认为:(1)全球金融市场更趋开放、更趋一体化是未来趋势。(2)“跨境交付”模式下的跨境金融服务的开放,应基于中国经济发展需要及司法、监管能力的实际。一些金融服务可要求外资以设立商业存在的方式提供,即暂不开放其“跨境交付”模式;随着改革的深化,中长期来看,开放“跨境交付”模式下的跨境金融服务应当逐步深入。可先采取“正面清单”模式(即遵循GATS框架,GATS框架以“正面清单”方式承诺开放金融服务。“正面清单”开放方式,符合中国目前开放实际),之后逐步推进“负面清单”模式,进一步也可以把更多的“跨境交付”模式下的金融服务的开放度提高至与“境外消费”模式一致。中国相关金融服务开放,其他国家也要对等开放。(3)更加开放的金融市场,需要更加有效的监管。要强调金融必须持牌经营,金融牌照必须有国界。跨境金融服务不可“无照驾驶”,跨境“无照驾驶”是对一国金融国境的侵犯,是对一国金融主权的侵犯。目前中国监管的重点是针对无法在国内拿到金融牌照的国内企业迂回海外拿到金融牌照、再通过数字平台给国内提供金融服务的“无照驾驶”行为,相关的跨境资金流动违法违规行为,以及在境内投放各种违法广告的行为等。(4)应推进国际司法合作、监管合作,共同维护国际金融秩序。

一、何谓“跨境金融服务

(一)《服务贸易总协定》对“金融服务”的界定

GATS(General Agreement on Trade in Services,以下简称GATS)意为“服务贸易总协定”。作为WTO协定不可分割的一部分,GATS对服务贸易的定义已被各国普遍接受。

根据GATS中“关于金融服务的附件”的定义,金融服务(financial services),指一成员金融服务提供者提供的任何金融性质的服务。金融服务包含的具体内容如下——

保险及其相关服务(Insurance and related services),包括直接保险(寿险和非寿险)、再保险和转分保、保险中介(如经纪和代理)和保险附属服务(如咨询、精算、风险评估和理赔服务)。

银行和其他金融服务(保险除外)(Banking and other services,excluding insurance),包括:①接受公众存款和其他应偿还基金;②所有类型的贷款(包括消费信贷、抵押信贷、商业交易的代理和融资);③财务租赁;④支付和货币转移服务(包括信用卡、赊账卡、贷记卡、旅行支票和银行汇票);⑤担保和承诺;⑥交易市场、公开市场或场外交易市场的自行交易或代客交易,包括:(1)货币市场工具(包括支票、汇票、存单);(2)外汇;(3)衍生产品,包括但不限于期货或期权;(4)汇率和利率工具,包括换汇和远期利率协议等产品;(5)可转让证券;(6)其他可转让票据和金融资产,包括金银条块;⑦参与各类证券的发行,包括承销和募集代理(无论公开或私下)及其相关服务;⑧货币经纪;⑨资产管理,如现金或证券管理、各种形式的集体投资管理、养老基金管理、保管、存款和信托服务;⑩金融资产的结算和清算服务,包括证券、衍生产品和其他可转让票据;提供和传送其他金融服务提供者提供的金融信息、金融数据处理和相关软件;就上述所列活动提供咨询、中介和其他附属金融服务,包括信用调查和分析、投资和资产组合的研究和咨询、收购咨询、公司重组和策略咨询。

“全面且进步的跨太平洋伙伴关系协定”(Comprehensive Progressive Trans-Pacific Partnership,以下简称CPTPP)对金融服务的定义与GATS涵盖的金融服务范围基本一致,将金融服务定义为“任何具有金融性质的服务,金融服务包括所有保险及其相关服务,以及所有银行和其他金融服务(保险除外),还包括与具有金融性质的服务有关的服务,或具有金融性质的服务的辅助服务”。

CPTPP由“跨太平洋伙伴关系协定”(TPP)演变而来,当前共包括澳大利亚、文莱、加拿大、智利、日本、马来西亚、墨西哥、新西兰、秘鲁、新加坡和越南等11个原TPP成员国。2017年11月,上述11国共同发表联合声明,宣布“已就新协议达成了基础性重要共识”,并决定将TPP更名为CPTPP;2018年3月,11国代表在智利首都圣地亚哥举行了CPTPP的签字仪式;2018年12月30日,CPTPP生效。当前环境下,国内外舆论基本认同,在国际经贸规则方面,CPTPP代表新一代贸易协定的最高标准。目前英国已表示出加入意愿。

(二)“跨境金融服务”的模式

根据GATS,服务贸易有四种模式,广义上均适用于金融服务。

一是“跨境交付”模式(Cross-border supply),又称模式一。即服务提供者在一成员的领土内向另一成员领土内的消费者提供服务。如A国银行设立在A国国内,但向B国境内机构提供贷款。此时,消费者和服务提供者都未跨境,但实现了服务跨境。

二是“境外消费”模式(Consumption abroad),又称模式二。即服务提供者在一成员的领土内向来自另一成员的消费者提供服务。这种服务提供方式的特点是,消费者到其他成员领土内享受其他成员服务提供者的服务。如A国消费者到B国开立账户享受资金结算、现钞提取、刷卡消费等服务。

三是“商业存在”模式(Commercial presence),又称模式三。即一成员服务提供者通过在其他成员设立商业实体的方式提供服务。如A国在B国设立银行、证券机构、保险机构等提供金融服务,这些机构属于B国的“境内外资机构”。

四是“自然人流动”模式(Presence of natural persons),又称模式四。即一成员的服务提供者以自然人身份进入另一成员的领土内提供服务。如B国的自然人到A国,为A国公民提供理财顾问等服务,不同于商业存在模式,此种情形下的服务提供者没有在消费者所在国领土内设立商业机构或专门机构。

上述四种模式的金融服务,具有服务跨境、消费者跨境、服务提供者跨境等不同特点,是“跨境金融服务”或“金融服务跨境贸易”的具体表现形式。

(三)狭义的“跨境金融服务”

狭义的“跨境金融服务”只包含上述第一、第二和第四种模式,而不包括第三种模式即“商业存在”模式。广义的“跨境金融服务”包含以上四种金融服务模式。比如,CPTPP第11章金融服务关于“跨境金融服务贸易或跨境提供金融服务”的定义,是指以下三种形式:①自一缔约方领土向另一缔约方领土提供服务(跨境交付模式);②在一缔约方领土内向另一缔约方的人提供服务(境外消费模式);③一缔约方的国民在另一缔约方领土内提供服务(自然人流动模式)。但不包括通过在一缔约方领土内设立投资的形式在其领土内提供金融服务(商业存在模式)。

本文讨论的主要是“跨境交付”模式下的跨境金融服务。

二、更加开放、更趋一体化的全球金融市场

(一)四种跨境金融服务模式各国承诺的市场准入开放度不同

国际上,各国对四种跨境金融服务模式承诺的市场准入开放度不同。世界贸易组织(WTO)成员国可以对GATS跨境服务贸易的四种模式作出不同程度的市场准入承诺,即四种模式可以有不同的开放度。

“商业存在”模式:一般来说,各国“商业存在”模式的跨境金融服务的开放度不同,有的国家承诺开放度很低,但是趋势是开放度不断提高,主要表现为减少甚至取消外资股比限制、实施准入前国民待遇、内外资待遇一致等。

“跨境交付”模式:开放程度相对低,原因在于各国对提供“跨境交付”金融服务的境外机构难以监管,如一国监管能力跟不上而贸然开放“跨境交付”领域,可能影响自身金融安全。中国根据自身金融开放实际,防范金融风险,加入WTO时,也只承诺开放某些保险、证券服务、金融信息等金融服务可以“跨境交付”模式提供,表述为“除下列内容外,不作承诺”。其“下列内容”即为可“开放”的内容;“不作承诺”可理解为不承诺一定开放。

“境外消费”模式:各国对金融服务下的“境外消费”模式开放承诺最高,基本没有限制。如中国对金融服务下的“境外消费”模式的承诺,仅规定“保险经纪不作承诺”,其他均为“没有限制”。

“自然人流动”模式:一般是有限开放。原因是提供金融服务的为境外主体,监管难度较大。按照中国在GATS框架下的水平承诺,允许三种情况下的“自然人流动”(见后文),除水平承诺中内容外,“不作承诺”。

世界贸易组织的技术中性原则

WTO服务贸易承诺的技术中性原则(Technology Neutrality),旨在保证、促进服务业更加开放。具体是指不同技术手段或方式提供的服务应当受到同等对待。也就是说,承诺开放的服务,涵盖所有提供这种服务的技术或者手段,包括做出承诺时没有意料到的技术,除非成员承诺中另有规定。服务手段的变化(如以前用越洋电话给客户下单,现在通过数字平台给客户下单),不是成员国可以改变对该服务开放承诺的理由。承诺开放的服务贸易,不能对某种交付手段进行限制。

(二)数字技术的应用促进着金融业的开放

随着数字技术(Digital Techniques)迅猛发展,借助数字平台获客展业提供的跨境金融服务增多。其中趋于活跃的是在一个国家获得金融牌照,通过数字平台,为其他国家个人、企业提供跨境金融服务的模式。这属于“跨境交付”还是“境外消费”具有一定争议,直接影响对一国承诺履行情况的判定。GATS作为“前互联网时代”的多边贸易规则,也并未给出明确答案,实践中多有不同观点。

在近年一些国际多边规则谈判中,有的国家主张以服务提供者是否跨境“招揽(solicitation)”或“展业(doingbusiness)”区分“跨境交付”和“境外消费”。如CPTPP金融服务章中的“跨境贸易”规定:一成员方居民无论身在何处(成员方、其他成员方或任何第三国),境外金融服务提供者均可向该成员方居民提供金融服务,只要该服务提供者未在该成员方领土内“招揽”或“展业”。其逻辑是,只要境外服务提供者不在成员方境内“招揽”或“展业”,就应认定为属于消费者“境外消费”,而非服务“跨境交付”。

也就是说,A国金融服务提供者通过数字平台向成员国B国居民提供金融服务,但并不在B国“招揽”或“展业”,B国消费者自己在B国主动上A国金融服务提供者网站享受其提供的金融服务,这种情况被CPTPP认为属于B国消费者“境外消费”。甚至有的国家认为,实践中很难界定有没有“招揽”或“展业”、金融服务提供者主动还是消费者主动,不应以国境为基准对“境外消费”进行定义,一国居民通过数字平台购买外国公司提供的金融服务都应属于“境外消费”。

各国对“境外消费”模式的开放度承诺一般高于“跨境交付”模式(如对前者“不作限制”,对后者“不予承诺”)。上述这些国家主张的认定标准,实质上希望推动通过数字平台提供跨境金融服务开放度的提高。而对于另外一些国家而言(如有的发展中国家),可能监管能力尚不健全、或本国电子商务不发达,一般主张应以消费者物理上是否移动出境为判断标准,强调基于数字平台的跨境服务贸易,消费者并没有移动到境外,而是服务实现了跨境,所以应该认定为“跨境交付”而非“境外消费”(如前述B国消费者物理上没有移动出境,在B国享受A国金融机构网站跨境提供的金融服务),因此依据国内法进行限制不属于违反承诺义务。

(三)WTO“新金融条款”力促成员方对新金融服务持更加开放态度

WTO“新金融条款”(New Financial Services)力促成员方对新金融服务持更加开放态度。WTO框架下“关于金融服务承诺的谅解”(中国尚未签署此谅解,推动者主要为发达经济体)中的“新金融条款”,即“一成员应允许设在其领土内的任何其他成员的金融服务提供者在其领土内提供任何新的金融服务”(A Member shall permit financial service suppliers of any other Member established in its territory to offer in its territory any new financial service.)。“新的金融服务”指具有金融性质的服务,包括与现有和新的产品有关的服务或产品交付方式,此类服务在一特定成员领土内没有任何金融服务提供者提供,但在另一成员领土内有所提供。这意味着,如一成员方允许开展某类金融服务,则也可在其他成员方开展此类金融服务,即使其他成员方境内并无开展此类金融服务的先例与经验。

WTO的“新金融条款”开放度较高,代表了努力方向,但是各国发现实现难度较大之后,在多边双边协议中又进行了一定调整。如CPTPP新金融的定义是指“尚未在一缔约方领土内提供,但已在另一缔约方领土内提供的金融服务,且包括任何新的金融服务交付方式或销售该缔约方领土内尚未销售的金融产品”“每一缔约方应允许另一缔约方的金融机构提供一项新金融服务,如该缔约方允许其本国金融机构在相似情况下提供该金融服务,且无需制定新法或者修改现行法律”(类似国民待遇)。2018年日本与欧盟签署的“日欧经济伙伴关系协定”(EPA)也做出了相同规定。

三、从国际上看,开放的金融市场都有严格的金融监管

国际上,开放发达的金融市场都有严格的金融监管,金融监管体系和规则也相对健全、严格,具有较强的公信力和威慑力,如微观审慎监管、行为监管机制等。

以微观审慎监管中的准入监管为例——

(一)美国的金融持牌要求

美国经验较为典型,强调金融必须持牌经营,其他国家也有类似要求。

第一,美国明确要求在其境内开展金融业务、向美国人提供金融服务的机构必须在美注册、持牌经营。否则,将被认为是欺诈,受到重罚。

2008年全球金融危机后,美国出台《多德—弗兰克法案》,加强对境外机构的监管。包括明确在期货与衍生品市场中对境外机构的监管、明确对境外交易对手实施监管、要求外国银行对其在美分支机构加强管理等。

比如,境外金融机构为在境外的美国公司提供衍生品清算服务,需在美注册,持其牌照,受其监管,还要向其提供数据。根据美2010年《多德—弗兰克法案》,未在美国商品期货交易委员会(CFTC)注册为衍生品清算组织(DCO)的境外清算机构,不得在美国开展业务,未在CFTC注册的清算会员不得代理美国机构参与境外清算机构业务。也就是说,未在CFTC注册为DCO的境外清算机构,不得向美国机构直接提供清算服务,也不能通过清算会员向美国机构间接提供清算服务。境外清算机构可向CFTC申请DCO豁免注册,但前提是境外清算机构所在国监管机关需与CFTC签订合作备忘录(MOU)。在两国官方未签订MOU的情况下,境外清算机构可向CFTC申请临时性不行动函(No-Action Letter)。如一些国家清算机构因需为美国金融机构提供集中清算服务,获得了CFTC颁发的临时性不行动函,可根据该函向美国机构提供清算服务,但也需向CFTC报送相关交易数据。

在美国注册,并不要求必须在美国有分公司、子公司实体商业存在。如外汇保证金业务,目前有2家在美国注册的机构在美境内并无实体公司,只开展线上业务。

第二,对在美境内开展金融业务但并未持牌的机构进行重罚。

2018年11月,美国加利福尼亚州某居民及其公司因未在CFTC注册而实际从事贵金属交易、欺诈性招揽客户、至少非法挪用来自381名客户的1780万美元资金、虚报盈利、隐瞒欺诈行为,被处以1576万美元的罚款。此外,联邦法院已于2016年1月对当事人发布永久交易禁令,并于2016年5月判处当事人30个月有期徒刑。

对境外机构也如是。2018年7月,爱沙尼亚某外汇经纪商因未在CFTC注册即向美国居民提供外汇业务,被处以高达6亿美元的罚款,并被永久禁止向美国居民提供外汇业务,还向消费者支付了1000多万美元的赔偿款;2019年2月,保加利亚某外汇经纪商也因未经注册向美国居民提供外汇业务受到了处罚,被永久禁止向美国居民提供外汇保证金业务,并被要求在其网站上明示“从现在起将主动封锁来自美国的新注册申请”(详见下图)。

外汇局孙天琦2万字长文,从全球看跨境支付监管逻辑


第三,要求其他未在美注册的境外金融机构在其网站上明确提示“不为美国人提供相关金融服务”。

根据CFTC的相关规定,拥有英国、新加坡、中国香港地区牌照的英国公司Saxo、拥有新加坡牌照的加拿大公司OANDA等外汇平台在其网站上明确提示,不允许美国居民或美国境内非居民参与其提供的相关金融交易(详见下图)。

外汇局孙天琦2万字长文,从全球看跨境支付监管逻辑

外汇局孙天琦2万字长文,从全球看跨境支付监管逻辑



在境外拿到金融牌照并在境外上市,但本质以境内业务为主的“XX证券”,其网站开户要提供选择是否为“美国的收入税务居民”的步骤。如选择“是”,网站会提示“很抱歉,美国的收入税务居民暂时不能在XX证券开户,请您谅解”。如果选择“中国公民”,就可以继续开户并做交易。工作中也发现,面向中国的跨境金融服务提供商,基本上都明确不给或者不敢给美国人提供金融服务,只给中国人提供金融服务。实际交流中,美国金融监管部门对中国境内的金融业“无照经营”、金融乱象以及针对中国的跨境金融服务“无照驾驶”均感到不可理解。

外汇局孙天琦2万字长文,从全球看跨境支付监管逻辑


其他国家也有类似管理要求。如澳大利亚金融监管部门2017年以来让苹果公司、谷歌公司下架了300多个应用软件,主要涉及一些未经过市场准入就向澳大利亚居民提供金融服务的公司;俄罗斯央行关闭了400多家网站,因为这些网站未经允许违规向俄罗斯居民提供金融服务。

根据中国香港地区证券及期货事务监察委员会(证监会)官网披露,三名自然人违反《杠杆式外汇买卖条例》《商品交易条例》的规定,因无牌经营杠杆式外汇买卖业务被控罪,各判处罚款100,000元。一人更因为在未获发牌的情况下,显示其本人经营商品期货合约买卖业务而被判罚款100,000元。除被判处罚款外,各被告均被下令须向证监会支付合共46,300元的调查费用。

香港地区证监会对事件进行调查后发现,三名被告在1994年9月1日至1996年8月28日,在未获发牌的情况下,作为以澳门为基地的南方金业代理人身分,经营杠杆式外汇买卖业务。有证据显示,他们通过为香港地区人士提供便利,令他们可以通过南方金业以杠杆形式进行外汇买卖。期间,其中一人并没有向证监会注册,但却显示其经营恒生指数期货合约业务。

香港地区证监会法规执行部人士指出:“根据《杠杆式外汇买卖条例》,‘杠杆式外汇买卖’的定义广泛,包含诱使他人与另一人订立杠杆式外汇买卖安排的行为;如果诱使行为是在香港发生,则即使买卖实际上在其他地方进行,有关行为仍属违法”“这个案件中,被告无牌却经营相关业务而被判罚款的金额是迄今为止同类案件中最高的,反映出法庭认为这是非常严重的罪行。”

此外,在市场准入方面,发达国家都有安全审查,也起到了加强准入管理的效果。

(二)国际多双边协定下的金融监管合作

国际多双边协定关注“跨境交付”模式下的跨境金融服务开放问题,也强调要符合当地监管要求。即便在服务贸易开放水平相对较高的CPTPP协议框架内,允许某一成员方服务提供者在其他成员方没有商业存在的情况下提供跨境服务,但也要求其在其他成员方完成跨境服务提供的商业注册或取得该成员方相关监管部门的授权。

随着全球金融市场更加开放、更趋一体化,跨境监管合作也日益强化。一些国家通过签署谅解备忘录(MOU)或多边谅解备忘录(MMOU)的形式增进信息共享,开展联合行动搜集违法行为证据材料,共同打击非法跨境金融服务。谅解备忘录通常包含监管磋商、执法合作、信息互换、信息使用、技术协助(如培训)等内容,如共享审计工作底稿、提供强制证词、资产冻结、共享电信或网络服务提供商记录等,努力还原跨境交易信息,包括交易数量、时间、价格、交易方情况等。

四、金融科技的发展促进了中国“跨境交付”模式的金融服务的开放和发展,也导致了跨境违法违规金融服务的增加

(一)金融科技发展促进跨境金融服务快速发展

金融科技(Fintech)的发展促进了中国“跨境交付”模式的金融服务的开放和发展,极大便利了市场主体,也导致了跨境违法违规金融服务的增加。

一是网上银行、手机银行、第三方支付等快速发展,使个人足不出户就可实现便捷交易,便利了中国居民跨境消费和交易。在境外亚马逊等购物平台,不仅可以支持境内银行发行的外币信用卡,中国银联的接受程度和覆盖程度也越来越广泛;银行为阿里巴巴、京东、苏宁等跨境电商平台提供的线上、实时购付汇服务,极大方便了中国居民购买进口商品;商业银行也在探索为境内中小企业提供更快捷、安全、合规的跨境电商收结汇服务。同时,支付宝、微信在境外多个旅游热点国家与地区商户范围日益广泛,客户在境外移动端消费逐渐成为新风尚。上述金融创新,在便利了境内外跨境支付服务的同时,也使中国的金融服务深度参与国际竞争。

二是见证远程开户,可便利境内外人员通过互联网在其他国家跨境开户。既便利了境内个人,在境内通过互联网在境外银行开户;也便利了境外个人,在境外通过互联网在境内银行开户。目前,已有银行在该领域有所尝试,利用坐标定位、人脸识别、活体检测、电子账户等先进技术与金融产品,为客户提供便利的开户服务,满足客户在异地的移动端小额日常消费需求。

三是境外再保险机构跨境向中国保险公司提供再保险服务。2018年8月,上海保交所正式上线国际再保险平台。在用电子合约、账单替代纸质合约、账单,使用电子印章和数字证书进行签约等方面,具有更加便捷和安全的优势。

四是境外机构跨境向中国提供金融信息服务。

(二)基于数字平台的跨境非法金融活动也不断活跃

金融科技的发展也导致了跨境违法违规金融服务的增加,中国基于数字平台的跨境非法金融活动不断活跃。

一是外汇保证金交易。该产品目前在中国是禁止的。实践中有境外互联网“外汇交易平台”,跨境向中国境内居民提供带杠杆的外汇保证金交易。这些“外汇交易平台”多自称持有境外监管部门颁发的牌照(如自称已获得英国、澳大利亚、新西兰、塞浦路斯等金融监管部门颁发的牌照并受其监管),交易内容多为“外币对”(Foreign Currency Transaction,即外币兑外币)交易,保证金杠杆比例可达到一比数百甚至上千。

二是境外机构为中国境内居民提供跨境炒股、期货和贵金属服务。目前发现有一些持有境外券商牌照和注册投顾牌照的证券公司,通过网站、APP等向中国境内居民提供投资美股、港股等服务,包括股票交易下单与执行等。该类公司往往同时持有澳大利亚、新西兰等市场的券商牌照或许可,宣称为全球的华人投资者开发了一个创新的经纪平台,投资者能够在全球多个交易所交易股票和其他金融工具。

三是境外支付机构跨境向中国外贸企业提供支付服务。如境内某公司在英国投资设立公司,并在英国取得支付牌照后,与中国香港地区、欧洲、美国等银行合作,以“跨境交付”模式为中国境内外贸企业提供离岸账户开立和跨境收款服务。

四是比特币、首次币等发行(ICO)交易。境外机构或境内机构在境外通过网站,向中国境内居民提供比特币、ICO等交易服务。有的甚至运用比特币交易进行贩毒等非法活动。

五是中国境内居民跨境购房相关的跨境金融服务。根据外媒披露,近期有总部位于雅典的希腊房地产公司向中国境内居民兜售希腊首都的公寓和别墅,起价为25万欧元,这是“黄金签证”计划所要求的最低房产投资。希腊房地产公司携带移动POS机在中国境内为购房者提供刷卡支付服务。银行卡清算机构现有技术较难监控POS移机行为,从交易记录看,在境内刷卡与在境外刷卡显示信息基本一致,只能依赖境外收单机构进行监测管理,但难度较大。POS跨境移机易成为跨境资金流动的隐形通道,境外POS机转移境内使用,可便利境内资金违规转移境外;境内POS机转移境外使用,可便利境外资金违规跨境流入。

六是境外银行跨境向中国境内个人提供开户服务。中国境内个人提交开户信息,通过互联网在一些境外银行网站上直接开户(中间无见证环节)。随后,这些境内个人编造“旅游”等虚假名目,将境内资金向境外个人同名账户汇款(大多受到境外银行境内合作者的“汇款”指导),实现资金向境外非法转移并进而进行非法投资。

七是跨境销售保险产品。境外保险公司通过数字平台,借助线下变相的、实质性的商业存在,跨境销售投资类保险产品。

八是跨境财富管理服务等。比如,中国一些财富管理集团在境外设立实体机构,从多个国家获得各类金融牌照,形成跨境金融服务集团,或者与境外金融机构合作,变相为中国境内居民提供跨境金融服务,非常具有迷惑性。表现为集团下很多子公司拥有不同国家金融牌照,但是在中国境内没有金融牌照,宣传营销上却把拥有外国牌照,尤其是把拥有发达国家牌照作为揽客招牌。境内公司法人与境外子公司建立业务合作,似乎并不是境外子公司在境内直接“无照驾驶”;境内公司宣称只做境外金融产品的介绍,做的也不是金融业务。但是拉直、穿透看,此类模式也是“无照驾驶”,是境外持有金融牌照的公司在境内“无照驾驶”的较高形态。管理部门稍微糊涂一点,此类业务就会迅速发展。

九是跨境撮合、跨境两端对敲。表面看没有资金跨境的非法外汇交易,属于地下钱庄模式。如有公司宣称是注册在美国的金融服务公司,有美国金融服务牌照,注册号xxxxxx;美国金融服务牌照是受美国金融管理局严格审查的公司才可以申请,可以查到其公司的金融服务备案信息。称用撮合的方法让陌生客户之间实现资金兑换,便宜又快速。美元换人民币,中国银行的实时汇率减4%;人民币换美元,中国银行的实时汇率加3%。称走的是一个银行间的即时转账系统,最初由国际大行联合发起,可以给其他人即时转账,只要双方使用的银行都是该系统的合作伙伴银行,就可以瞬间转账,不必是同一家银行。有的公司引导中国境内投资人以5万美元境内个人便利化购汇额度,向境外汇款。有的公司暗示中国境内投资人,在境外经商的中国人有资金汇回需求,境内投资人可以对敲方式解决资金出境问题。

(三)一种“特别的”跨境监管套利

瞄准中国消费者投资者的“跨境交付”模式下的跨境金融服务很多也是一种跨境监管套利。美国等发达经济体的金融监管,通常是“宽准入、严监管”,取得金融牌照相对容易,符合条件的申请者都可拿到牌照,但日常监管严格,违法违规将受到重罚,所以很多市场主体不愿涉足金融业,甚至其获得的牌照中已允许从事某些业务,也不实际开展。相对来说,中国金融监管属于“严准入、宽监管”,即拿金融牌照非常难,但一旦拿到后,日常监管相对就没有那么严格,甚至某一段时期还被批评为监管“宽、松、软”。

有些机构通过数字平台在境外获得牌照后向境内提供服务,实质上享受了境外“宽准入”、境内“宽监管”的待遇,甚至相当于进入监管真空开展业务。监管部门往往因此类业务跨境,业务类型较为新颖,过去没有管过,没有禁止过,现在也没有监管规则,就放任不管或者观望;或者认为“牌照不是我发的,我不管”;甚至认为,近几年中国改革开放力度加大,放点口子让干,也是开放的一个尝试,这些都给了非法机构可乘之机。比如,在中国开展跨境金融业务的集团公司,有的是集团下属公司取得如澳大利亚、英国等国牌照,对外宣称集团接受严格监管、树立合规经营形象,赢得了投资者信任;同时,集团下属其他公司取得监管较为宽松的塞浦路斯等国牌照,在境内“无照驾驶”开展业务。

(四)中国监管机构分类处置上述非法跨境金融服务

一是交易本身为中国尚未开放且明确禁止;但境外属合法,在境外拿到牌照后,跨境向境内开展此类交易的,违反了中国禁止性规定。比如,外汇保证金交易、ICO交易,国际不少国家和地区允许银行、外汇经纪商等提供此项服务,但中国尚未开放相关服务,且明确禁止在境内开展此类交易。在境内开展此类交易的(辅之以境内成立名为“教育机构”“培训中心”等变相的商业存在,实质进行营销交易),均属非法。截至2019年9月底,外汇局已会同相关部门处置非法外汇保证金交易平台2006家。其中,关闭1952家,约谈清退45家(删除网站有关外汇交易内容),移交公安机关9家。

二是交易本身为中国尚未开放,也并未明确禁止,但是没有中国金融牌照就跨境向境内提供服务的,属于“无照驾驶”类非法金融活动。比如,境内居民跨境炒股等证券投资交易、跨境销售投资类保险产品,虽然目前中国并无法律法规禁止,但提供此类服务的境外机构未获得中国牌照,在境内提供相关服务合法性具有较大疑问,监管应当及时跟上。

三是交易本身已经开放,但明确规定需以“商业存在”模式提供金融服务。境外支付机构未在境内设立外商投资企业,跨境向中国外贸企业提供支付服务,违反了中国人民银行〔2018〕第7号公告的规定。根据该规定,境外机构拟为境内主体的境内交易和跨境交易提供电子支付服务的,应当在境内设立外商投资企业。

五、中国“跨境交付”模式下跨境金融服务的开放

(一)中国在GATS框架下的金融服务开放承诺

一是中国入世时关于金融服务市场准入承诺,多集中在“商业存在”模式下。入世后,中国不断扩大“商业存在”模式下金融业的开放程度,强调在金融业对外开放中坚持“内外资一致”的原则。逐步放宽或取消外资持股比例限制、取消外资机构进入中国相关金融领域的总资产规模限制、放宽外资设立机构条件、扩大外资机构业务范围、放宽外资市场准入条件等。

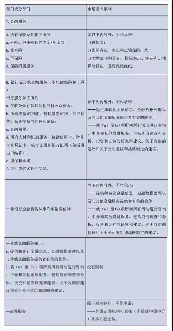
二是对于“跨境交付”模式的跨境金融服务,中国入世时仅以正面清单方式承诺开放某些保险服务、证券服务、金融信息数据服务,没有承诺开放其他金融服务。根据2001年《中华人民共和国加入议定书》附件9《中华人民共和国服务贸易具体承诺减让表》,中国已做出的“跨境交付”模式下市场准入开放承诺限于以下金融服务:

①保险服务。包括:再保险;国际海运、空运和运输保险;大型商业险经纪、国际海运、空运和运输保险经纪以及再保险经纪。

②证券服务。包括外国证券机构可直接(不通过中国中介)从事B股交易。

③金融信息数据服务。包括提供和转让金融信息、金融数据处理以及与其他金融服务提供者有关的软件;就《减让表》所列相关活动进行咨询、中介和其他附属服务,包括资信调查和分析、投资和证券的研究和建议、关于收购的建议和关于公司重组和战略制定的建议。

在“跨境交付”模式下,除上述采取正面清单方式承诺已开放的项目外,中国可以对其他未承诺开放项目实施限制,并不构成对WTO规则的违反。当然,对这些未承诺开放的跨境交付类金融服务项目,通过深化改革也需逐步提高开放度(详见下表,来源于《中国加入世界贸易组织知识读本》(三)《中国加入世界贸易组织法律文件》)。

外汇局孙天琦2万字长文,从全球看跨境支付监管逻辑

CPTPP等最新的多双边国际协定框架下的金融服务自由化,一定程度上代表了未来跨境金融服务的高水平开放标准,正在推动在全球进一步形成高水平开放的金融服务一体化市场。中国出现一些违法违规的跨境金融服务,原因之一也是没有开放市场而出现了“服务走私”。

(二)开放进程中要积极、审慎、理性对待新近多双边国际协定中的“跨境金融服务条款”和“新金融条款”。

一是“跨境金融服务条款”。

基于数字平台的跨境金融服务,服务者和消费者相互分离在不同国家,二者均不“移动”,而仅是服务“跨境”,“跨境交付”模式更符合互联网跨境金融服务的本质特征。其实质仍属于“跨境交付”,而非以是否“招揽”或“展业”为标准,界定是“跨境交付”还是“境外消费”。CPTPP中的“跨境金融服务”条款,则认为非“招揽”或“展业”模式下的跨境金融服务属于“境外消费”,其实质上意在促进提高成员国“跨境交付”模式下跨境金融服务的开放程度。目前,中国关于跨境金融服务的对外承诺,仍以GATS承诺水平为准,尚未接受“招揽”或“展业”的说法。

如何界定“招揽”和“展业”也无法律明确规定。实践中各国自由解释会产生执行标准不一的问题,发展中国家更易因过度开放而产生金融乱象。如前文指出的,一些公司在境外拿到牌照,以数字平台为载体,在境内设立咨询公司、培训中心、建立微信社交媒体群等方式变相商业存在、变相招揽、变相展业。

我们不赞成盲目将一部分跨境金融服务区分至“境外消费”模式下,这可能将本应严格监管的交易划入“轻”监管的范畴。目前建议仍沿用GATS框架下的思路,凡是服务者和消费者相互分离在不同国家、消费者没有跨境的,通过互联网等网络形式跨境提供金融服务的,划入“跨境交付”,而非“境外消费”。同时,应考虑根据风险情况和监管能力等不同因素,加强细分研究,针对不同跨境金融服务的内容逐一评估,并逐步准确定义“跨境支付”的内涵外延,适时允许部分跨境金融服务在“跨境交付”下的市场准入承诺与在“境外消费”模式下的市场准入承诺保持一致,如均为“不作限制”等。

二是发达国家和发展中国家、新兴市场国家之间的形式公平和实质不公平问题。

对于很多服务贸易,如果发达国家开放,就要求发展中国家、新兴市场国家也得开放,貌似对等开放,但是由于发展阶段的巨大差异,会产生巨大的实质不对等、实质不公平。

发展中国家、新兴市场国家一方面必须看清金融市场开放的大趋势,认识到开放虽有风险,但不开放的风险或许会更大,封闭市场不开放最终会被金融大势所淘汰,另一方面也要采取符合本国实际发展阶段的开放政策,急于求成、拔苗助长式的开放会导致更大的风险。国际上两方面的极端例子都很多。务实的做法是“以开放换开放”,而且换的是与发达国家“实质上的对等开放”,而非“形式上的对等开放”,同时在发展中不断提升开放度。

目前加入CPTPP的成员国中,越南、马来西亚等各有不同的例外保留权利,但这些例外是各国在谈判中得来,而非作为发展中国家得来。必须强调的是,即使各成员国有例外保留权利,CPTPP还是最高的开放标准。如果一国对高标准的规则都做出了保留,也就没有必要加入了。“只要加入CPTPP,就必须遵守其中的经贸规则,没有按发展中国家和发达国家做出任何区别对待,CPTPP要确保维系高标准的规则”(日本内阁府驻TPP总部副首席谈判代表尾池厚之)。也就是说,发展中国家需要有更大的改革开放的勇气,否则难以加入高标准的开放体系。

(三)中国“跨境交付”模式下的金融服务应分类分步开放

一是一些金融产品和服务应要求或者发展初期外资以设立商业存在方式提供金融服务,不得以“跨境交付”方式提供跨境金融服务,不包括已承诺开放或已批准开放的项目。

原因在于,中国法制制度和监管机制尚不十分健全,市场成熟度和监管能力也还有待提高,投资者和消费者经验更是不足,风险识别能力较弱。国际上一般则采取严格监管措施。如2018年12月7日,俄罗斯国家杜马提出国家支付系统法律修正案,要求未在俄罗斯注册的外国支付系统运营商必须在俄罗斯开设代表处,并从俄罗斯中央银行获得转账许可。中国支付宝和微信未在俄罗斯设立商业存在并获得许可,根据该法案,将被禁止向俄罗斯公民提供转账服务。此外,近年来中国金融业对外开放一直秉持“内外资一致”的原则,“商业存在”模式下的金融服务开放程度已经达到较高水平,外资完全可以通过商业存在模式向中国提供金融服务。

二是随着市场发展成熟,一些金融服务可不要求必须以“商业存在”方式提供金融服务,中长期应逐步提高“跨境交付”模式下跨境金融服务的开放度。

1.首先,以“正面清单”方式对外承诺开放“跨境交付”模式下的跨境金融服务。主要考虑是,目前中国金融服务遵循GATS框架下的基本规则,以“正面清单”方式承诺开放金融服务“,正面清单”开放方式符合中国目前开放实际,利于满足中国金融防风险需要。其次,在“跨境交付”模式下,按照扩大“正面清单”的开放思路,逐步将更多的可开放的金融服务项目,纳入正面清单中。

2.在司法逐步完备、监管日趋有效的前提下,可积极转为“负面清单”方式承诺开放“跨境交付”模式的金融服务。进一步将更多“跨境交付”模式下跨境金融服务的开放度提高至与“境外消费”一致。其前提是具备完备的监管体系,有能力对以“跨境交付”模式提供跨境金融服务的境外机构实施有效监管,也有能力对境内机构向境外提供跨境金融服务实施有效监管。

但需注意的是,一旦在双边、多边协定中承诺了开放“跨境交付”模式的跨境金融服务,根据CPTPP的规定,缔约方就不得要求另一缔约方的服务提供者在其领土内设立或维持办事处或任何形式的企业或成为居民,作为跨境提供服务的条件。在“跨境交付”模式金融服务开放的过程中,就开放的节奏、监管体系的构建、国外经验教训等,市场主体也可以发挥更加积极的、建设性的作用。

3.各地方、各部门提出的金融开放方案中,应有监管职责分工、风险防控、监管数据获取等工作内容。目前各地积极研究金融市场开放方案,相互之间竞争非常激烈。积极的态度是值得肯定的,但目前各地各部门的开放方案中有关风险防范的设计和安排是不够的,甚至是缺失的。不能再出现类似于当初互联网金融发展时,都喊着要发展互联网金融,对风险却重视不足,最后乱象丛生、一地鸡毛,沿海几个大城市成为重灾区。

4.相关的跨境资金转移。1996年,中国宣布接受国际货币基金组织相关协定条款义务,人民币经常项目下实现完全可兑换。从2001年中国加入WTO开始,适应经济发展和对外开放的客观需要,人民币资本项目可兑换加快推进。目前,按照国际货币基金组织资本项目交易分类标准下的40个子项来看,中国可兑换和部分可兑换的项目超过90%,企业和居民跨境贸易投资、旅游、购物、就学的外汇兑换便捷性大幅提升,2018年中国非银行部门对外付汇达3.5万亿美元,收汇达3.4万亿美元。

对于开放可能带来的跨境资金流动冲击风险问题,中国可在不违反入世承诺和负面清单开放承诺的前提下,按照国际惯例,妥善防控跨境资金流动相关风险。根据CPTPP规定,每一缔约方应允许所有与涵盖投资有关的转移自由、无延迟地进出其领土。该转移自由包括:①投入的资本;②利润、股息、利息、资本所得、特许费款项、管理费、技术援助费和其他费用;③全部或部分出售涵盖投资所得,或全部或部分清算涵盖投资所得;④根据包括贷款协议在内的合同所付款项等等。

CPTPP也明确,一缔约方可通过公正、无歧视和善意地适用与下列事项有关的法律以阻止或延迟转移:①破产、无力偿还或保护债权人的权利;②证券、期货、期权或其他衍生品的发行、买卖或交易;③刑事犯罪;④协助执法或金融监管机关所必需的对转移进行财务报告或记录;⑤保证遵守司法或行政程序作出的命令或判决。

5.在对外金融开放中,也要保留对部分领域未来进行管理的空间以及明确关于风险防控的原则。一方面,对于目前较为敏感、法律法规尚不明确的,对境外服务提供者的管理还难以全面看清楚的领域,如依托数字平台提供的金融服务,以及未来可能出现的新金融服务,要保留未来政策调整的必要空间。另一方面,要设定安全审查等例外条款。即使开放了,如中国认为外国服务提供者提供相关服务影响中国根本安全利益,为保护公共道德、维护公共秩序等权益,或为维护金融安全、保障国际收支平衡等,即使负面清单中未作出保留,中国也可采取金融审慎措施等措施,对该类服务进行限制。

(四)一个补充:关于“自然人流动”模式下的跨境金融服务的开放

“自然人流动”模式即一成员国的服务提供者以自然人身份进入另一成员国的领土内提供服务。按照中国在GATS框架下的水平承诺,仅允许以下三种情况下的“自然人流动”:

1.对于在境内设立代表处、分公司或子公司的WTO成员的公司的经理、高级管理人员和专家等高级雇员,作为公司内部的调任人员临时调动,应允许其入境首期停留3年。

2.对于在境内的外商投资企业所雇佣从事商业活动的WTO成员的公司的经理、高级管理人员和专家等高级雇员,应按有关合同条款规定给予其长期居留许可,或首期居留3年。

3.对于服务销售人员(不在境内常驻、不从境内获得报酬、从事与代表一服务提供者有关的活动或以就销售该提供者的服务进行谈判的人员),如此类销售不向公众直接进行且该销售人员不从事该项服务的供应,则该销售人员的入境期限为90天。

根据上述承诺,中国并未承诺允许境外金融机构从业人员“流动”到境内提供金融服务。境外保险公司的经纪人并不被允许“流动”到境内销售保险产品。按照中国在GATS框架下的承诺,除保险经纪外,对“境外消费”一般没有模式限制。“保险经纪不作承诺”意为境内消费者不能购买在境外提供的保险经纪服务,如境内企业不能在美国通过保险公司进行投保。根据承诺,中国对境外消费模式下的金融服务不作限制。此外,中国金融机构跨境对国外提供的跨境金融服务,应遵守当地法律法规、监管要求。

六、跨境金融服务的监管

(一)跨境金融服务的几种情景

一是境外机构跨境向境内居民或非居民提供金融服务。此类消费者与境外服务提供者不跨境,只有服务跨境的跨境金融服务,开放是大趋势,但是必须纳入中国跨境金融服务监管体系。按照GATS的规定,其关注的是从一国境内向另一国境内提供服务,而不论向另一国境内的居民或非居民提供服务。这种跨境金融服务纠纷的管辖权一般在外方。

二是中国金融机构向境外跨境提供金融服务。包括向境外的中国居民和外国居民提供服务。根据GATS框架的规定,一国机构跨境向境外提供金融服务,需遵循当地金融监管要求。如挪威允许支付宝等在其境内为中国居民提供服务,但尚未允许其向挪威居民提供服务。中国企业应主动遵循当地监管规定。这类跨境金融服务纠纷的管辖权一般在中国。

三是常驻在境外的中国居民接受境外的金融服务。比如,中国人常驻在美国,在当地购买保险等金融服务。根据GATS规定,一国居民移动至另一国境内,在境外购买金融服务,称之为“境外消费”。根据中国在GATS项下的承诺以及国际上通常的承诺实践来看,在“境外消费”模式下,一般承诺开放程度较高,大多无过多限制。而且从实际来看,在一国居民常驻外国的情形中,接受当地金融服务,也是消费、投资所需,有其合理性和必要性。因此,各国在交易环节大多承诺开放本国居民“境外消费”。境外居民在境内享受金融服务也类似。跨境消费模式下的纠纷管辖权一般在当地国家。

四是中国居民到境外后开户,随后回到境内,通过互联网、手机等接受境外跨境提供金融服务。表面上看,开户环节是在“境外消费”模式下完成的(实践中也有的是在境内跨境开户,人并未出境)。但实际来看,境外机构提供金融服务(开账户服务是实现这些金融服务的前提服务)主要通过“跨境交付”模式完成。

以上分析基于目前GATS框架、各国通行做法以及目前金融服务的开放度。未来金融服务更开放条件下,各国监管理念和方式可能会持越来越开放的态度。

(二)完善建立与开放程度相匹配的、有效的监管体系,确保金融开放行稳致远。

一是金融业必须持牌经营。对外金融开放的承诺要转化为国内法来落实,金融开放落地最终要依靠金融监管部门制定相关法律法规、规章、规范性文件予以落实,这是国际惯例。金融是一个具有高度敏感性和外部性的行业,必须持牌(广义牌照概念)经营。扩大开放过程中同样要强调牌照准入管理。代表全球最高开放度的CPTPP也明确成员国可实施牌照准入管理:“在不影响跨境金融服务贸易其他审慎监管方法的前提下,一缔约方可要求另一缔约方的跨境金融服务提供者或金融工具进行注册或获得授权”且“可基于审慎原因拒绝授权”。

具体来说,中国需建立健全严肃的金融业务许可注册制度,无论境内、外机构在境内开展金融业务,需经牌照许可(licensee)授权(authorization)注册(registration)等后方可开展,并遵守中国监管规则,法律另有规定的除外。比如,中国在GATS框架下已明确开放境外再保险公司通过“跨境交付”方式向中国境内提供再保险服务,同时在管理中也明确:境外再保险公司跨境提供再保险服务,需在银保监会进行登记。根据《中国保监会关于实施再保险登记管理有关事项的通知》,境外再保险公司应在中国保监会(现中国银保监会)建立的再保险登记系统进行登记。

1.代表全球最高开放水平的CPTPP明确,对跨境金融服务,成员国可要求“跨境金融服务提供者或金融工具进行注册或获得授权”,当然,成员国自己也可以不要求。从国际监管实践来看,部分小国家由于金融市场规模较小,不会将跨境“无照驾驶”作为监管重点。但中国金融市场规模大,开放程度不断提高,对境外市场主体具备很大吸引力,实践中,这些境外主体大部分是中资背景,其基于互联网等平台跨境“无照驾驶”会冲击中国金融秩序,中国必须强调“持牌经营”。

2.重点强调有可能给境内市场主体带来风险的业务必须“持牌经营”。例如,境外机构利用互联网向境内提供外汇保证金交易服务等。同理,对于风险较低的极少数业务,可不要求必须“持牌经营”,但中国有要求其持牌的权力。各金融监管部门应对上述情形进行细分。

3.中国金融监管部门认为可允许境外持牌机构通过与境内持牌机构开展合作、为境内主体提供的金融服务,可不要求其必须在境内申请牌照,但应明确有关规则。

4.很多跨境提供金融服务属于“跨境交付”模式还是“境外消费”模式,如前文所述,发达国家和发展中国家之间尚存争议。

数字世界(互联网)没有物理国境,但是金融牌照必须有国界。比如,可能会出现这样一种场景:A国某集团公司分别在B、C、D三国拿到金融牌照,但是不在B、C、D三国设立分支机构,没有线下存在,仅仅运营数字交易平台。这样,A国母公司拿A国牌照仅对A国境内提供金融服务,而B、C、D三国对应的子公司仅对B、C、D三国境内提供金融服务。但是A、B、C、D运营人员为同一批人员。此种跨境交付服务模式对监管提出了新的课题。

金融服务跨越“金融国境”必须要有规矩,不持中国牌照在境内开展金融活动的“无照驾驶”行为,是对中国金融主权的侵犯。境外金融机构以“跨境交付”模式向中国提供金融服务,必须依法取得中国相关牌照。如境外机构向中国境内提供金融信息服务,需遵守中国法律,根据《外国机构在中国境内提供金融信息服务管理规定》,必须经国务院新闻办公室批准。未经国务院新闻办公室批准的外国机构,不得在中国境内提供金融信息服务(2015年审批单位变更为国家互联网信息办公室)。境外证券经营机构从事B股交易,需根据《中国证券监督管理委员会境内及境外证券经营机构从事外资股业务资格管理暂行规定》,取得证监会颁发的《经营外资股业务资格证书》。获得外国牌照,但未在中国持牌,而是通过数字平台向中国提供金融服务,属非法金融活动。

第一类是“跨境交付”模式下的金融服务的监管重点,主要是拿境外牌照的中资背景的市场主体。因为境内禁止某类产品,这些机构无法申请牌照,或者公司自己资信差申请不到牌照,转而绕道境外设立公司拿到金融牌照,然后通过数字平台,“返程”向境内提供金融服务,“无照驾驶”。其中不少机构的数字技术先进、经验丰富,在境内长期也形成了无底线、无规则意识。这类披着“洋”皮的跨境“无照驾驶”,实践中应该是监管部门的工作重点。

第二类是一些看起来运行规范、熟悉中国政策法规的外国公司甚至是业内有名的上市公司,精通中国政策法规,针对境内禁止的金融产品,通过数字平台跨境提供金融服务,同时在境内设立商业存在(如咨询公司、培训公司等),变相进行实质的营销活动。这类真正的外资公司,没有假外资公司数量多,但是市场影响很大,也是监管的重点。

第三类是境内违法犯罪主体打着外汇保证金交易等投资的幌子,实际并未真正从事任何投资交易,而是实施非法集资或诈骗犯罪。此类平台也不在少数,一旦卷钱跑路,老百姓便会血本无归。金融监管部门应当联合公安部门对此类平台严加惩治。

此处仅以最基本的持牌经营为例进行了讨论。跨境金融服务监管体系除需强化市场准入监管外,还需建立健全完整精细的审慎监管体系、行为监管体系和“三反”体系等。

二是加强国内金融监管部门跨境金融服务监管协调,不可相互推脱,否则会形成监管盲点,互联网金融类似的教训会重演。

明确监管职责,解决监管职能交叉以及监管空白问题,功能监管要真正落地。实现银行、证券、保险业务跨境金融服务监管信息共享。开展联合监管,共同打击非法金融活动。各监管部门要守土有责。在境内“无照驾驶”的非法跨境金融服务涉及到相关银行、证券、保险等金融业务,相关监管部门必须要站出来,表明态度,认定这些机构的违法违规行为,并会同相关部门重罚在境内无照驾驶。在这方面,发达国家守护“金融国境”的做法值得我们学习。

监管在此可能产生的错误认知包括:第一,牌照不是我发的,不归我管。这些机构的牌照是境外发的,境内任何部门都没有给发牌照。按这个逻辑,境内就没有人管了!可见,功能监管落地的路还很长。第二,境外市场主体参与我金融市场有利于金融对外开放,可先不管,放开口子做一做。这种思路导致只热衷于开放市场、不重视立规矩,未来潜在风险很大。第三,只要跨境资金流动管住、“无照驾驶”就不用管的想法也是错误的。因为即使是资本项目完全可兑换、资金跨境自由流动的发达国家,其境内对必须持牌经营的要求也是非常严格、基础的要求。一方面,跨境“无照驾驶”管住了,相应的跨境资金流动也就会减少;另一方面,“无照驾驶”涉及的外汇业务或者跨境人民币业务,相关外汇管理部门、人民币管理部门打击非法跨境资金流动,严肃市场纪律,跨境资金流动管住了,跨境“无照驾驶”也会减少。但汇兑环节的打击不能替代对“无照驾驶”行为的打击。未来如实现资本项目完全可兑换,则管理将主要依托市场准入监管、“三反”监管、行为监管和审慎监管等。现阶段,按照国际惯例,通过打击跨境无照驾驶,就会大大减少相应的跨境资金流动。有些问题通过打击跨境“无照驾驶”就可以解决,但是如果不打击跨境“无照驾驶”,单独管理跨境资金流动,就会在国际上形成对中国资本管制的误解,有损我改革开放形象。

三是消费者应通过合法的渠道进行跨境金融交易,保护自己的合法权益,权益被侵害后要积极跨境维权,境内维权。

消费者要多学习跨境金融知识,尤其是风险知识,交易前查验相关机构的境外金融牌照和境内金融牌照(目前基本都没有境内牌照)。若不小心受到误导欺骗、利益受损,可及时向给该机构颁发境外牌照的相关国家监管部门按其规则进行投诉,也可以向国内相关监管部门投诉或者报案。境内相关监管部门不能认为牌照不是我发的,跟自己没关系,作为中国国家机器的一部分,必须全力支持保护中国消费者、投资者权益。

(三)“跨境交付”模式下的跨境金融广告

目前,跨境交付模式下的金融服务提供商在境内以各种方式投放的广告都是非法的。这些广告有的发布在国内中文财经网站的网页上,如有财富管理公司在搜狐网站上发布海外生活服务综合解决方案;有的嵌套在财经新闻中,如专做中美跨境汇兑的公司在万维网站的财经文章中嵌入广告;还有的在各类投资的APP、公众号等平台发布。

对于境外主体在境内发布境外投资类广告的行为,须遵守《中华人民共和国广告法》(以下简称《广告法》)的规定“,广告主、广告经营者、广告发布者从事广告活动,应当遵守法律、法规,诚实信用,公平竞争”“广告内容涉及的事项需要取得行政许可的,应当与许可的内容相符合”。根据上述规定,境外机构在境内发布金融服务广告,须首先就金融服务取得中国金融监管部门的行政许可。实践中发现,许多做境外投资类广告的机构并未取得相应的金融监管部门行政许可或根本就不具备在境内提供该种金融服务的资格。因此,其在境内发布境外投资类的广告行为,或者明确违法,或者有违诚实信用,属非法行为。根据现行监管体制分工,相关金融监管部门认定为违法行为后,市场监督管理部门应依据《广告法》对相关非法广告行为予以处置。

根据《广告法》规定,发布广告的相关网站、APP、公众号等广告发布者应依法查验有关证明文件,核对广告内容。对内容不符或者证明文件不全的广告,广告发布者不得发布。广告发布者未对广告内容进行核对的,应由市场监督管理部门予以严查、重罚。相关网站、APP、公众号等数字平台要遵守法律,避免被罚。

(四)加强国际监管合作探索最佳监管标准

“跨境交付”模式下的跨境金融服务,更有必要加强国际监管合作。在A国服务提供者跨境向B国提供金融服务的情形下,如果A国服务提供者违反了B国法律,根据国际通行的管辖标准,A国基于属人管辖,可以对A国服务提供者实施监管。B国基于属地管辖,也可以对A国服务提供者实施监管。但对于A国来讲,其难点在于难以获得在B国违法行为的证据。对于B国来讲,A国服务提供者并未在B国设立商业存在,B国面临找不着人、只能望网站兴叹的尴尬。

一是加强国际监管合作,探索形成全球最佳监管标准,防范监管套利。

国际监管合作,缔结双边和多边协定时,可明确跨境提供金融服务需同时满足服务提供国和服务接受国的市场准入条件,获得两国的金融许可。A国企业以境外实体到B国申请金融牌照,需要探索一定的监管合作机制,各国市场准入标准的差异是导致跨境金融服务乱象的原因之一。

以外汇保证金的国际监管合作为例:2019年4月11日,澳大利亚证券投资委员会(ASIC)在其网站上发布风险提示,提醒其持牌机构目前在中国进行外汇保证金交易业务违反中国法律。澳大利亚金融服务牌照持有人除应注意需要承担可能违反境外法律的后果外,还应注意ASIC也将考虑其违反境外法律是否与其在澳大利亚法律下的义务相一致,此类法律义务包括“有效率地、诚信地、公平地”提供服务,以及澳大利亚金融服务牌照持有人是否对其金融服务许可的范围、适用或效果有误导、欺骗性陈述。随后,ASIC向其持牌机构发函,要求限期整改,停止向中国的新客户提供外汇保证金交易服务,并陆续停止对现有中国客户提供服务。如其持牌机构未在限期内进行有效整改,仍然为中国客户提供外汇保证金交易服务,ASIC将对这些机构采取行动,如向法院起诉等。

中国香港地区证监会(SFC)发函警示其持牌机构不可在内地从事未经核准或非法的外汇按金交易,或协助他人或内地投资者进行这些活动。持牌机构如有任何不合规活动,应即时终止并通知香港地区证监会。同时提醒其持牌机构应审视自身及其关联方在香港地区和其他地方提供服务是否合法。若未采取适当行动,相关持牌机构、其高管人员及其控制人的从业或任职资格均可能受到影响,并可能导致被采取监管行动,包括发出限制通知书、暂时吊销或撤销牌照。

二是联手打击非法,协商确定配合义务。

在监管合作法律文件中约定当事国的管辖权。在A国机构跨境向B国提供跨境金融服务时,如果A国机构违反了B国法律,如确定A国管辖,则B国须向A国提供证据,A国须将处理结果通报给B国。如确定B国管辖,则A国须协助B国确保A国机构能够配合B国调查并接受处理结果。

三是平衡好国内法与国际义务关系的前提下,拓展更有效的国际监管合作。

探索共享审计工作底稿与注册会计师和管理层沟通信息;根据被请求方法律法规赋予的权利,强令相关人员提供陈述或证词;冻结或扣押被请求方管辖范围内的资金或资产;协助请求方使用法律程序和其他手段冻结或扣押这些资金或资产;共享电信、网络等服务提供商拥有的相关用户记录,电信服务提供商提供的记录可确定用户(姓名和地址)、付款详情以及带有日期、时间、持续时长、通讯电话号码的进出通讯信息,网络服务提供商提供的记录可确定客户(姓名和地址)、付款详情、服务时长、使用服务类型、网络地址以及会话时间/日期和持续时长;共享电话通话记录或其他电子通讯记录等。

总之,跨境交付模式下的跨境金融服务开放是大势所趋,应基于中国实际,随着条件成熟不断提高开放程度。但无论境内机构还是境外机构,在中国开展金融活动必须持牌经营,遵守中国法律法规,这也是国际通行做法。相关金融监管部门必须严查、重罚针对中国境内的跨境“无照驾驶”行为,外汇管理部门也必须继续严惩涉及的跨境外汇违法违规行为。

(本文作者系国家外汇管理局总会计师)

以上内容属作者个人观点,不代表雨果网立场!

分享到:

--
评论
最新 热门 资讯 资料 专题 服务 果园 标签 百科 搜索

收藏

--

--

分享