已收藏,可在 我的资料库 中查看
关注作者
您可能还需要
独立站
独立站实战沙龙
立即报名
加入社群
独立站近期活动

进口利好!中国对美第二批加征关税商品第一次排除清单(10位HS)

2月21日,国务院关税税则委员会公布第二批(600亿美元商品)对美加征关税商品第一次排除清单,其中清单一商品已加征的关税予以退还,清单二商品已加征的关税不予退还。

进口利好!中国对美第二批加征关税商品第一次排除清单(10位HS)

2月21日,国务院关税税则委员会公布第二批(600亿美元商品)对美加征关税商品第一次排除清单,其中清单一商品已加征的关税予以退还,清单二商品已加征的关税不予退还:

清单一商品:自2020年2月28日至2021年2月27日,不再加征我为反制美301措施所加征的关税。对已加征的关税税款予以退还,相关进口企业应自排除清单公布之日起6个月内按规定向海关申请办理。

清单二商品:自2020年2月28日至2021年2月27日,不再加征我为反制美301措施所加征的关税,已加征关税不予退还。

进口利好!中国对美第二批加征关税商品第一次排除清单(10位HS)

(清单一部分产品截图)

进口利好!中国对美第二批加征关税商品第一次排除清单(10位HS)

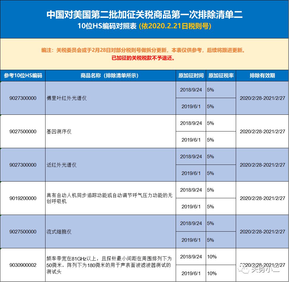
(清单二部分产品截图

10位HS编码截止2月21日,不排除2月28日海关会进行税号拆分,届时小二君会继续跟进。

温馨提示:自2020年3月2日起,符合条件的企业,可申请对美加征关税商品市场化采购排除,小二君建议企业积极提交排除申请, 详情>关税委开展对美加征关税商品市场化采购排除工作

进口利好!中国对美第二批加征关税商品第一次排除清单(10位HS)

国务院关税税则委员会关于第二批对美加征关税商品第一次排除清单的公告 

税委会公告〔2020〕3号

根据《国务院关税税则委员会关于试行开展对美加征关税商品排除工作的公告》(税委会公告〔2019〕2 号),国务院关税税则委员会组织对申请主体提出的有效申请进行审核,并按程序决定,对第二批对美加征关税商品,第一次排除其中部分商品,分两个清单实施排除措施。有关事项公告如下:

对清单一所列商品,自2020年2月28日至2021年2月27日(一年),不再加征我为反制美301措施所加征的关税。对已加征的关税税款予以退还,相关进口企业应自排除清单公布之日起6个月内按规定向海关申请办理。

对清单二所列商品,自2020年2月28日至2021年2月27日(一年),不再加征我为反制美301措施所加征的关税。已加征的关税税款不予退还

国务院关税税则委员会将继续开展对美加征关税商品排除工作,适时公布后续批次排除清单。

附件:

1.第二批对美加征关税商品第一次排除清单一

2.第二批对美加征关税商品第一次排除清单二

国务院关税税则委员会

2020年2月21日

来源:本文由关务小二整理发布

以上内容属作者个人观点,不代表雨果网立场!如有侵权,请联系我们。

分享到:

--
评论
最新 热门 资讯 资料 专题 服务 果园 标签 百科 搜索

收藏

--

--

分享
关务小二
分享不易,关注获取更多干货