
2020-05-12 15:28
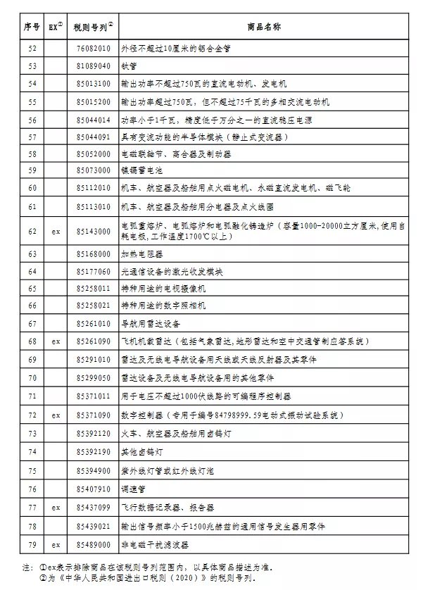
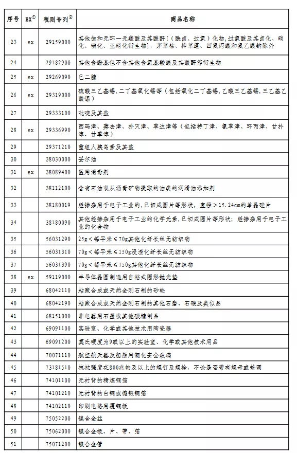
5月12日,据财政部网站消息,根据《国务院关税税则委员会关于试行开展对美加征关税商品排除工作的公告》(税委会公告〔2019〕2号),经国务院批准,国务院关税税则委员会公布第二批对美加征关税商品第二次排除清单,对第二批对美加征关税商品,第二次排除其中部分商品,自2020年5月19日至2021年5月18日,不再加征我为反制美301措施所加征的关税。对已加征的关税税款予以退还,相关进口企业应自排除清单公布之日起6个月内按规定向海关申请办理。第二批对美加征关税的其余商品,暂不予排除。
未列入第一批、第二批对美加征关税商品排除清单的商品,企业可根据《国务院关税税则委员会关于开展对美加征关税商品市场化采购排除工作的公告》(税委会公告〔2020〕2号),申请市场化采购排除。
不再加征我为反制美301措施所加征的关税。对已加征的关税税款予以退还,相关进口企业应自排除清单公布之日起6个月内按规定向海关申请办理。
注意了,本次宣布的,对已加征的关税全额退还,这一新政策将迎来外贸新利好!